Suppr超能文献

长生不老药探索者:一种利用融合分子指纹发现延长寿命化合物的机器学习框架。

ElixirSeeker: A Machine Learning Framework Utilizing Fusion Molecular Fingerprints for the Discovery of Lifespan-Extending Compounds.

作者信息

Pan Yan, Cai Hongxia, Ye Fang, Xu Wentao, Huang Zhihang, Zhu Jingyuan, Gong Yiwen, Li Yutong, Ezemaduka Anastasia Ngozi, Gao Shan, Liu Shunqi, Li Guojun, Li Hao, Yang Jing, Ning Junyu, Xian Bo

机构信息

Department of Neurology, Sichuan Provincial People's Hospital, School of Medicine, University of Electronic Science and Technology of China, Chengdu, China.

Laboratory of Aging Research, School of Medicine, University of Electronic Science and Technology of China, Chengdu, China.

出版信息

Aging Cell. 2025 Aug;24(8):e70116. doi: 10.1111/acel.70116. Epub 2025 May 26.

Abstract

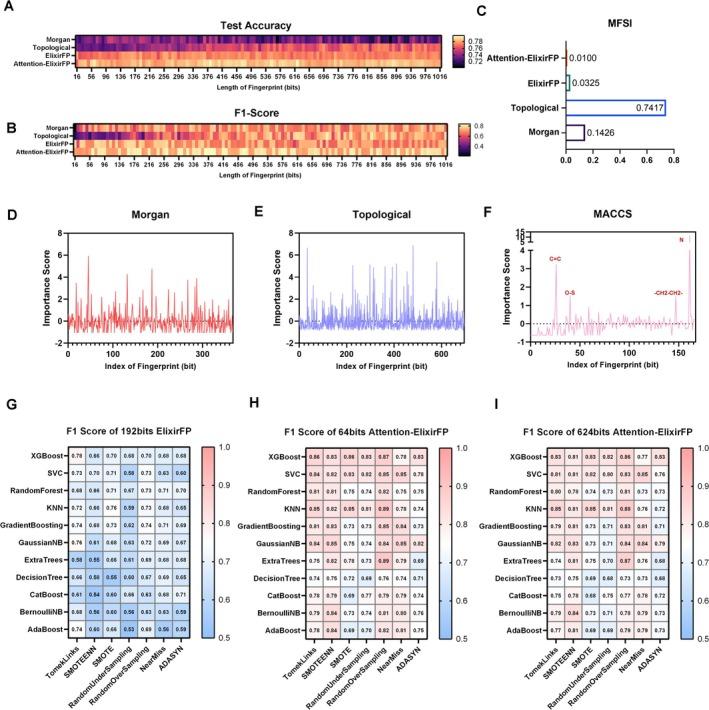
Despite the growing interest in developing anti-aging drugs, high costs and low success rates of traditional drug discovery methods pose significant challenges. Aging is a complex biological process associated with numerous diseases, making the identification of compounds that can modulate aging mechanisms critically important. Accelerating the discovery of potential anti-aging compounds is essential to overcome these barriers and enhance lifespan and healthspan. Here, we present ElixirSeeker, a machine learning framework designed to maximize feature capture of lifespan-extending compounds through multi-fingerprint fusion mechanisms. Utilizing this approach, we identified several promising candidate drugs from external compound databases. We tested the top six hits in Caenorhabditis elegans and found that four of these compounds-including Praeruptorin C, Polyphyllin VI, Thymoquinone, and Medrysone-extended the organism's lifespan. This study demonstrates that ElixirSeeker effectively accelerates the identification of viable anti-aging compounds, potentially reducing costs and increasing the success rate of drug development in this field.

摘要

尽管人们对开发抗衰老药物的兴趣日益浓厚,但传统药物发现方法的高成本和低成功率带来了重大挑战。衰老是一个与多种疾病相关的复杂生物学过程,因此识别能够调节衰老机制的化合物至关重要。加速潜在抗衰老化合物的发现对于克服这些障碍以及延长寿命和健康寿命至关重要。在此,我们展示了ElixirSeeker,这是一个机器学习框架,旨在通过多指纹融合机制最大限度地捕获延长寿命化合物的特征。利用这种方法,我们从外部化合物数据库中识别出了几种有前景的候选药物。我们在秀丽隐杆线虫中测试了排名前六的命中化合物,发现其中四种化合物——包括前胡素C、重楼皂苷VI、百里醌和甲羟松——延长了生物体的寿命。这项研究表明,ElixirSeeker有效地加速了可行抗衰老化合物的识别,有可能降低成本并提高该领域药物开发的成功率。

https://cdn.ncbi.nlm.nih.gov/pmc/blobs/1bb6/12341795/67560a4fbebd/ACEL-24-e70116-g001.jpg

文献AI研究员

20分钟写一篇综述,助力文献阅读效率提升50倍。

立即体验

用中文搜PubMed

大模型驱动的PubMed中文搜索引擎

马上搜索

文档翻译

学术文献翻译模型,支持多种主流文档格式。

立即体验