Suppr超能文献

在MCF7和A549模型中,诱导间充质干细胞来源的外泌体与骨髓来源的干细胞来源的外泌体具有不同的抗癌特性。

Distinct anticancer properties of exosomes from induced mesenchymal stem cells vs. bone marrow-derived stem cells in MCF7 and A549 models.

作者信息

Ababneh Nidaa A, Aldiqs Razan, Nashwan Sura, Ismail Mohammad A, Barham Raghda, Al Hadidi Sabal, Alrefae Aya, Alhallaq Farah K, Abu-Humaidan Anas Ha, Saleh Tareq, Awidi Abdalla

机构信息

Cell Therapy Center, The University of Jordan, Amman 11942, Jordan.

Department of Pathology, Microbiology and Forensic Medicine, School of Medicine, The University of Jordan, Amman 11942, Jordan.

出版信息

Biomed Rep. 2025 May 14;23(1):116. doi: 10.3892/br.2025.1994. eCollection 2025 Jul.

Abstract

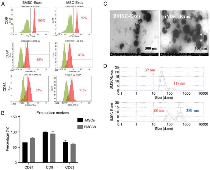
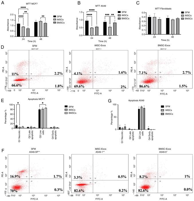
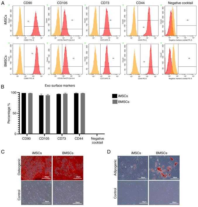
Mesenchymal stem cells (MSCs) have significant potential in regenerative medicine due to their multipotency, however, they face clinical challenges such as limited expansion and heterogeneity. Induced pluripotent stem cell-derived MSCs (iMSCs) are promising alternatives. The present study compared the effects of exosomes from bone marrow stromal MSCs (BMSCs) and iMSCs on A549 and MCF7 cancer cells to explore the unique properties of iMSCs. Proliferation assays revealed that both exosome types inhibited MCF7 and A549 cell proliferation at 24 h (P≤0.0001 for both) compared with the control, with BMSC-exosomes (Exos) exerting a more significant effect on MCF7 cells (P≤0.01). After 48 h, the significant effects of the BMSC-Exos were no longer observed on either cell line, whereas the iMSC-Exos continued to suppress A549 cell proliferation (P≤0.001 compared with the control; P≤0.01 compared with BMSC-Exos), indicating a longer-lasting effect. An investigation of senescence-associated β-galactosidase (SA-βGal) activity revealed no significant effect on senescence induction in MCF7 cells treated with either type of exosomes. By contrast, compared with the control treatment, the treatment of A549 cells with exosomes resulted in a significant increase in the number of senescent cells (P≤0.0001). While the apoptosis assay performed by flow cytometry revealed no significant effect on apoptosis, this increase in senescence aligned with the decreased proliferation observed in A549 cells, indicating that the antitumor effect of the exosomes on A549 cells was mediated partially through the induction of senescence. Wound healing assays revealed that BMSC-Exos significantly increased the migration of MCF7 cells at 20 h (P≤0.01). However, this effect was reversed at 47 h (P≤0.05), indicating a time-dependent effect of BMSC-Exos. In A549 cells, no significant difference in migration was observed after treatment with either exosome preparation. These findings highlight the distinct effects of iMSC- and BMSC-derived exosomes on cancer cells, emphasizing the need for further investigations into their therapeutic potential and underlying mechanisms.

摘要

间充质干细胞(MSCs)因其多能性在再生医学中具有巨大潜力,然而,它们面临着诸如扩增受限和异质性等临床挑战。诱导多能干细胞衍生的间充质干细胞(iMSCs)是很有前景的替代方案。本研究比较了骨髓基质间充质干细胞(BMSCs)和iMSCs来源的外泌体对A549和MCF7癌细胞的影响,以探索iMSCs的独特特性。增殖试验显示,与对照组相比,两种外泌体类型在24小时时均抑制了MCF7和A549细胞的增殖(两者P≤0.0001),其中BMSC来源的外泌体(Exos)对MCF7细胞的作用更显著(P≤0.01)。48小时后,BMSC-Exos对两种细胞系的显著作用均不再观察到,而iMSC-Exos继续抑制A549细胞的增殖(与对照组相比P≤0.001;与BMSC-Exos相比P≤0.01),表明其作用持续时间更长。对衰老相关β-半乳糖苷酶(SA-βGal)活性的研究表明,两种外泌体处理的MCF7细胞在衰老诱导方面无显著影响。相比之下,与对照处理相比,用外泌体处理A549细胞导致衰老细胞数量显著增加(P≤0.0001)。虽然流式细胞术进行的凋亡试验显示对外泌体处理对凋亡无显著影响,但这种衰老增加与A549细胞中观察到的增殖减少一致,表明外泌体对A549细胞的抗肿瘤作用部分是通过诱导衰老介导的。伤口愈合试验显示,BMSC-Exos在20小时时显著增加了MCF7细胞的迁移(P≤0.01)。然而,这种作用在47小时时逆转(P≤0.05),表明BMSC-Exos具有时间依赖性作用。在A549细胞中,两种外泌体制剂处理后迁移无显著差异。这些发现突出了iMSC和BMSC来源的外泌体对癌细胞的不同作用,强调需要进一步研究它们的治疗潜力和潜在机制。

https://cdn.ncbi.nlm.nih.gov/pmc/blobs/ff99/12105100/fb01e9f4ae25/br-23-01-01994-g00.jpg

文献AI研究员

20分钟写一篇综述,助力文献阅读效率提升50倍。

立即体验

用中文搜PubMed

大模型驱动的PubMed中文搜索引擎

马上搜索

文档翻译

学术文献翻译模型,支持多种主流文档格式。

立即体验