Suppr超能文献

苯并[a]芘诱导的发育毒性:胰岛素/胰岛素样生长因子信号通路及胶原蛋白基因失调的潜在作用

Benzo[a]pyrene-Induced Developmental Toxicity in : Potential Involvement of Insulin/IGF Signaling and Collagen Gene Dysregulation.

作者信息

Zhou Jinjin, Shi Yage, Zhou Yanfeng, Ge Yang

机构信息

School of Public Health, Shanghai Jiao Tong University School of Medicine, Shanghai 200025, China.

出版信息

Toxics. 2025 May 9;13(5):384. doi: 10.3390/toxics13050384.

Abstract

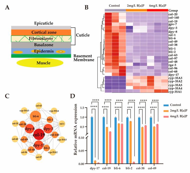
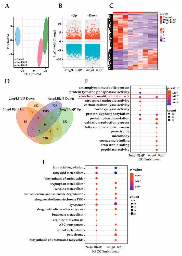
Benzo[a]pyrene (B[a]P) is a widespread and persistent organic pollutant that poses serious threats to human health. Although its carcinogenic properties have been extensively studied, its developmental toxicity and underlying mechanisms remain poorly understood. In this study, we employed () as a model organism to investigate the effects of B[a]P exposure during early developmental stages. To comprehensively assess B[a]P-induced developmental toxicity, we employed high-throughput sequencing along with transgenic and mutant strains. Exposure to B[a]P at concentrations exceeding 1 mg/L significantly reduced larval body size, decreased the number of adult worms, and delayed larval-to-adult development. Furthermore, we analyzed the expression of genes involved in cuticle collagen synthesis and key components of the insulin/insulin-like growth factor signaling (IIS) pathway, including daf-2 and daf-16. These findings suggest that B[a]P-induced developmental toxicity may be associated with dysregulation of the IIS pathway. Specifically, B[a]P appears to influence the activity of the downstream transcription factor daf-16, thereby altering the expression of collagen-related genes. This disruption in collagen synthesis may contribute to delayed larval development and impaired maturation. Our study provides new insights into the environmental hazards associated with B[a]P exposure and reveals a potential mechanism underlying its developmental toxicity. Moreover, our findings highlight the critical role of collagen gene regulation during early developmental stages. These genes may serve as potential biomarkers for environmental toxicant exposure, particularly in vulnerable populations such as children undergoing critical periods of development.

摘要

苯并[a]芘(B[a]P)是一种广泛存在且持久的有机污染物,对人类健康构成严重威胁。尽管其致癌特性已得到广泛研究,但其发育毒性及潜在机制仍知之甚少。在本研究中,我们采用()作为模式生物来研究早期发育阶段暴露于B[a]P的影响。为全面评估B[a]P诱导的发育毒性,我们采用了高通量测序以及转基因和突变()品系。暴露于浓度超过1毫克/升的B[a]P会显著降低幼虫体型,减少成虫数量,并延迟幼虫到成虫的发育。此外,我们分析了参与表皮胶原蛋白合成的基因以及胰岛素/胰岛素样生长因子信号(IIS)通路的关键成分(包括daf-2和daf-16)的表达。这些发现表明,B[a]P诱导的发育毒性可能与IIS通路的失调有关。具体而言,B[a]P似乎影响下游转录因子daf-16的活性,从而改变胶原蛋白相关基因的表达。胶原蛋白合成的这种破坏可能导致幼虫发育延迟和成熟受损。我们的研究为与B[a]P暴露相关的环境危害提供了新见解,并揭示了其发育毒性的潜在机制。此外,我们的发现突出了早期发育阶段胶原蛋白基因调控的关键作用。这些基因可能作为环境毒物暴露的潜在生物标志物,特别是在处于关键发育时期的儿童等脆弱人群中。

https://cdn.ncbi.nlm.nih.gov/pmc/blobs/71d4/12115400/23b88778903e/toxics-13-00384-g001.jpg

文献AI研究员

20分钟写一篇综述,助力文献阅读效率提升50倍。

立即体验

用中文搜PubMed

大模型驱动的PubMed中文搜索引擎

马上搜索

文档翻译

学术文献翻译模型,支持多种主流文档格式。

立即体验