Suppr超能文献

α-螺旋两亲性肽通过在体外和体内感染模型中维持线粒体功能减轻黏菌素诱导的肾毒性。

The α-Helical Amphipathic Peptide Alleviates Colistin-Induced Nephrotoxicity by Maintaining Mitochondrial Function in Both In Vitro and In Vivo Infection Models.

作者信息

Kook Min Soo, Kim Heeseung, Choi Yoonhwa, Bae Seong Man, Yu Jaehoon, Kim Yang Soo

机构信息

Department of Biomedical Sciences, University of Ulsan College of Medicine, Seoul 05505, Republic of Korea.

Center for Antimicrobial Resistance and Microbial Genetics, University of Ulsan College of Medicine, Seoul 05505, Republic of Korea.

出版信息

Antibiotics (Basel). 2025 Apr 28;14(5):445. doi: 10.3390/antibiotics14050445.

Abstract

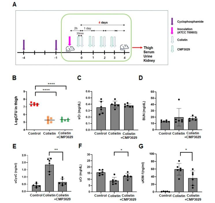
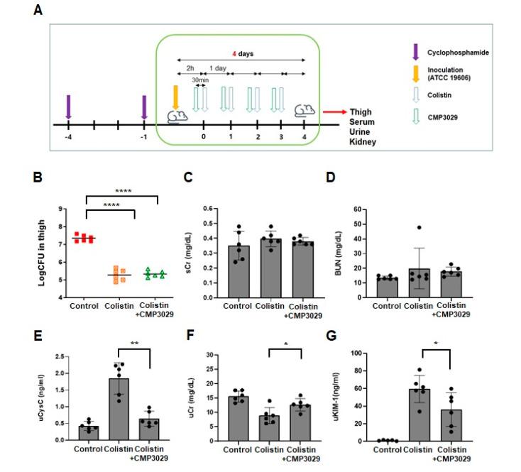
: Colistin is the primary treatment for carbapenem-resistant Gram-negative bacteria (CR-GNB) infections, but its use is limited by nephrotoxicity, which reduces its effectiveness. There is an urgent need for nephroprotective agents to address this toxicity. This study investigated the potential of CMP3029, an α-helical peptide, to protect against colistin-induced nephrotoxicity. : In vitro, CMP3029 was applied to HK-2 cells before colistin exposure, and cell viability and reactive oxygen species (ROS) levels were measured. In infected mice, CMP3029 was administered before colistin treatment, and urinary kidney injury molecule-1 (KIM-1), cystatin C levels, neutrophil gelatinase-associated lipocalin (NGAL), and renal damage were assessed. : CMP3029 preserved cell viability and significantly reduced mitochondrial ROS in HK-2 cells exposed to colistin. CMP3029 lowered urinary biomarkers and mitigated tubular injury in mice, demonstrating significant nephroprotective effects. : These findings suggest that CMP3029 mitigates colistin-induced nephrotoxicity. Given the increasing threat of CR-GNB infections, CMP3029 could be a crucial clinical solution for improving patient outcomes in treating colistin-associated nephrotoxicity.

摘要

黏菌素是耐碳青霉烯类革兰氏阴性菌(CR - GNB)感染的主要治疗药物,但其使用受到肾毒性的限制,这降低了其有效性。迫切需要肾保护剂来解决这种毒性问题。本研究调查了α - 螺旋肽CMP3029预防黏菌素诱导的肾毒性的潜力。:在体外,在黏菌素暴露前将CMP3029应用于HK - 2细胞,并测量细胞活力和活性氧(ROS)水平。在感染的小鼠中,在黏菌素治疗前给予CMP3029,并评估尿肾损伤分子 - 1(KIM - 1)、胱抑素C水平、中性粒细胞明胶酶相关脂质运载蛋白(NGAL)和肾损伤情况。:CMP3029在暴露于黏菌素的HK - 2细胞中保持细胞活力并显著降低线粒体ROS。CMP3029降低了小鼠尿生物标志物水平并减轻了肾小管损伤,显示出显著的肾保护作用。:这些发现表明CMP3029减轻了黏菌素诱导的肾毒性。鉴于CR - GNB感染的威胁日益增加,CMP3029可能是改善黏菌素相关肾毒性治疗中患者预后的关键临床解决方案。

https://cdn.ncbi.nlm.nih.gov/pmc/blobs/c3c9/12108187/85a48ec37907/antibiotics-14-00445-g0A1.jpg

文献AI研究员

20分钟写一篇综述,助力文献阅读效率提升50倍。

立即体验

用中文搜PubMed

大模型驱动的PubMed中文搜索引擎

马上搜索

文档翻译

学术文献翻译模型,支持多种主流文档格式。

立即体验