Suppr超能文献

自然杀伤细胞激活特征将细胞周期蛋白B1/细胞周期蛋白依赖性激酶1鉴定为可药物靶向,以克服黑色素瘤中自然杀伤细胞功能障碍和肿瘤侵袭性。

Natural Killer Cell Activation Signature Identifies Cyclin B1/CDK1 as a Druggable Target to Overcome Natural Killer Cell Dysfunction and Tumor Invasiveness in Melanoma.

作者信息

Chen Linbin, Liao Wanqian, Huang Jing, Ding Qiuyue, Wu Junwan, Zhang Qiong, Ding Ya, Li Dandan, Li Jingjing, Wen Xizhi, Zhang Xiaoshi

机构信息

State Key Laboratory of Oncology in South China, Collaborative Innovation Center for Cancer Medicine, Sun Yat-sen University Cancer Center, Guangzhou 510060, China.

Department of Biological Therapy Center, Sun Yat-sen University Cancer Center, Guangzhou 510060, China.

出版信息

Pharmaceuticals (Basel). 2025 Apr 30;18(5):666. doi: 10.3390/ph18050666.

Abstract

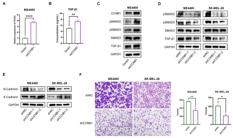
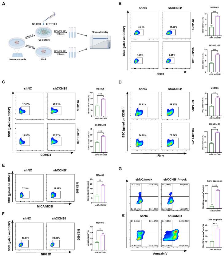
Natural killer (NK) cells play a crucial role in immune surveillance against melanoma, yet they frequently exhibit dysfunction in the tumor microenvironment. This study aims to establish an NK cell activation-related prognostic signature and identify potential druggable targets to overcome NK cell dysfunction. : A prognostic signature was developed using the TCGA-SKCM cohort and validated across independent datasets. NK cell activation and cytotoxicity were evaluated in melanoma-NK-92MI co-culture systems via flow cytometry. Mechanistic studies employed Western blotting, co-immunoprecipitation, ELISA, and qRT-PCR. Single-cell RNA-seq data were used to analyze cell-cell communication. : A four-gene NK cell activation signature was identified and validated for prognostic significance across five independent melanoma datasets. Among the identified genes, cyclin B1 (CCNB1) emerged as a novel therapeutic target for overcoming NK cell resistance. In vivo, pharmacological inhibition of the CCNB1/Cyclin-dependent kinase 1 (CDK1) complex with RO-3306 significantly suppressed melanoma growth by enhancing NK cell infiltration and IFN-γ production. In vitro, CCNB1 knockdown in melanoma cells augmented NK-92MI activation, as evidenced by increased expression of CD69, CD107a, IFN-γ, and NKG2D, thereby improving NK cell-mediated cytotoxicity. Mechanistically, in melanoma cells, the CCNB1/CDK1 complex phosphorylates STAT3, activating the IL-6/STAT3 positive feedback loop, which upregulates PD-L1 and enables resistance to NK cell-mediated cytotoxicity. Beyond its role in immune evasion, CCNB1 also promoted melanoma invasiveness by inducing epithelial-mesenchymal transition (EMT) through the TGF-β-SMAD2/3 signaling. : This study establishes CCNB1/CDK1 as a novel immunotherapeutic target and uncovers a new role for CDK1 inhibitors in enhancing NK cell function and suppressing melanoma progression.

摘要

自然杀伤(NK)细胞在针对黑色素瘤的免疫监视中发挥着关键作用,然而它们在肿瘤微环境中常常表现出功能障碍。本研究旨在建立一种与NK细胞活化相关的预后特征,并确定潜在的可药物靶向治疗靶点,以克服NK细胞功能障碍。:使用TCGA-SKCM队列开发了一种预后特征,并在独立数据集中进行了验证。通过流式细胞术在黑色素瘤-NK-92MI共培养系统中评估NK细胞的活化和细胞毒性。机制研究采用蛋白质免疫印迹法、免疫共沉淀法、酶联免疫吸附测定法和定量逆转录聚合酶链反应。单细胞RNA测序数据用于分析细胞间通讯。:鉴定出一种四基因NK细胞活化特征,并在五个独立的黑色素瘤数据集中验证了其预后意义。在鉴定出的基因中,细胞周期蛋白B1(CCNB1)成为克服NK细胞抗性的新型治疗靶点。在体内,用RO-3306对CCNB1/细胞周期蛋白依赖性激酶1(CDK1)复合物进行药理抑制,通过增强NK细胞浸润和干扰素-γ产生,显著抑制了黑色素瘤的生长。在体外,黑色素瘤细胞中CCNB1的敲低增强了NK-92MI的活化,表现为CD69、CD107a、干扰素-γ和NKG2D表达增加,从而改善了NK细胞介导的细胞毒性。机制上,在黑色素瘤细胞中,CCNB1/CDK1复合物使信号转导和转录激活因子3(STAT3)磷酸化,激活白细胞介素-6/信号转导和转录激活因子3正反馈回路,上调程序性死亡受体配体1(PD-L1)并导致对NK细胞介导的细胞毒性产生抗性。除了在免疫逃逸中的作用外,CCNB1还通过转化生长因子-β/信号转导分子母亲抵抗肿瘤蛋白2/3(TGF-β-SMAD2/3)信号通路诱导上皮-间质转化(EMT),从而促进黑色素瘤的侵袭性。:本研究将CCNB1/CDK1确立为一种新型免疫治疗靶点,并揭示了CDK1抑制剂在增强NK细胞功能和抑制黑色素瘤进展方面的新作用。

https://cdn.ncbi.nlm.nih.gov/pmc/blobs/1f20/12114673/ebd480ad9faa/pharmaceuticals-18-00666-g001.jpg

文献AI研究员

20分钟写一篇综述,助力文献阅读效率提升50倍。

立即体验

用中文搜PubMed

大模型驱动的PubMed中文搜索引擎

马上搜索

文档翻译

学术文献翻译模型,支持多种主流文档格式。

立即体验