Suppr超能文献

大豆中叶绿体代谢相关的与网脉相关基因的综合鉴定

Integrative Identification of Chloroplast Metabolism-Related RETICULATA-RELATED Genes in Soybean.

作者信息

Dong Qianli, Niu Lu, Gong Xiyu, Xing Qianlong, Liang Jie, Lang Jun, Wang Tianya, Yang Xiangdong

机构信息

Key Laboratory of Molecular Epigenetics of Ministry of Education (MOE), Northeast Normal University, Changchun 130024, China.

Jilin Provincial Key Laboratory of Agricultural Biotechnology, Jilin Academy of Agricultural Sciences, Changchun 130033, China.

出版信息

Plants (Basel). 2025 May 19;14(10):1516. doi: 10.3390/plants14101516.

Abstract

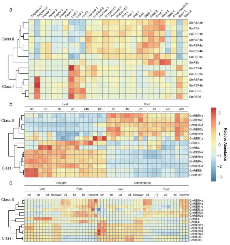
As a globally important leguminous crop, soybean ( L.) serves as a vital source of edible oils and proteins for humans and livestock. Oils in leaves can help crops combat fungal infections, adapt to temperature changes via fatty acid modulation, and support resource recycling during leaf senescence. However, accumulating oils in leaves is a fundamental challenge due to the need to balance the inherently competing photosynthesis and fatty acid biosynthesis processes within chloroplasts. RETICULATA-RELATED (RER), known to regulate chloroplast function and plastid metabolism in Arabidopsis, plays an essential role in leaf development. Here, 14 non-redundant genes were identified in soybean and phylogenetically classified into four subclades. Most Arabidopsis genes were evolutionarily preserved as gene duplicates in soybean, except for and . RNA secondary structures spanning the coding sequences (CDSs), the 5'- and 3'- untranslated regions (UTRs) of , displayed exceptional structural plasticity in CDSs, while exhibiting limited conservation in UTRs. In contrast, protein structures retained conserved folds, underscoring evolutionary constraints on functional domains despite transcriptional plasticity. Notably, GmRER4a and GmRER4b represented an exceptional case of high similarity in both protein and RNA structures. Expression profiling across fourteen tissues and three abiotic stress conditions revealed a dynamic shift in expression levels between leaf-predominant and root-enriched paralogs after stress treatments. A comparative transcriptome analysis of six soybean landraces further revealed transcriptional polymorphism in the family, which was associated with the expression patterns of lipid biosynthesis regulators. Our comprehensive characterization of GmRERs may offer potential targets for soybean breeding optimization in overall plant oil production.

摘要

作为一种在全球具有重要地位的豆科作物,大豆(Glycine max (L.) Merr.)是人类和牲畜食用油及蛋白质的重要来源。叶片中的油脂有助于作物抵御真菌感染,通过脂肪酸调节适应温度变化,并在叶片衰老过程中支持资源循环利用。然而,由于需要平衡叶绿体中本质上相互竞争的光合作用和脂肪酸生物合成过程,在叶片中积累油脂是一项根本性挑战。已知拟南芥中的网状相关蛋白(RER)可调节叶绿体功能和质体代谢,在叶片发育中起重要作用。在此,在大豆中鉴定出14个非冗余基因,并在系统发育上分为四个亚分支。除了AtRER1和AtRER6外,大多数拟南芥RER基因在大豆中作为基因重复进化保留下来。跨越编码序列(CDS)、GmRER4的5'和3'非翻译区(UTR)的RNA二级结构在CDS中表现出异常的结构可塑性,而在UTR中表现出有限的保守性。相比之下,蛋白质结构保留了保守的折叠,尽管转录具有可塑性,但强调了对功能域的进化限制。值得注意的是,GmRER4a和GmRER4b在蛋白质和RNA结构上都具有高度相似性,是一个特殊的例子。对14个组织和三种非生物胁迫条件下的表达谱分析表明,胁迫处理后,叶片优势和根富集的GmRER4旁系同源物之间的表达水平发生了动态变化。对六个大豆地方品种的比较转录组分析进一步揭示了GmRER4家族中的转录多态性,这与脂质生物合成调节因子的表达模式相关。我们对GmRERs的全面表征可能为大豆整体植物油生产的育种优化提供潜在靶点。

https://cdn.ncbi.nlm.nih.gov/pmc/blobs/ccfa/12114778/58c9c3bd2e83/plants-14-01516-g001.jpg

文献AI研究员

20分钟写一篇综述,助力文献阅读效率提升50倍。

立即体验

用中文搜PubMed

大模型驱动的PubMed中文搜索引擎

马上搜索

文档翻译

学术文献翻译模型,支持多种主流文档格式。

立即体验