Suppr超能文献

日粮对斑点叉尾鮰幼鱼生长和肠道黏膜屏障功能的影响()。 (注:括号里内容原文缺失,翻译时保留原样)

Effects of Dietary on Growth and Intestinal Mucosal Barrier Functions of Juvenile Channel Catfish ().

作者信息

Guo Zihe, Qian Ye, Peng Xiao, Qin Chanxia, Ren Huige, Du Jingyi, Huang Chengrui, Pan Mingzhu, Ou Weihao

机构信息

Key Laboratory of Aquatic Healthy Breeding and Nutrition Regulation of Guangxi Universities, College of Animal Science and Technology, Guangxi University, Nanning 530004, China.

Jiangsu Key Laboratory for Exploration and Utilization of Marine Wetland Biological Resources, Yancheng Institute of Technology, Yancheng 224051, China.

出版信息

Microorganisms. 2025 May 2;13(5):1061. doi: 10.3390/microorganisms13051061.

Abstract

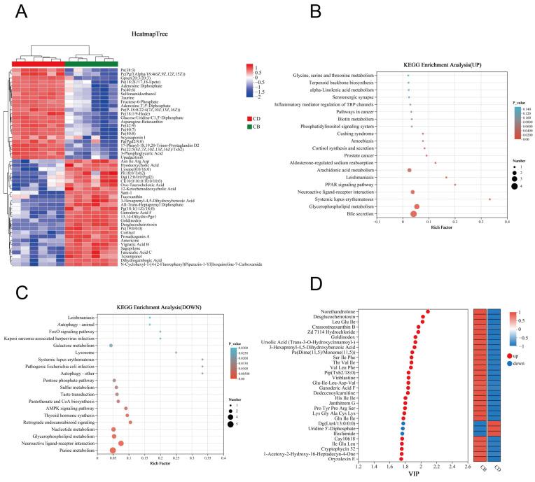
An 8-week feeding trial was conducted to investigate the effects of dietary on the growth and intestinal mucosal barrier functions of juvenile channel catfish (). The diets included the control group feed (CD group) and the treatment group feed (containing 1 × 10 CFU/g ; CB group). The CB group showed a rising trend in the growth performance. The CB group had significantly higher digestive and antioxidant enzyme activities, and significantly lower malondialdehyde and superoxide anion contents of the intestine. In terms of intestinal mechanical barrier, the CB group showed significantly higher gene expression of intestinal tight junction proteins. With regard to intestinal immune barrier, the CB group displayed significantly lower gene expression of pro-inflammatory factors. Regarding intestinal chemical barrier, the CB group had significantly higher gene expression of , , , and . Dietary significantly increased the abundance of some beneficial bacteria and increased the levels of some beneficial metabolites in the intestine. Collectively, dietary could increase growth, enhance intestinal digestion and antioxidant capacity, strengthen intestinal mucosal barrier, and improve the intestinal metabolism of juvenile channel catfish.

摘要

进行了一项为期8周的饲养试验,以研究日粮对幼年斑点叉尾鮰生长和肠道黏膜屏障功能的影响。日粮包括对照组饲料(CD组)和处理组饲料(含1×10⁶CFU/g [具体物质未给出,原文此处缺失];CB组)。CB组生长性能呈上升趋势。CB组肠道的消化和抗氧化酶活性显著更高,丙二醛和超氧阴离子含量显著更低。在肠道机械屏障方面,CB组肠道紧密连接蛋白的基因表达显著更高。在肠道免疫屏障方面,CB组促炎因子的基因表达显著更低。在肠道化学屏障方面,CB组[具体基因未给出,原文此处缺失]、[具体基因未给出,原文此处缺失]、[具体基因未给出,原文此处缺失]和[具体基因未给出,原文此处缺失]的基因表达显著更高。日粮[具体物质未给出,原文此处缺失]显著增加了一些有益细菌的丰度,并提高了肠道中一些有益代谢产物的水平。总体而言,日粮[具体物质未给出,原文此处缺失]可促进幼年斑点叉尾鮰生长,增强肠道消化和抗氧化能力,强化肠道黏膜屏障,并改善肠道代谢。

https://cdn.ncbi.nlm.nih.gov/pmc/blobs/feb2/12114546/639277bbd961/microorganisms-13-01061-g001.jpg

文献AI研究员

20分钟写一篇综述,助力文献阅读效率提升50倍。

立即体验

用中文搜PubMed

大模型驱动的PubMed中文搜索引擎

马上搜索

文档翻译

学术文献翻译模型,支持多种主流文档格式。

立即体验