Suppr超能文献

英国支气管扩张症全国队列中的焦虑、抑郁、身体疾病参数及健康相关生活质量

Anxiety, depression, physical disease parameters and health-related quality of life in the BronchUK national bronchiectasis cohort.

作者信息

De Soyza Anthony, Saunders Tess, Wild Georgina, Mawson Phil, Kelly Martin, Elborn Stuart, Hill Adam T, Gatheral Tim, Sullivan Anita, Haworth Charles, Hurst John R, Brown Jeremy, Carroll Mary, Navaratnam Vidya, Loebinger Michael, Davies Gareth, Upadhyay Henil, Bradley Judy, Walker Paul P, Steer John, Duckers Jamie, Pollock Jennifer, Crichton Megan, Chalmers James D, McNally Richard

机构信息

Newcastle University, Newcastle, UK.

Cumbria, Northumberland, Tyne and Wear NHS Foundation Trust, Newcastle upon Tyne, UK.

出版信息

ERJ Open Res. 2025 May 27;11(3). doi: 10.1183/23120541.00348-2024. eCollection 2025 May.

Abstract

BACKGROUND

Bronchiectasis is associated with psychological comorbidity and poor quality of life (QoL), yet guidelines lack focus on psychological morbidity. Using data obtained from the BronchUK database (1341 patients), we examined the link between anxiety/depression and physical disease severity, QoL and long-term outcomes in bronchiectasis.

METHODS

Computed tomography-confirmed bronchiectasis patients enrolled in the BronchUK study with Hospital Anxiety and Depression Scale (HADS-A/D) data were studied. HADS-A/D scores ≥8 indicated anxiety/depression. QoL was measured by the St George's Respiratory Questionnaire and QoL-Bronchiectasis Questionnaire. Exacerbations during annual follow-up were analysed by negative binomial regression with time in study as an offset adjusted for age, body mass index, sex, infection, diabetes and forced expiratory volume in 1 s (FEV). Cox regression determined probability of hospitalisation using time to first exacerbation.

RESULTS

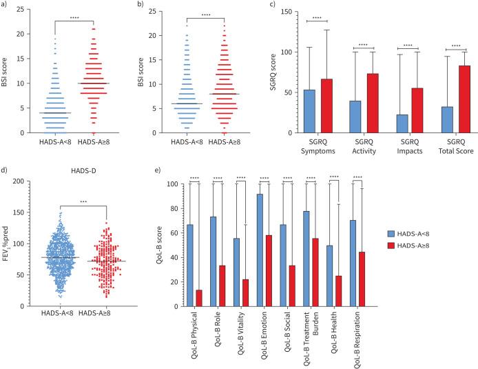
1341 patients were included; 418 had anxiety (31%), 269 (20%) had depression and 201 (15%) had both conditions. HADS-A/D ≥8 was associated with worse QoL (p<0.0001) and clinical severity ( Bronchiectasis Severity Index, FEV and Medical Research Council dyspnoea score (all p<0.01). HADS-A/D ≥8 each was associated with exacerbation (rate ratio (RR) 1.42, 95% CI 1.32-1.52 for HADS-A; RR 1.45, 95% CI 1.34-1.56 for HADS-D, both p<0.0001) and hospitalisation risk (RR 1.58, 95% CI 1.29-1.92 for HADS-A; RR 1.76, 95% CI 1.43-2.17 for HADS-D, both p<0.001). HADS-A/D ≥8 each predicted future hospitalisation (HR 1.30, 95% CI 0.98-1.72, p=0.067 for HADS-A; HR 1.40 95% CI 1.04-1.88, p=0.027 for HADS-D).

INTERPRETATION

Anxiety and depression are common in bronchiectasis, correlate with disease severity and predict poor outcomes. Consideration of psychological comorbidities should be evaluated in routine bronchiectasis care.

摘要

背景

支气管扩张症与心理共病及生活质量(QoL)较差相关,但指南缺乏对心理疾病的关注。利用从BronchUK数据库获取的数据(1341例患者),我们研究了焦虑/抑郁与支气管扩张症的身体疾病严重程度、生活质量及长期预后之间的联系。

方法

对纳入BronchUK研究且有医院焦虑抑郁量表(HADS-A/D)数据的计算机断层扫描确诊的支气管扩张症患者进行研究。HADS-A/D评分≥8表明存在焦虑/抑郁。生活质量通过圣乔治呼吸问卷和支气管扩张症生活质量问卷进行测量。年度随访期间的病情加重情况采用负二项回归分析,将研究时间作为偏移量,并对年龄、体重指数、性别、感染、糖尿病和1秒用力呼气量(FEV)进行校正。Cox回归使用首次病情加重时间确定住院概率。

结果

纳入1341例患者;418例有焦虑(31%),269例(20%)有抑郁,201例(15%)两者皆有。HADS-A/D≥8与较差的生活质量(p<0.0001)和临床严重程度相关(支气管扩张症严重程度指数、FEV和医学研究委员会呼吸困难评分,均p<0.01)。HADS-A/D≥8各自与病情加重相关(HADS-A的率比(RR)为1.42,95%置信区间1.32-1.52;HADS-D的RR为1.45,95%置信区间1.34-1.56,两者p<0.0001)以及住院风险相关(HADS-A的RR为1.58,95%置信区间1.29-1.92;HADS-D的RR为1.76,95%置信区间1.43-2.17,两者p<0.001)。HADS-A/D≥8各自预测未来住院情况(HADS-A的风险比(HR)为1.30,95%置信区间0.98-1.72,p=0.067;HADS-D的HR为1.40,95%置信区间1.04-1.88,p=0.027)。

解读

焦虑和抑郁在支气管扩张症中很常见,与疾病严重程度相关并预测不良预后。在常规支气管扩张症护理中应评估心理共病情况。

https://cdn.ncbi.nlm.nih.gov/pmc/blobs/a0f1/12107378/ca999194f867/00348-2024.01.jpg

文献AI研究员

20分钟写一篇综述,助力文献阅读效率提升50倍。

立即体验

用中文搜PubMed

大模型驱动的PubMed中文搜索引擎

马上搜索

文档翻译

学术文献翻译模型,支持多种主流文档格式。

立即体验