Suppr超能文献

转录组分析揭示了一种新的DNA元件,其可能在伯氏疟原虫红细胞发育过程中与染色质相关蛋白相互作用。

Transcriptome analysis reveals a de novo DNA element that may interact with chromatin-associated proteins in Plasmodium berghei during erythrocytic development.

作者信息

Okafor Adaobi, Adam Yagoub, Brors Benedikt, Adebiyi Ezekiel

机构信息

Applied Bioinformatics, German Cancer Research Center (DKFZ), Im Neuenheimer Feld 280, 69120, Heidelberg, Germany.

Faculty of Biosciences, Heidelberg University, Im Neuenheimer Feld 234, 69120, Heidelberg, Germany.

出版信息

Sci Rep. 2025 May 28;15(1):18621. doi: 10.1038/s41598-025-03586-4.

Abstract

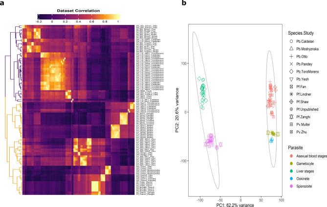
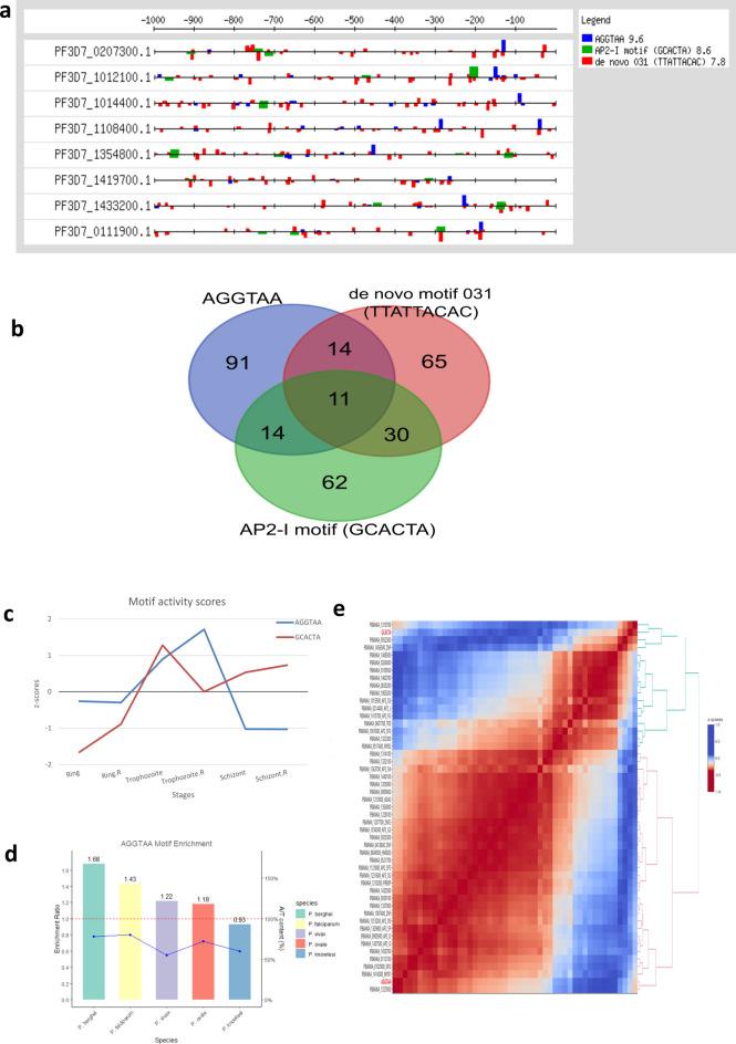
The life cycle of Plasmodium parasites involves intricate, multistage processes that are tightly regulated by stage-specific transcription factors. These factors bind to regulatory regions within gene promoters, enabling the precise expression of genes required for each developmental stage. Despite the importance of these transcriptional mechanisms, our understanding remains limited, particularly in the rodent model organism P. berghei. To address this, we conducted a genome-wide analysis of RNA-Seq data from different developmental stages of P. berghei by initially integrating data from human malaria parasites P. falciparum and P. vivax. We identified unique transcriptional signatures across Plasmodium species. Our analysis of P. berghei revealed stage-specific gene sets clustered by expression profiles and predicted regulatory motifs involved in their control. We interpreted these motifs using known binding sites for eukaryotic transcription factors including ApiAP2 proteins. Additionally, we expanded the annotation of the AGGTAA motif which resembles a de novo motif linked to erythrocytic development in P. falciparum, and identified its potential interacting proteins including members of the PfMORC and GCN5 complexes. This study enhances our understanding of gene regulation in P. berghei and provides new insights into the transcriptional dynamics underlying Plasmodium development.

摘要

疟原虫的生命周期涉及复杂的多阶段过程,这些过程受到阶段特异性转录因子的严格调控。这些因子与基因启动子内的调控区域结合,使得每个发育阶段所需基因能够精确表达。尽管这些转录机制很重要,但我们的了解仍然有限,尤其是在啮齿动物模型生物伯氏疟原虫中。为了解决这个问题,我们通过最初整合来自人类疟原虫恶性疟原虫和间日疟原虫的数据,对伯氏疟原虫不同发育阶段的RNA测序数据进行了全基因组分析。我们确定了疟原虫物种间独特的转录特征。我们对伯氏疟原虫的分析揭示了按表达谱聚类的阶段特异性基因集,并预测了参与其调控的调控基序。我们使用包括ApiAP2蛋白在内的真核转录因子的已知结合位点来解释这些基序。此外,我们扩展了与恶性疟原虫红细胞发育相关的从头基序类似的AGGTAA基序的注释,并确定了其潜在的相互作用蛋白,包括PfMORC和GCN5复合物的成员。这项研究增进了我们对伯氏疟原虫基因调控的理解,并为疟原虫发育背后的转录动态提供了新的见解。

https://cdn.ncbi.nlm.nih.gov/pmc/blobs/a323/12120095/44cd4dae1fd1/41598_2025_3586_Fig1_HTML.jpg

文献AI研究员

20分钟写一篇综述,助力文献阅读效率提升50倍。

立即体验

用中文搜PubMed

大模型驱动的PubMed中文搜索引擎

马上搜索

文档翻译

学术文献翻译模型,支持多种主流文档格式。

立即体验