Suppr超能文献

一种与乳酸相关的tSNE特征定义了膀胱癌的预后亚型,并揭示了LINC01094介导的波形蛋白在转移和耐药中的稳定性。

A lactate-related tSNE signature defines prognostic subtypes of bladder cancer and reveals LINC01094-mediated VIM stabilization in metastasis and drug resistance.

作者信息

Zhang Pu, Zhang Hegan, Yu Wanli, Fan Dage, Pan Yao, Zhuang Wei, Cai Fangzhen, He Qingliu

机构信息

Department of Urology, Sichuan Provincial People's Hospital, School of Medicine, University of Electronic Science and Technology of China, Chengdu, China.

Department of Gynecology, Quanzhou Women's and Children's Hospital, Quanzhou, China.

出版信息

Front Immunol. 2025 May 14;16:1593523. doi: 10.3389/fimmu.2025.1593523. eCollection 2025.

Abstract

BACKGROUND

Bladder cancer (BLCA) is prone to metastasis and often shows poor responses to chemotherapy and immunotherapy. Investigating the underlying mechanisms of metastasis and drug resistance may therefore offer new therapeutic strategies for BLCA.

METHODS

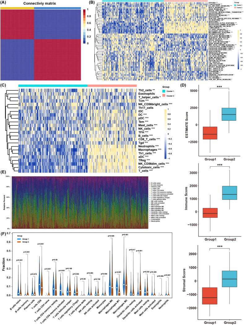
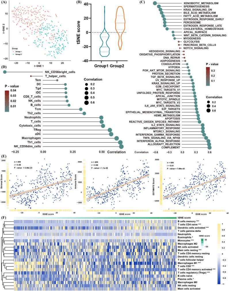
Publicly available datasets were analyzed using consensus clustering and t-distributed stochastic neighbor embedding (tSNE) to characterize a lactate-related gene signature in BLCA. Gene set variation analysis (GSVA) was employed to assess signaling pathway activity, while immune cell infiltration in the tumor microenvironment (TME) was evaluated using single-sample gene set enrichment analysis (ssGSEA), the Estimation of Stromal and Immune cells in Malignant Tumors using Expression data (ESTIMATE), and CIBERSORT. RNA pull-down and RNA-binding protein immunoprecipitation (RIP) assays were then performed to confirm molecular interactions.

RESULTS

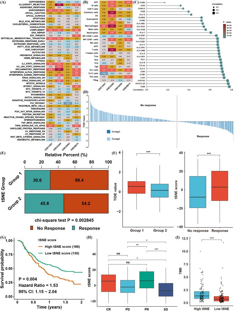
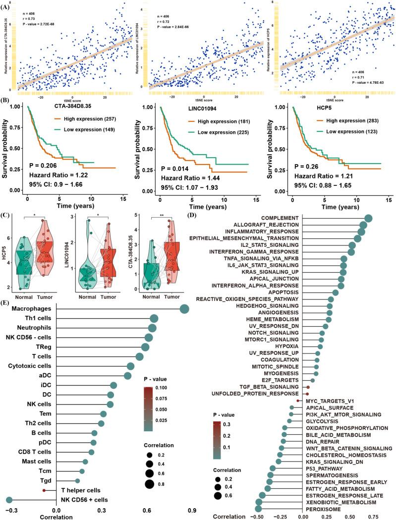
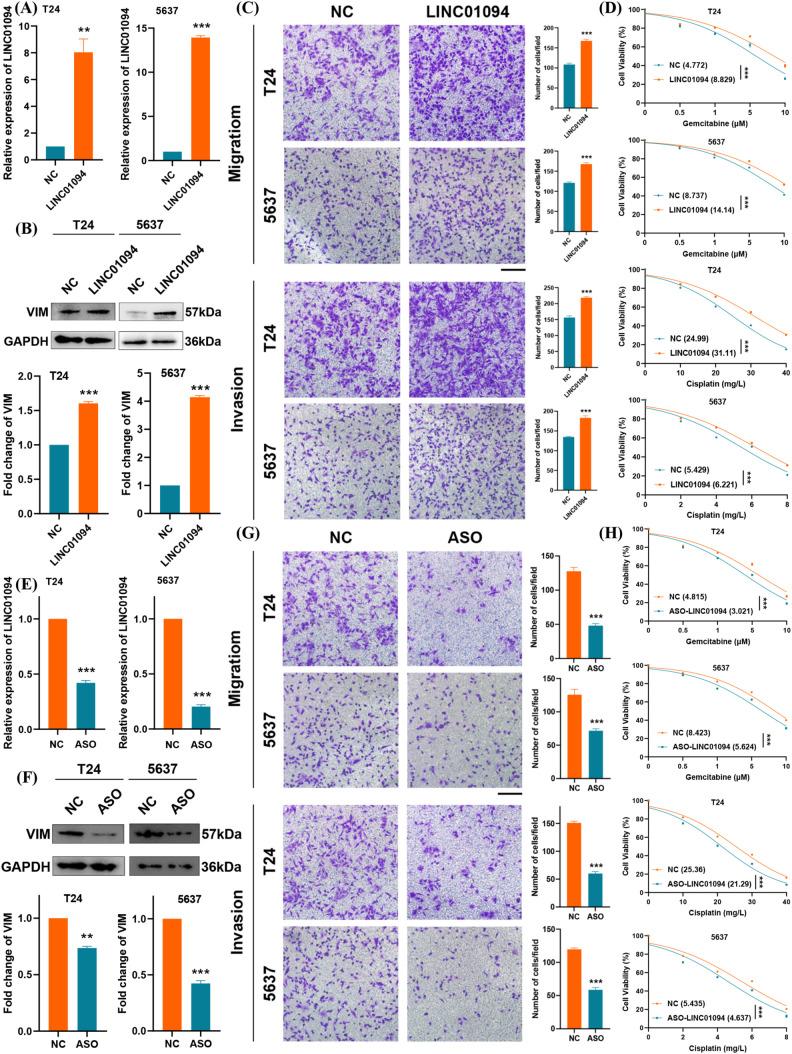
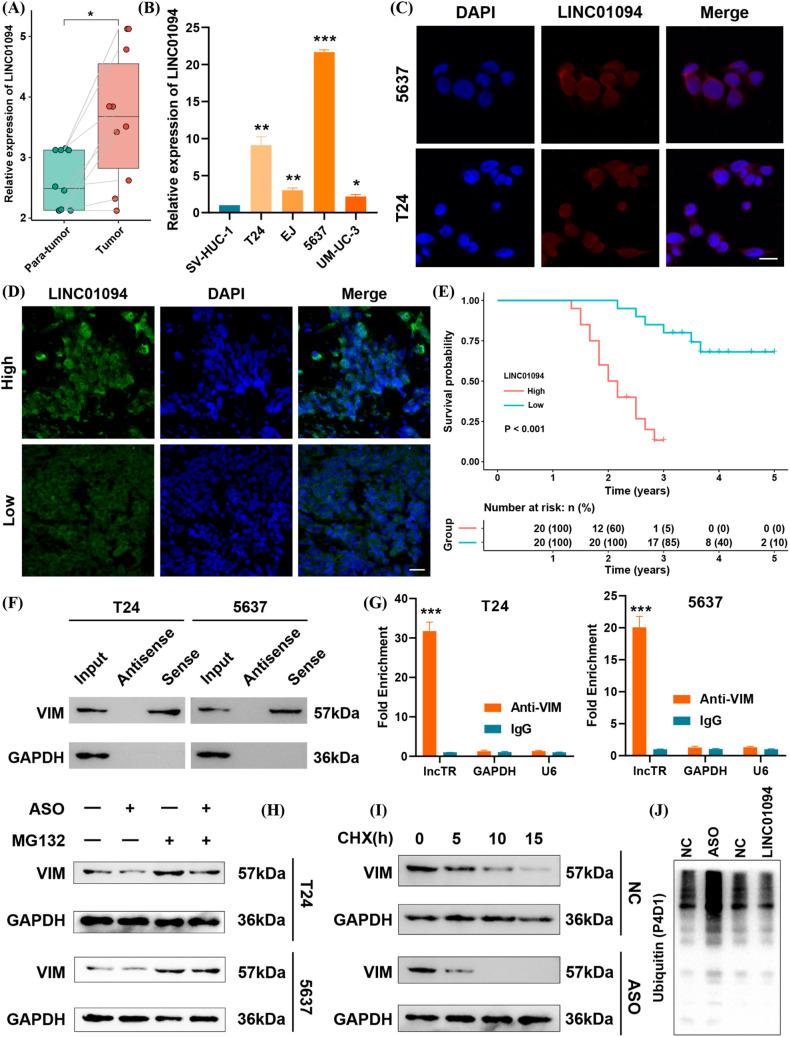
Two distinct BLCA subtypes were identified based on lactate-related gene expression, and a lactate-based tSNE score was constructed. This score demonstrated prognostic value and was integrated into a nomogram confirmed by a calibration curve. Functionally, higher tSNE scores correlated with immune- and inflammation-related pathways, as well as with immunotherapy efficacy in BLCA. Among candidate regulators identified, LINC01094 emerged as a key factor in BLCA metastasis and drug resistance. LINC01094 was predominantly localized in the cytoplasm and was upregulated in tumor tissues compared with adjacent normal tissues, acting as an unfavorable prognostic factor. , LINC01094 promoted metastasis and chemotherapy resistance, potentially by stabilizing VIM protein levels and inhibiting its ubiquitination.

CONCLUSIONS

This comprehensive analysis of lactate-related genes reveals how this gene signature may shape the tumor microenvironment and affect BLCA patient prognosis. Additionally, our data suggest that targeting LINC01094 with antisense oligonucleotides (ASOs) could reduce BLCA cell metastasis and enhance their sensitivity to chemotherapy.

摘要

背景

膀胱癌(BLCA)易于转移,且通常对化疗和免疫疗法反应不佳。因此,研究转移和耐药的潜在机制可能为BLCA提供新的治疗策略。

方法

使用共识聚类和t分布随机邻域嵌入(tSNE)分析公开可用的数据集,以表征BLCA中与乳酸相关的基因特征。采用基因集变异分析(GSVA)评估信号通路活性,同时使用单样本基因集富集分析(ssGSEA)、利用表达数据估计恶性肿瘤中的基质和免疫细胞(ESTIMATE)以及CIBERSORT评估肿瘤微环境(TME)中的免疫细胞浸润。然后进行RNA下拉和RNA结合蛋白免疫沉淀(RIP)实验以确认分子相互作用。

结果

基于与乳酸相关的基因表达鉴定出两种不同的BLCA亚型,并构建了基于乳酸的tSNE评分。该评分显示出预后价值,并被纳入通过校准曲线确认的列线图中。在功能上,较高的tSNE评分与免疫和炎症相关通路以及BLCA中的免疫治疗疗效相关。在鉴定出的候选调节因子中,LINC01094成为BLCA转移和耐药的关键因素。LINC01094主要定位于细胞质中,与相邻正常组织相比在肿瘤组织中上调,是一个不良预后因素。此外,LINC01094可能通过稳定VIM蛋白水平并抑制其泛素化来促进转移和化疗耐药。

结论

对与乳酸相关基因的全面分析揭示了该基因特征如何塑造肿瘤微环境并影响BLCA患者的预后。此外,我们的数据表明,用反义寡核苷酸(ASO)靶向LINC01094可以减少BLCA细胞转移并增强其对化疗的敏感性。

https://cdn.ncbi.nlm.nih.gov/pmc/blobs/f323/12116251/094a7d16fa3d/fimmu-16-1593523-g001.jpg

文献AI研究员

20分钟写一篇综述,助力文献阅读效率提升50倍。

立即体验

用中文搜PubMed

大模型驱动的PubMed中文搜索引擎

马上搜索

文档翻译

学术文献翻译模型,支持多种主流文档格式。

立即体验