Suppr超能文献

社交隔离期间自闭症啮齿动物模型中功能连接组的破坏

Disrupted functional connectome in a rodent model of autism during social isolation.

作者信息

Kemecsei Robert Gergely, Dániel-Papp Szizel, Balazs David Barnabas, Ghebrihiwet Tewelde Estifanos, Csillag Andras, Zachar Gergely

机构信息

Department of Anatomy, Histology, and Embryology, Faculty of Medicine, Semmelweis University, Budapest, Hungary.

HUN-REN Institute of Experimental Medicine, Budapest, Hungary.

出版信息

Front Neural Circuits. 2025 May 14;19:1525130. doi: 10.3389/fncir.2025.1525130. eCollection 2025.

Abstract

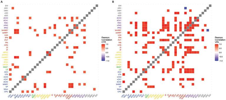
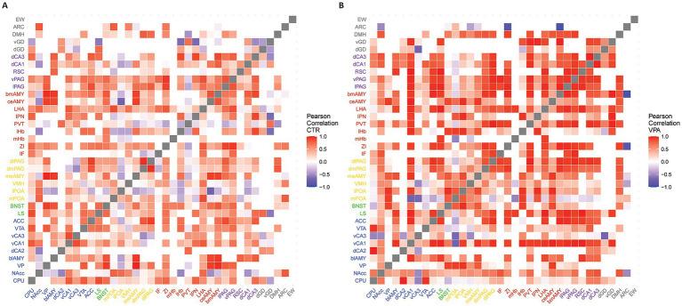
Autism spectrum disorder (ASD) is associated with disruptions in social behavior and the neural circuitry behind it. Very little data is available on the mechanisms that are responsible for the lack of motivation to reunite with conspecifics during isolation. It is as important to investigate the neural changes that reduce motivation to end social isolation, as those underlying the reactions to social stimuli. Using a rodent model of prenatal valproic acid (VPA) exposure, we investigated how social isolation affects the neural activation of key brain nuclei involved in social processing and stress regulation. Juvenile male C57BL/6 mice were treated prenatally with VPA or saline (CTR) and subjected to 24 h of social isolation from their cage mates, with neural activity assessed via c-Fos immunohistochemistry. Based on correlational activations we reconstructed and analyzed the functional connectome of the observed brain regions. Control animals exhibited elevated c-Fos expression in the regions central to the mesolimbic reward system (MRS), social brain network (SBN), and stress-related networks, with the interpeduncular nucleus (IPN) at the core, compared to VPA-treated animals. Functional network analysis revealed a more widespread but less specific pattern of connectivity in VPA-treated animals. These findings suggest that prenatal VPA exposure disrupts certain neural circuits related to social behavior and stress regulation, offering an insight into the altered perception of social isolation in ASD models, and highlighting potential therapeutic targets.

摘要

自闭症谱系障碍(ASD)与社交行为及其背后的神经回路紊乱有关。关于隔离期间缺乏与同种个体团聚动机的机制,目前可用的数据非常少。研究减少结束社会隔离动机的神经变化,与研究对社会刺激反应的潜在神经变化同样重要。我们使用产前丙戊酸(VPA)暴露的啮齿动物模型,研究了社会隔离如何影响参与社会处理和应激调节的关键脑核的神经激活。将幼年雄性C57BL/6小鼠在产前用VPA或生理盐水(CTR)处理,并与同笼伙伴进行24小时的社会隔离,通过c-Fos免疫组织化学评估神经活动。基于相关激活,我们重建并分析了观察到的脑区的功能连接组。与VPA处理的动物相比,对照动物在中脑边缘奖赏系统(MRS)、社会脑网络(SBN)和应激相关网络的核心区域——脚间核(IPN)中,c-Fos表达升高。功能网络分析显示,VPA处理的动物中连接模式更广泛但特异性更低。这些发现表明,产前VPA暴露会破坏与社会行为和应激调节相关的某些神经回路,为深入了解ASD模型中社会隔离的改变认知提供了线索,并突出了潜在的治疗靶点。

https://cdn.ncbi.nlm.nih.gov/pmc/blobs/efc4/12116437/3a82e1b74116/fncir-19-1525130-g001.jpg

文献AI研究员

20分钟写一篇综述,助力文献阅读效率提升50倍。

立即体验

用中文搜PubMed

大模型驱动的PubMed中文搜索引擎

马上搜索

文档翻译

学术文献翻译模型,支持多种主流文档格式。

立即体验