Suppr超能文献

SLC-25A46通过线粒体融合蛋白FZO-1调节线粒体融合,对维持神经元形态至关重要。

SLC-25A46 regulates mitochondrial fusion through the mitofusin protein FZO-1 and is essential for maintaining neuronal morphology.

作者信息

Obinata Hiroyuki, Watanabe Taisei, Takahashi Hironori, Shimo Satoshi, Oda Toshiyuki, Sugimoto Asako, Niwa Shinsuke

机构信息

Graduate School of Life Sciences, Tohoku University, Miyagi 980-8577, Japan.

Graduate School of Medicine, University of Yamanashi, Yamanashi 409-3898, Japan.

出版信息

J Cell Sci. 2025 Jun 15;138(12). doi: 10.1242/jcs.263571. Epub 2025 Jun 23.

Abstract

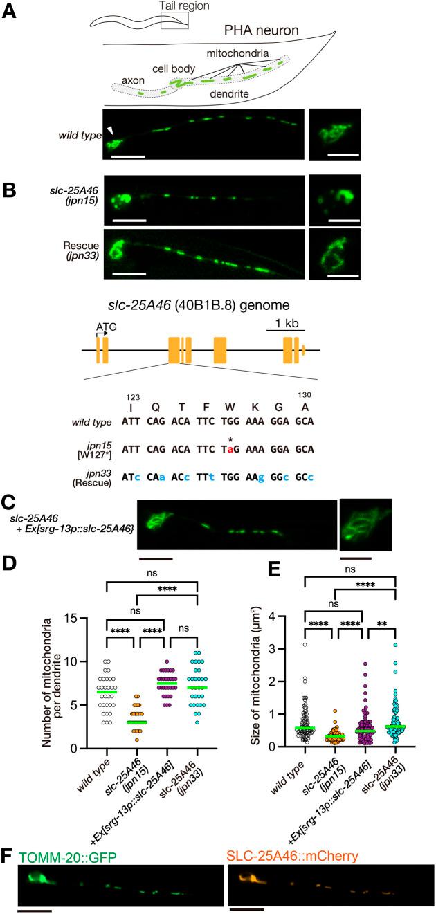
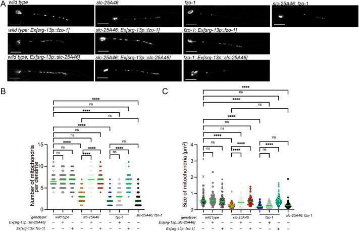
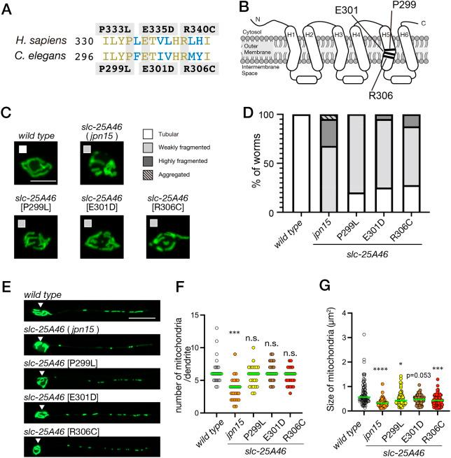
Mitochondria are dynamic organelles shaped by sequential fission and fusion events. The mitochondrial protein SLC25A46 has been identified as a causative gene for mitochondrial neuropathies. However, the function of SLC25A46 in mitochondrial morphogenesis remains controversial, with several reports suggesting it acts as a mitochondrial fission factor, whereas others propose it as a fusion factor. In this study, employing forward genetics, we identified slc-25A46, a Caenorhabditis elegans ortholog of human SLC25A46, as an essential factor for mitochondrial fusion. Suppressor mutagenesis screening revealed loss-of-function mutations in drp-1, a mitochondrial fission factor, as suppressors of slc-25A46. The phenotype of slc-25A46 mutants is similar to that of mutants in the worm mitofusin ortholog fzo-1, wherein the mitochondrial fusion factor is disrupted. Overexpressing FZO-1 mitigated mitochondrial defects in slc-25a46 mutants, indicating that SLC-25A46 promotes fusion through FZO-1. Disease model worms carrying mutations associated with SLC25A46 exhibited mitochondrial fragmentation and accelerated neurodegeneration, suggesting that slc-25A46 maintains neuronal morphology through regulating mitochondrial fusion regulation.

摘要

线粒体是由一系列裂变和融合事件塑造的动态细胞器。线粒体蛋白SLC25A46已被确定为线粒体神经病变的致病基因。然而,SLC25A46在线粒体形态发生中的功能仍存在争议,有几份报告表明它作为线粒体裂变因子起作用,而其他报告则认为它是一种融合因子。在本研究中,我们采用正向遗传学方法,鉴定出人类SLC25A46在秀丽隐杆线虫中的直系同源基因slc-25A46是线粒体融合的必需因子。抑制突变筛选显示,线粒体裂变因子drp-1中的功能丧失突变可作为slc-25A46的抑制因子。slc-25A46突变体的表型与线虫线粒体融合蛋白直系同源基因fzo-1突变体的表型相似,其中线粒体融合因子被破坏。过表达FZO-1可减轻slc-25a46突变体中的线粒体缺陷,表明SLC-25A46通过FZO-1促进融合。携带与SLC25A46相关突变的疾病模型线虫表现出线粒体碎片化和神经退行性变加速,提示slc-25A46通过调节线粒体融合维持神经元形态。

https://cdn.ncbi.nlm.nih.gov/pmc/blobs/ddf8/12273626/dabba6d61419/joces-138-263571-g1.jpg

文献AI研究员

20分钟写一篇综述,助力文献阅读效率提升50倍。

立即体验

用中文搜PubMed

大模型驱动的PubMed中文搜索引擎

马上搜索

文档翻译

学术文献翻译模型,支持多种主流文档格式。

立即体验