Suppr超能文献

种植过程中不同生态位宽度的根际细菌群落对苹果废弃物制成的液体肥料的响应

Responses of rhizosphere bacterial communities with different niche breadths to liquid fertilizer produced from apple wastes during planting process.

作者信息

Jia Fengan, Chang Fan, Jia Qingan, Li Yan, Zhen Lisha, Lv Rui, Xie Yun

机构信息

Shaanxi Institute of Microbiology, Xi'an, China.

Institute of Medical Research, Northwestern Polytechnical University, Xi'an, Shaanxi, China.

出版信息

Microbiol Spectr. 2025 Jul;13(7):e0206824. doi: 10.1128/spectrum.02068-24. Epub 2025 May 30.

Abstract

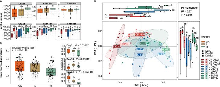
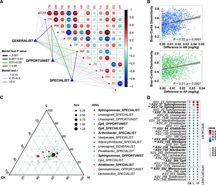
The application of fertilizer in agroecosystems exerts a significant influence on the regulation of soil microbial community and soil properties. However, the impact of liquid fertilizer derived from apple wastes on soil properties, microbiota, and plant growth remains unclear. In this study, we investigated the effects of apple waste liquid fertilizer on rhizosphere microbiota and soil characteristics by analyzing both the bacterial community and physicochemical properties of the soil. The results demonstrated that the application of liquid fertilizer significantly influenced the diversity and structure of bacterial communities. Furthermore, the application mainly increased the niche breadth of bacterial communities, while exerting minimal impact on the assembly process. The rhizosphere bacterial communities treated with a high concentration of liquid fertilizer exhibited increased diversity and broader niche during the late planting period. Moreover, bacterial cooccurrence networks revealed that communities following the application of liquid fertilizer exhibited reduced network nodes and edges, as well as smaller network sizes. These communities were characterized by increased modularity and interconnectedness facilitated by key bacterial indicators such as . The presence of indicators representing different niche breadths in bacteria showed significant correlations with available nitrogen (AN) and available phosphorus (AP), while positively correlating with the Bray-Curtis dissimilarity. Following the application of high concentration liquid fertilizer, the number and relative abundance of specialist ASVs such as , Gp6, and increased. The results suggested that liquid fertilizer impacted the soil AN and AP through alterations in the recruitment pattern of specialist ASVs. Also, liquid fertilizer treatment significantly increased the abundance of carbohydrate metabolism and biosynthesis of other secondary metabolites pathway genes of bacterial communities. Plant height, leaf length, leaf width, and dry weight of plants were significantly increased in plants treated with liquid fertilizer These results suggested that the application of liquid fertilizer could result in variations in the microbial community composition, structure, and function. The composition of the liquid fertilizer and the potential functional microorganisms still need to be further studied.IMPORTANCEThe issue of arable soil degradation is of global importance, and the utilization of agricultural waste plays a pivotal role in enhancing soil properties and promoting sustainable crop production. In particular, elucidating how agricultural waste affects the microbial composition and regulates soil properties is extremely relevant at both fundamental and practical levels. The bioinformatics analysis of microbiota from field experiments revealed that the application of liquid fertilizer from apple wastes significantly affected the structure and co-occurrence network of rhizosphere bacterial communities. Also, it was observed that the planting time also influenced the community structure. Additionally, the soil available nitrogen (AN) and available phosphorus (AP) were significantly influenced by bacterial communities, leading to alterations in soil properties. Finally, liquid fertilizer treatment significantly affected the function of soil bacteria community and promoted the growth of bok choy.

摘要

化肥在农业生态系统中的应用对土壤微生物群落和土壤性质的调节具有重大影响。然而,苹果废弃物衍生的液体肥料对土壤性质、微生物群和植物生长的影响仍不明确。在本研究中,我们通过分析土壤细菌群落和理化性质,研究了苹果废弃物液体肥料对根际微生物群和土壤特性的影响。结果表明,液体肥料的施用显著影响了细菌群落的多样性和结构。此外,该施用主要增加了细菌群落的生态位宽度,而对组装过程的影响最小。在种植后期,高浓度液体肥料处理的根际细菌群落表现出更高的多样性和更宽的生态位。此外,细菌共现网络显示,施用液体肥料后的群落表现出网络节点和边减少,以及网络规模变小。这些群落的特征是模块化和相互连接性增加,这由关键细菌指标促进,如 。代表细菌中不同生态位宽度的指标的存在与有效氮(AN)和有效磷(AP)呈显著相关,同时与Bray-Curtis差异呈正相关。施用高浓度液体肥料后,诸如 、Gp6和 等特化ASV的数量和相对丰度增加。结果表明,液体肥料通过改变特化ASV的招募模式影响土壤AN和AP。此外,液体肥料处理显著增加了细菌群落碳水化合物代谢和其他次生代谢物生物合成途径基因的丰度。用液体肥料处理的植物的株高、叶长、叶宽和干重显著增加。这些结果表明,液体肥料的施用可能导致微生物群落组成、结构和功能的变化。液体肥料的组成和潜在功能微生物仍需进一步研究。

重要性

耕地土壤退化问题具有全球重要性,农业废弃物的利用在改善土壤性质和促进作物可持续生产方面发挥着关键作用。特别是,阐明农业废弃物如何影响微生物组成并调节土壤性质在基础和实际层面都极具相关性。田间试验微生物群的生物信息学分析表明,苹果废弃物液体肥料的施用显著影响了根际细菌群落的结构和共现网络。此外,观察到种植时间也影响群落结构。此外,土壤有效氮(AN)和有效磷(AP)受细菌群落显著影响,导致土壤性质发生变化。最后,液体肥料处理显著影响了土壤细菌群落的功能并促进了小白菜的生长。

https://cdn.ncbi.nlm.nih.gov/pmc/blobs/6879/12211022/d8b50b5cf031/spectrum.02068-24.f001.jpg

文献AI研究员

20分钟写一篇综述,助力文献阅读效率提升50倍。

立即体验

用中文搜PubMed

大模型驱动的PubMed中文搜索引擎

马上搜索

文档翻译

学术文献翻译模型,支持多种主流文档格式。

立即体验