Suppr超能文献

谷胱甘肽S-转移酶M1通过抑制脂质过氧化和铁死亡来抑制心肌梗死后的心脏纤维化。

GSTM1 suppresses cardiac fibrosis post-myocardial infarction through inhibiting lipid peroxidation and ferroptosis.

作者信息

Chen Kai-Jie, Zhang Yue, Zhu Xin-Yi, Yu Shuo, Xie Yao, Jin Cheng-Jiang, Shen Yi-Min, Zhou Si-Yu, Dai Xiao-Ce, Su Sheng-An, Xie Lan, Huang Zheng-Xing, Gong Hui, Xiang Mei-Xiang, Ma Hong

机构信息

Department of Cardiology, The Second Affiliated Hospital, School of Medicine, State Key Laboratory of Transvascular Implantation Devices, Cardiovascular Key Laboratory of Zhejiang Province, Zhejiang University, Hangzhou, 310009, China.

Department of Anesthesiology, The Second Affiliated Hospital, School of Medicine, Zhejiang University, Hangzhou, 310009, China.

出版信息

Mil Med Res. 2025 May 31;12(1):26. doi: 10.1186/s40779-025-00610-6.

Abstract

BACKGROUND

Cardiac fibrosis following myocardial infarction (MI) drives adverse ventricular remodeling and heart failure, with cardiac fibroblasts (CFs) playing a central role. GSTM1 is an important member of the glutathione S-transferase (GSTs) family, which plays an important role in maintaining cell homeostasis and detoxification. This study investigated the role and mechanism of GSTM1 in post-MI fibrosis.

METHODS

Multi-omics approaches (proteomics/scRNA-seq) identified GSTM1 as a dysregulated target in post-MI fibroblasts. Using a murine coronary ligation model, we assessed GSTM1 dynamics via molecular profiling, such as Western blotting, immunofluorescence, and real-time quantitative polymerase chain reaction. AAV9-mediated cardiac-specific GSTM1 overexpression was achieved through systemic delivery. In vitro studies employed transforming growth factor-β (TGF-β)-stimulated primary fibroblasts with siRNA/plasmid interventions. Mechanistic insights were derived from transcriptomics and lipid peroxidation assays.

RESULTS

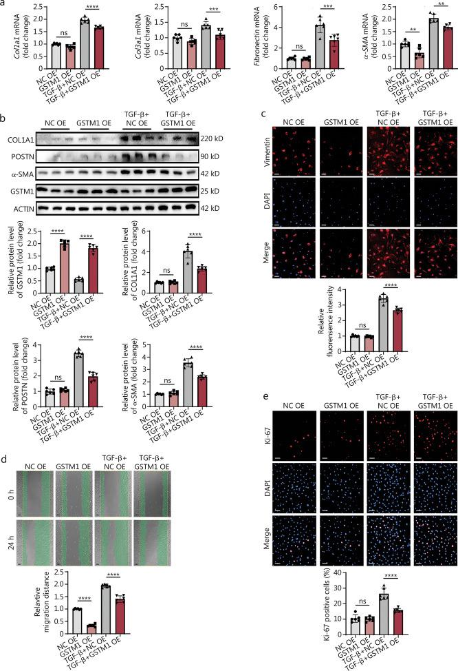
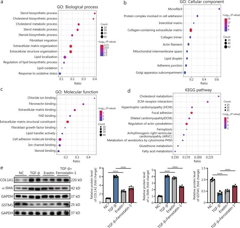
The expression of GSTM1 in mouse CFs after MI was significantly down-regulated at both transcriptional and protein levels. In human dilated cardiomyopathy (DCM) patients with severe heart failure, GSTM1 expression was decreased alongside aggravated fibrosis. Overexpression of GSTM1 in post-MI mice improved cardiac function, while significantly reducing infarct size and fibrosis compared with the control group. In vitro models demonstrated that GSTM1 markedly attenuated collagen secretion and activation of fibroblasts, as well as suppressed their proliferation and migration. Further studies revealed that GSTM1 overexpression significantly inhibited the generation of intracellular and mitochondrial reactive oxygen species (ROS) under pathological conditions, suggesting that GSTM1 exerts an antioxidative stress effect in post-infarction fibroblasts. Further investigation of molecular mechanisms indicated that GSTM1 may suppress the initiation and progression of fibrosis by modulating lipid metabolism and ferroptosis-related pathways. Overexpression of GSTM1 significantly reduced lipid peroxidation and free ferrous iron levels in fibroblasts and mitochondria, markedly decreased ferroptosis-related indicators, and alleviated oxidative lipid levels [such as 12-hydroxyeicosapentaenoic acid (HEPE) and 9-, 10-dihydroxy octadecenoic acid (DHOME)] under fibrotic conditions. GSTM1 enhanced the phosphorylation of STAT3, thereby upregulating the downstream expression of glutathione peroxidase 4 (GPX4), reducing ROS production, and mitigating fibroblast activation and phenotypic transformation by inhibiting lipid peroxidation.

CONCLUSIONS

This study identifies GSTM1 as a key inhibitor of fibroblast activation and cardiac fibrosis, highlighting its ability to target ferroptosis through redox regulation. AAV-mediated GSTM1 therapy demonstrates significant therapeutic potential for improving outcomes post-MI.

摘要

背景

心肌梗死(MI)后的心脏纤维化会导致不良的心室重构和心力衰竭,其中心脏成纤维细胞(CFs)起核心作用。谷胱甘肽S-转移酶(GSTs)家族的重要成员GSTM1在维持细胞内稳态和解毒过程中发挥重要作用。本研究调查了GSTM1在心肌梗死后纤维化中的作用及机制。

方法

多组学方法(蛋白质组学/单细胞RNA测序)确定GSTM1是心肌梗死后成纤维细胞中失调的靶点。利用小鼠冠状动脉结扎模型,我们通过蛋白质免疫印迹、免疫荧光和实时定量聚合酶链反应等分子分析方法评估GSTM1的动态变化。通过全身给药实现腺相关病毒9(AAV9)介导的心脏特异性GSTM1过表达。体外研究采用转化生长因子-β(TGF-β)刺激的原代成纤维细胞并进行小干扰RNA/质粒干预。通过转录组学和脂质过氧化测定获得机制方面的见解。

结果

心肌梗死后小鼠CFs中GSTM1的表达在转录和蛋白质水平均显著下调。在严重心力衰竭的人类扩张型心肌病(DCM)患者中,GSTM1表达降低,同时纤维化加重。与对照组相比,心肌梗死后小鼠中GSTM1的过表达改善了心脏功能,同时显著减小了梗死面积和纤维化程度。体外模型表明,GSTM1显著减弱了成纤维细胞的胶原蛋白分泌和激活,同时抑制了它们的增殖和迁移。进一步研究表明,GSTM1过表达在病理条件下显著抑制了细胞内和线粒体活性氧(ROS)的产生,这表明GSTM1在梗死后期成纤维细胞中发挥抗氧化应激作用。对分子机制的进一步研究表明,GSTM1可能通过调节脂质代谢和铁死亡相关途径来抑制纤维化的起始和进展。GSTM1的过表达显著降低了成纤维细胞和线粒体中的脂质过氧化和游离亚铁离子水平,显著降低了铁死亡相关指标,并减轻了纤维化条件下的氧化脂质水平[如12-羟基二十碳五烯酸(HEPE)和9,10-二羟基十八碳烯酸(DHOME)]。GSTM1增强了信号转导和转录激活因子3(STAT3)的磷酸化,从而上调了下游谷胱甘肽过氧化物酶4(GPX4)的表达,减少了ROS的产生,并通过抑制脂质过氧化减轻了成纤维细胞的激活和表型转化。

结论

本研究确定GSTM1是成纤维细胞激活和心脏纤维化的关键抑制剂,突出了其通过氧化还原调节靶向铁死亡的能力。AAV介导的GSTM1治疗显示出改善心肌梗死后预后的显著治疗潜力。

https://cdn.ncbi.nlm.nih.gov/pmc/blobs/cf50/12125851/d8fd518c74fc/40779_2025_610_Fig1_HTML.jpg

文献AI研究员

20分钟写一篇综述,助力文献阅读效率提升50倍。

立即体验

用中文搜PubMed

大模型驱动的PubMed中文搜索引擎

马上搜索

文档翻译

学术文献翻译模型,支持多种主流文档格式。

立即体验