Suppr超能文献

变构抑制剂五氯假丝菌素抑制肌球蛋白1C的ATP酶活性并在小鼠中重现色素性视网膜炎表型。

The Allosteric Inhibitor Pentachloropseudilin Inhibits Myosin 1C ATPase Activity and Recapitulates Retinitis Pigmentosa Phenotypes in Mice.

作者信息

Radhakrishnan Rakesh, Martin René, Monsanto Rafael da Costa, Lor Anjelynt, Gruesen Andrew, Leung Matthias, Roehrich Heidi, Keskin-Yilmaz Nevra, Cureoglu Sebahattin, Tsuprun Vladimir, van Kuijk Frederik J, Rohrer Bärbel, Knölker Hans-Joachim, Lobo Glenn P

机构信息

Department of Ophthalmology and Visual Neurosciences, University of Minnesota, Lions Research Building, 2001 sixth Street SE, Minneapolis, Minnesota 55455, United States.

Faculty of Chemistry, Technische Universität Dresden, Bergstraße 66, Dresden 01069, Germany.

出版信息

ACS Omega. 2025 May 12;10(20):20817-20829. doi: 10.1021/acsomega.5c02162. eCollection 2025 May 27.

Abstract

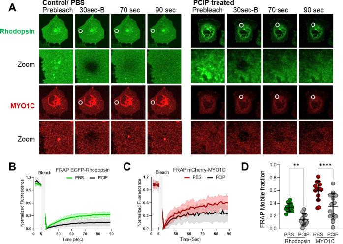
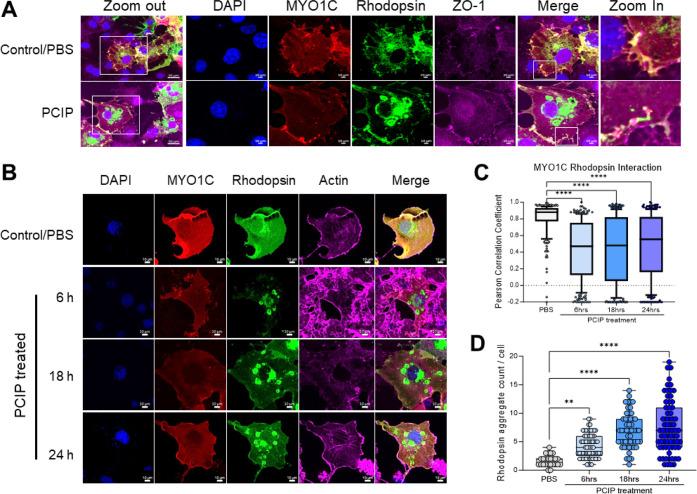
Unconventional myosins are molecular motors that move along actin filaments in an ATPase-dependent manner, thereby influencing intracellular cargo transport. Dysfunction of myosins due to loss-of-function mutations causes human disease phenotypes such as deafness, retinitis pigmentosa, renal failure, and hypertrophic cardiomyopathy. However, some genetic models lacking unconventional myosins do not recapitulate the retinal phenotypes observed in humans, necessitating alternative approaches. We previously showed that the myosin motor protein MYO1C is required for the trafficking of rhodopsin in mouse photoreceptors and for visual function. To investigate whether MYO1C could be nongenetically inhibited, we used the natural compound pentachloropseudilin (PCIP) to allosterically inhibit MYO1C-ATPase motor activity. PCIP treatment of COS1 cells coexpressing GFP-rhodopsin and mCherry-MYO1C resulted in an aggregation of GFP-rhodopsin protein in the cytoplasm and impaired the kinetics of rhodopsin foci movement. Conversely, GFP-rhodopsin trafficked efficiently to the plasma membrane in non-PCIP-treated COS1 cells. PCIP effects in vivo were then analyzed in wild-type mouse retinas based on evaluations of opsin trafficking, visual response measurements using ERGs, and quantification of rhodopsin recovery rates after photobleaching. Intravitreous injections of PCIP into WT mice caused significant rhodopsin mislocalization and shorter rod photoreceptor outer segments, resulting in reduced scotopic visual responses, thereby recapitulating retinitis pigmentosa phenotypes commonly observed in humans. Our study provides evidence from live-cell analysis and vertebrate retinas that using PCIP can recapitulate the retinal phenotypes observed in humans with myosin mutations. Furthermore, it confirms in a nongenetic model the requirement for MYO1C in photoreceptor opsin trafficking, maintenance of photoreceptor outer segments, and visual function.

摘要

非传统肌球蛋白是一类分子马达,它们以ATP酶依赖的方式沿着肌动蛋白丝移动,从而影响细胞内货物运输。由于功能丧失突变导致的肌球蛋白功能障碍会引发人类疾病表型,如耳聋、色素性视网膜炎、肾衰竭和肥厚性心肌病。然而,一些缺乏非传统肌球蛋白的遗传模型并不能重现人类中观察到的视网膜表型,因此需要采用替代方法。我们之前表明,肌球蛋白运动蛋白MYO1C是小鼠光感受器中视紫红质运输和视觉功能所必需的。为了研究MYO1C是否可以被非基因抑制,我们使用天然化合物五氯假丝菌素(PCIP)来变构抑制MYO1C-ATP酶的运动活性。用PCIP处理共表达绿色荧光蛋白标记的视紫红质(GFP-视紫红质)和mCherry-MYO1C的COS1细胞,导致GFP-视紫红质蛋白在细胞质中聚集,并损害了视紫红质聚集体的移动动力学。相反,在未用PCIP处理的COS1细胞中,GFP-视紫红质有效地运输到质膜。然后,基于对视蛋白运输的评估、使用视网膜电图(ERG)进行的视觉反应测量以及光漂白后视紫红质恢复率的量化,在野生型小鼠视网膜中分析了PCIP在体内的作用。向野生型小鼠玻璃体内注射PCIP会导致视紫红质明显定位错误和视杆光感受器外段变短,从而导致暗视觉反应降低,进而重现了人类中常见的色素性视网膜炎表型。我们的研究通过活细胞分析和脊椎动物视网膜提供了证据,表明使用PCIP可以重现肌球蛋白突变患者中观察到的视网膜表型。此外,它在非遗传模型中证实了MYO1C在光感受器视蛋白运输、光感受器外段维持和视觉功能中的必要性。

https://cdn.ncbi.nlm.nih.gov/pmc/blobs/d7d8/12120618/320ba71df003/ao5c02162_0001.jpg

文献AI研究员

20分钟写一篇综述,助力文献阅读效率提升50倍。

立即体验

用中文搜PubMed

大模型驱动的PubMed中文搜索引擎

马上搜索

文档翻译

学术文献翻译模型,支持多种主流文档格式。

立即体验