Suppr超能文献

在肌萎缩侧索硬化症和额颞叶痴呆中,TDP-43对多聚腺苷酸化位点选择的失调是RNA加工错误的一个决定性特征。

TDP-43 dysregulation of polyadenylation site selection is a defining feature of RNA misprocessing in amyotrophic lateral sclerosis and frontotemporal dementia.

作者信息

Arnold Frederick J, Cui Ya, Michels Sebastian, Colwin Michael R, Stockford Cameron M, Ye Wenbin, Maheswari Jawahar Vidhya, Jansen-West Karen, Philippe Julien, Gulia Ravinder, Gou Yunzi, Tam Oliver H, Menon Sneha, Situ Wendy G, Cazarez Saira L, Zandi Aryan, Ehsani Kean Ck, Howard Sierra, Dickson Dennis W, Gale Hammell Molly, Prudencio Mercedes, Petrucelli Leonard, Li Wei, La Spada Albert R

机构信息

Department of Pathology & Laboratory Medicine and.

Department of Biological Chemistry, University of California, Irvine, Irvine, California, USA.

出版信息

J Clin Invest. 2025 Jun 2;135(11). doi: 10.1172/JCI182088.

Abstract

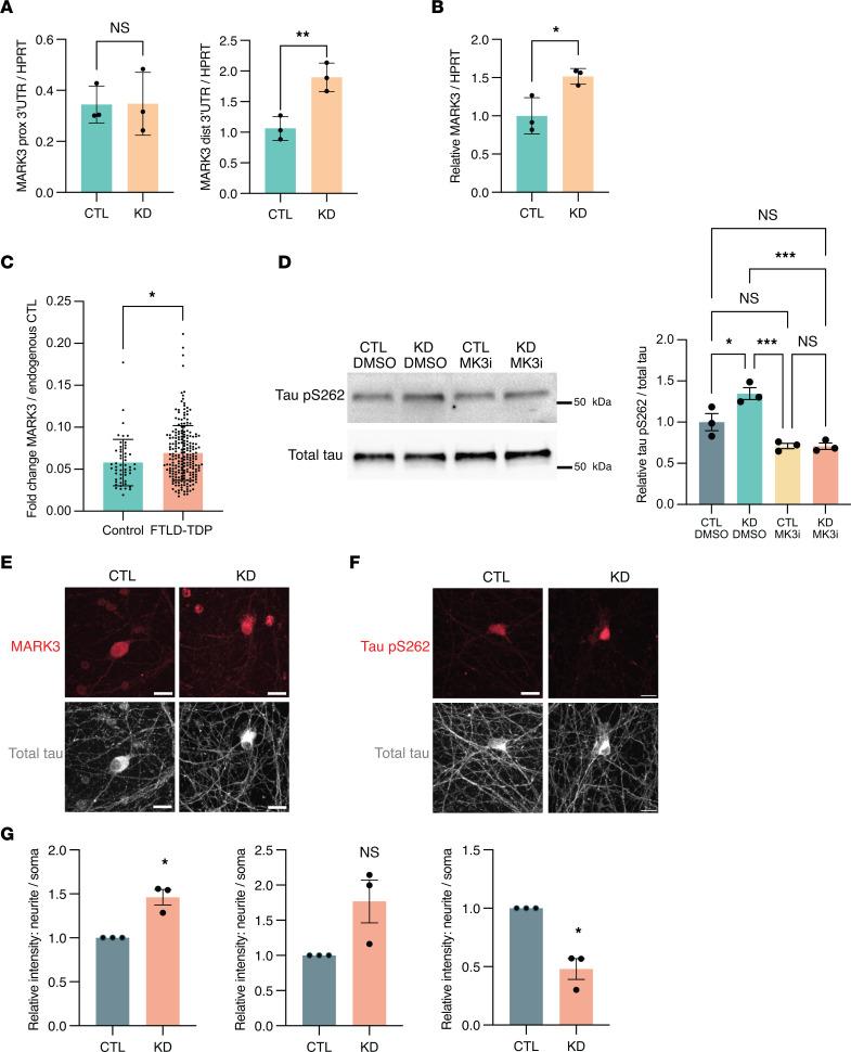
Nuclear clearance and cytoplasmic aggregation of TAR DNA-binding protein 43 (TDP-43) are observed in many neurodegenerative disorders, including amyotrophic lateral sclerosis (ALS) and frontotemporal dementia (FTD). Although TDP-43 dysregulation of splicing has emerged as a key event in these diseases, TDP-43 can also regulate polyadenylation; yet this has not been adequately studied. Here, we applied the dynamic analysis of polyadenylation from an RNA-Seq (DaPars) tool to ALS/FTD transcriptome datasets and report extensive alternative polyadenylation (APA) upon TDP-43 alteration in ALS/FTD cell models and postmortem ALS/FTD neuronal nuclei. Importantly, many identified APA genes highlight pathways implicated in ALS/FTD pathogenesis. To determine the functional relevance of APA elicited by TDP-43 nuclear depletion, we examined microtubule affinity regulating kinase 3 (MARK3). Nuclear loss of TDP-43 yielded increased expression of MARK3 transcripts with longer 3' UTRs, corresponding with a change in the subcellular distribution of MARK3 and increased neuronal tau S262 phosphorylation. Our findings define changes in polyadenylation site selection as a previously understudied feature of TDP-43-driven disease pathology in ALS/FTD and highlight a potentially important mechanistic link between TDP-43 dysfunction and tau regulation.

摘要

在许多神经退行性疾病中,包括肌萎缩侧索硬化症(ALS)和额颞叶痴呆(FTD),均可观察到TAR DNA结合蛋白43(TDP - 43)的核清除和细胞质聚集。尽管TDP - 43剪接失调已成为这些疾病中的关键事件,但TDP - 43也可调节多聚腺苷酸化;然而这方面尚未得到充分研究。在此,我们将来自RNA测序的多聚腺苷酸化动态分析(DaPars)工具应用于ALS/FTD转录组数据集,并报告了在ALS/FTD细胞模型和死后ALS/FTD神经元细胞核中TDP - 43改变时广泛存在的可变多聚腺苷酸化(APA)。重要的是,许多鉴定出的APA基因突出了与ALS/FTD发病机制相关的途径。为了确定TDP - 43核缺失引发的APA的功能相关性,我们研究了微管亲和力调节激酶3(MARK3)。TDP - 43的核缺失导致具有更长3'UTR的MARK3转录本表达增加,这与MARK3亚细胞分布的变化以及神经元tau蛋白S262磷酸化增加相对应。我们的研究结果将多聚腺苷酸化位点选择的变化定义为ALS/FTD中TDP - 43驱动的疾病病理学中一个此前未被充分研究的特征,并突出了TDP - 43功能障碍与tau调节之间潜在的重要机制联系。

https://cdn.ncbi.nlm.nih.gov/pmc/blobs/5394/12126230/f7b1cc151381/jci-135-182088-g001.jpg

文献AI研究员

20分钟写一篇综述,助力文献阅读效率提升50倍。

立即体验

用中文搜PubMed

大模型驱动的PubMed中文搜索引擎

马上搜索

文档翻译

学术文献翻译模型,支持多种主流文档格式。

立即体验