Suppr超能文献

组蛋白去乙酰化酶3的抑制通过靶向角质形成细胞中的cGAS-STING信号通路减轻咪喹莫特诱导的银屑病性皮炎。

Inhibition of histone deacetylases 3 attenuates imiquimod-induced psoriatic dermatitis via targeting cGAS-STING signaling in keratinocytes.

作者信息

Zeng Chong, Wen Xiujuan, Wei Zibo, Dong Xinhuai

机构信息

Department of Microbiology and Immunology, School of Medicine, Institute of Geriatric Immunology, School of Medicine, Jinan University, Guangzhou, 510630, China.

Department of Dermatology, The Eighth Affiliated Hospital, Southern Medical University (The First People's Hospital of Shunde, Foshan), Jiazi Road No.1, Lunjiao Street, Foshan, Guangdong, 528308, China.

出版信息

J Transl Med. 2025 Jun 2;23(1):609. doi: 10.1186/s12967-025-06544-w.

Abstract

BACKGROUND

Psoriasis is a common chronic inflammatory skin disease characterized by epidermal keratinocyte hyperproliferation and persistent immune activation. Histone deacetylase 3 (HDAC3), a member of the class I HDAC family, plays critical roles in regulating immunity and inflammation. However, its precise expression profile and functional contribution to psoriasis pathogenesis remain poorly defined.

METHODS

We first performed bioinformatics analysis of HDAC3 expression using the Gene Expression Omnibus (GEO) database. Subsequently, we employed a combination of cellular and molecular techniques, including hematoxylin and eosin (H&E) staining, immunohistochemistry, flow cytometry, quantitative real-time PCR (qRT-PCR), western blotting, and transmission electron microscopy (TEM), to analyze the role of HDAC3 in IMQ-induced psoriasis-like inflammation in mice and in vitro psoriasis models.

RESULTS

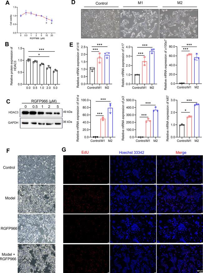
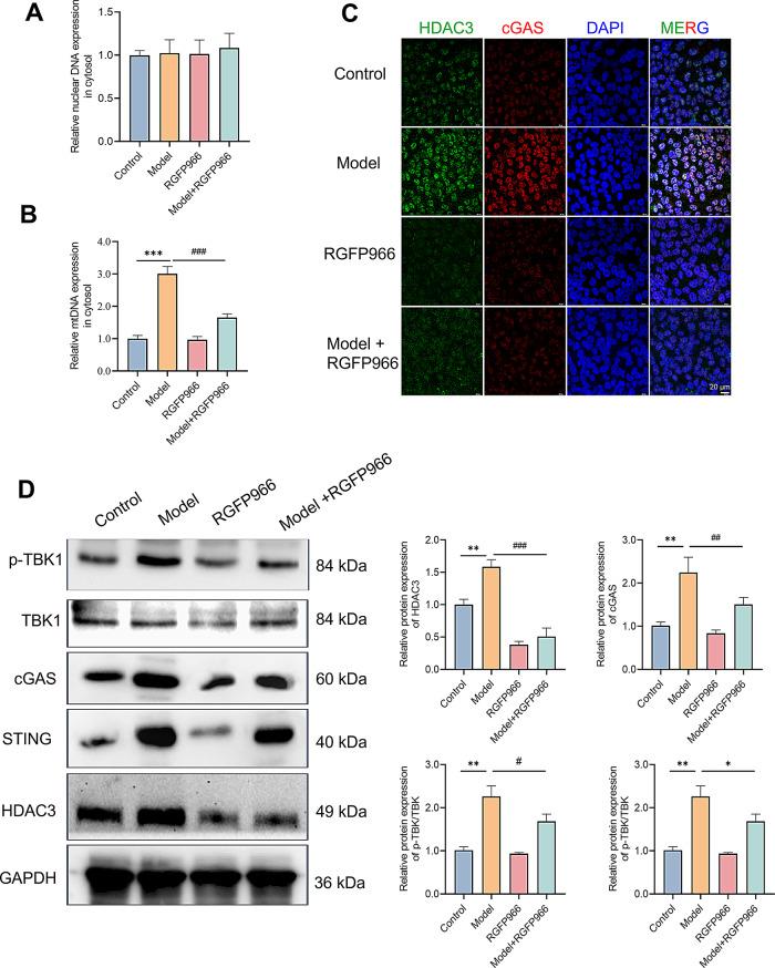
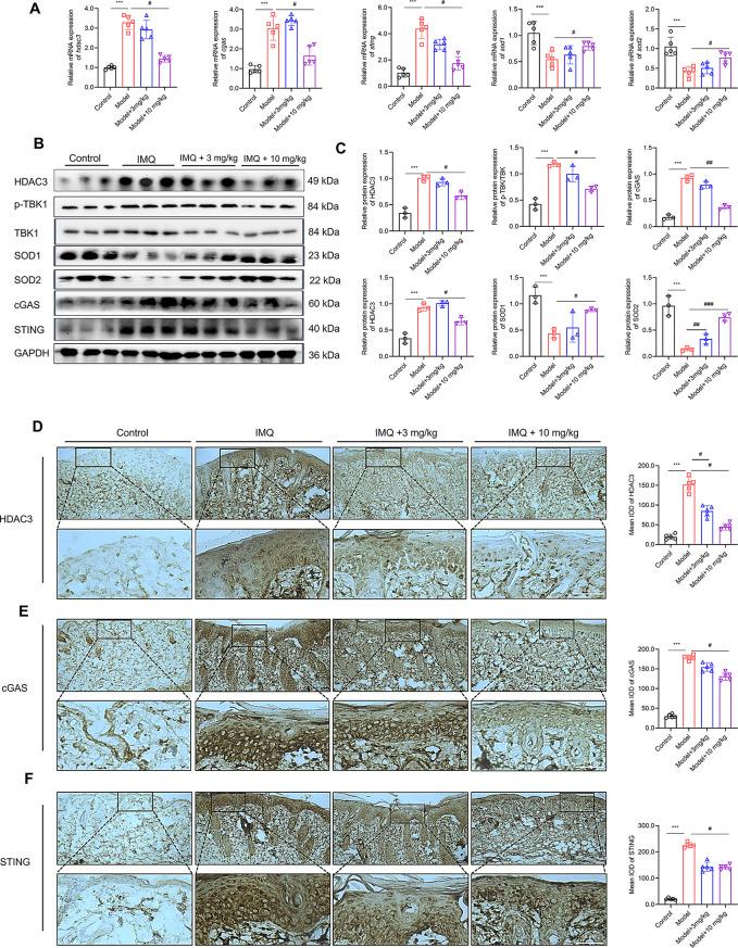
HDAC3 expression was significantly upregulated in psoriasis lesions of patients and in both in vitro and in vivo models of psoriasis. Pharmacological inhibition of HDAC3 using the specific inhibitor RGFP966 alleviated IMQ-induced skin inflammation in mice and suppressed psoriasis-like phenotypes in vitro. Mechanistically, HDAC3 upregulation in an inflammatory microenvironment promoted oxidative stress, disrupted mitochondrial structural integrity, and triggered mitochondrial DNA leakage into the cytosol, thereby activating the cGAS-STING pathway in keratinocytes.

CONCLUSION

Our findings establish HDAC3 as a pivotal mediator of psoriasis pathogenesis through the cGAS-STING pathway via mitochondrial dysfunction. The role of HDAC3 in exacerbating epidermal hyperproliferation and inflammation highlights its potential as a therapeutic target. Targeting HDAC3 in keratinocytes may offer a novel strategy for preventing and treating psoriasis by modulating epigenetic regulation, mitochondrial homeostasis, and innate immune responses.

摘要

背景

银屑病是一种常见的慢性炎症性皮肤病,其特征为表皮角质形成细胞过度增殖和持续的免疫激活。组蛋白去乙酰化酶3(HDAC3)是I类HDAC家族的成员,在调节免疫和炎症中起关键作用。然而,其在银屑病发病机制中的精确表达谱和功能贡献仍不清楚。

方法

我们首先使用基因表达综合数据库(GEO)对HDAC3的表达进行了生物信息学分析。随后,我们采用细胞和分子技术相结合的方法,包括苏木精和伊红(H&E)染色、免疫组织化学、流式细胞术、定量实时PCR(qRT-PCR)、蛋白质免疫印迹法和透射电子显微镜(TEM),来分析HDAC3在咪喹莫特诱导的小鼠银屑病样炎症和体外银屑病模型中的作用。

结果

HDAC3的表达在银屑病患者的皮损中以及银屑病的体外和体内模型中均显著上调。使用特异性抑制剂RGFP966对HDAC3进行药理抑制可减轻小鼠咪喹莫特诱导的皮肤炎症,并在体外抑制银屑病样表型。从机制上讲,炎症微环境中HDAC3的上调促进了氧化应激,破坏了线粒体结构完整性,并触发线粒体DNA泄漏到细胞质中,从而激活角质形成细胞中的cGAS-STING途径。

结论

我们的研究结果确定HDAC3是通过线粒体功能障碍经cGAS-STING途径介导银屑病发病机制的关键介质。HDAC3在加剧表皮过度增殖和炎症中的作用突出了其作为治疗靶点的潜力。靶向角质形成细胞中的HDAC3可能通过调节表观遗传调控、线粒体稳态和先天免疫反应为预防和治疗银屑病提供一种新策略。

https://cdn.ncbi.nlm.nih.gov/pmc/blobs/563d/12128541/723289ec329b/12967_2025_6544_Fig1_HTML.jpg

文献AI研究员

20分钟写一篇综述,助力文献阅读效率提升50倍。

立即体验

用中文搜PubMed

大模型驱动的PubMed中文搜索引擎

马上搜索

文档翻译

学术文献翻译模型,支持多种主流文档格式。

立即体验