Suppr超能文献

使用对多种口腔生物膜具有选择性抗菌作用的自然疗法漱口水来预防菌群失调。

Utilizing a naturopathic mouthwash with selective antimicrobial effects against multispecies oral biofilms for prevention of dysbiosis.

作者信息

Siddiqui Danyal A, Tsai Yi-Wen C, Giron Bastidas Juliana, Jazaeri Marzieh S, Kotsakis Georgios A

机构信息

Department of Oral Biology, Rutgers School of Dental Medicine, Newark, NJ, United States.

Clinical Research Center, Rutgers School of Dental Medicine, Newark, NJ, United States.

出版信息

Front Oral Health. 2025 May 19;6:1529061. doi: 10.3389/froh.2025.1529061. eCollection 2025.

Abstract

INTRODUCTION

Oral rinses intended for the prevention and treatment of periodontal diseases have traditionally focused on bactericidal effects. This study evaluates the efficacy of a naturopathic mouthwash containing plant attenuations and propolis against common gram- pathogenic and gram+ commensal oral species in comparison to conventional antiseptic oral rinses.

METHODS

were cultured and treated with naturopathic StellaLife® VEGA® Oral Rinse (SL), 0.12% chlorhexidine gluconate (CHX), LISTERINE® COOL MINT® mouthwash (LIS), or phosphate-buffered saline (PBS) as negative control. Firstly, planktonic bacterial growth was assessed through optical density measurements and colony-forming unit (CFU) counts. Subsequently, a 4-species or clinical ex vivo multispecies biofilm was used to evaluate antibiofilm effects through selective agar plating and fluorescence in situ hybridization (FISH) or live-dead biofilm imaging, respectively. Lastly, cytocompatibility to oral rinses was tested using a 3D human fibroblast spheroid model.

RESULTS

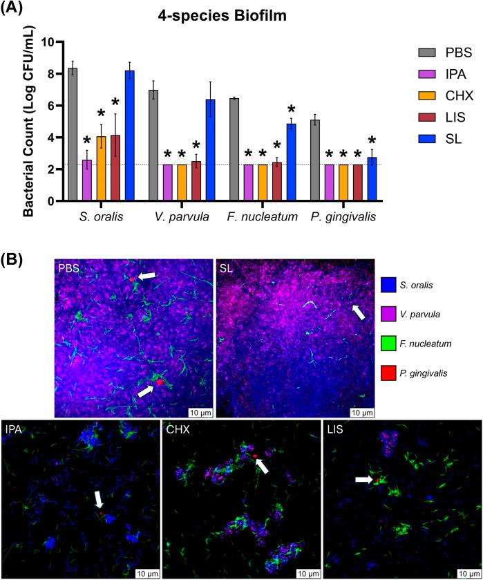
SL significantly inhibited the growth of disease-associated 12 and 120 h, respectively, after treatment, while exhibiting lower toxicity toward commensal , and vs. or CHX (all < 0.05). Correspondingly, in 4-species biofilms, selective agar plating and FISH-staining showed decreased abundance of after 4 h recovery following SL treatment vs. PBS control while maintaining a robust commensal biofilm of . In contrast, CHX or LIS treatment demonstrated non-selective killing, leading to sparse biofilms with residual . When tested against clinical ex vivo multispecies biofilms, all oral rinses showed significant antibiofilm effects (all < 0.001), disrupting biofilm structure and reducing bacterial viability. Lastly, 3D human fibroblast spheroids treated with CHX or LIS displayed greater cytotoxicity with detachment of cellular debris from the spheroid mass, while spheroids exposed to SL exhibited minimal cell death with cellular viability maintained across the spheroid structure.

DISCUSSION

The SL homeopathic rinse demonstrated selective action on oral bacteria, preferentially reducing pathogen bacterial load while preserving commensal species with high cytocompatibility. Future validation in human studies is needed to assess its selective antimicrobial activity to maintain a eubiotic oral microbiome and explore broader applications in oral health.

摘要

引言

传统上,用于预防和治疗牙周疾病的漱口水主要侧重于杀菌效果。本研究评估了一种含有植物提取物和蜂胶的自然疗法漱口水与传统抗菌漱口水相比,对常见革兰氏阴性致病菌和革兰氏阳性共生口腔菌的疗效。

方法

培养细菌并用自然疗法的StellaLife® VEGA®漱口水(SL)、0.12%葡萄糖酸氯己定(CHX)、李斯德林®冰薄荷漱口水(LIS)或磷酸盐缓冲盐水(PBS)作为阴性对照进行处理。首先,通过光密度测量和菌落形成单位(CFU)计数评估浮游细菌的生长。随后,使用4种细菌或临床离体多物种生物膜,分别通过选择性琼脂平板培养和荧光原位杂交(FISH)或活死生物膜成像来评估抗生物膜效果。最后,使用3D人成纤维细胞球体模型测试漱口水的细胞相容性。

结果

SL在处理后12小时和120小时分别显著抑制了与疾病相关细菌的生长,同时与LIS或CHX相比,对共生菌的毒性较低(所有P<0.05)。相应地,在4种细菌生物膜中,选择性琼脂平板培养和FISH染色显示,与PBS对照相比,SL处理后4小时恢复时,目标菌的丰度降低,同时保持了强大的共生菌生物膜。相比之下,CHX或LIS处理显示出非选择性杀伤,导致生物膜稀疏,残留目标菌。当针对临床离体多物种生物膜进行测试时,所有漱口水均显示出显著的抗生物膜效果(所有P<0.001),破坏了生物膜结构并降低了细菌活力。最后,用CHX或LIS处理的3D人成纤维细胞球体显示出更大的细胞毒性,细胞碎片从球体团块中脱离,而暴露于SL的球体显示出最小的细胞死亡,整个球体结构的细胞活力得以维持。

讨论

SL顺势疗法漱口水对口腔细菌表现出选择性作用,优先降低病原菌载量,同时保留具有高细胞相容性的共生菌。未来需要在人体研究中进行验证,以评估其选择性抗菌活性,以维持健康的口腔微生物群,并探索其在口腔健康方面更广泛的应用。

https://cdn.ncbi.nlm.nih.gov/pmc/blobs/f5a2/12127372/898aaf2a75d6/froh-06-1529061-g001.jpg

文献AI研究员

20分钟写一篇综述,助力文献阅读效率提升50倍。

立即体验

用中文搜PubMed

大模型驱动的PubMed中文搜索引擎

马上搜索

文档翻译

学术文献翻译模型,支持多种主流文档格式。

立即体验