Suppr超能文献

恒河猴中的SIV/SARS-CoV-2合并感染会影响病毒脱落、宿主免疫、微生物群和病毒进化。

SIV/SARS-CoV-2 coinfection in rhesus macaques impacts viral shedding, host immunity, the microbiome, and viral evolution.

作者信息

Fredericks Megan N, Kolodner Zohar, Waalkes Adam, Sawatzki Kaitlin, Hao Linhui, Long Dustin R, Penewit Kelsi, Midkiff Cecily C, McCormick Carter J, Beraki Semira, Edlefsen Paul T, Barrow Jeana, Greninger Alexander L, Gale Michael, Blair Robert V, Salipante Stephen J, Fuller Deborah H, O'Connor Megan A

机构信息

Department of Microbiology, University of Washington, Seattle, WA, United States.

Washington National Primate Research Center, Seattle, WA, United States.

出版信息

Front Immunol. 2025 May 20;16:1587688. doi: 10.3389/fimmu.2025.1587688. eCollection 2025.

Abstract

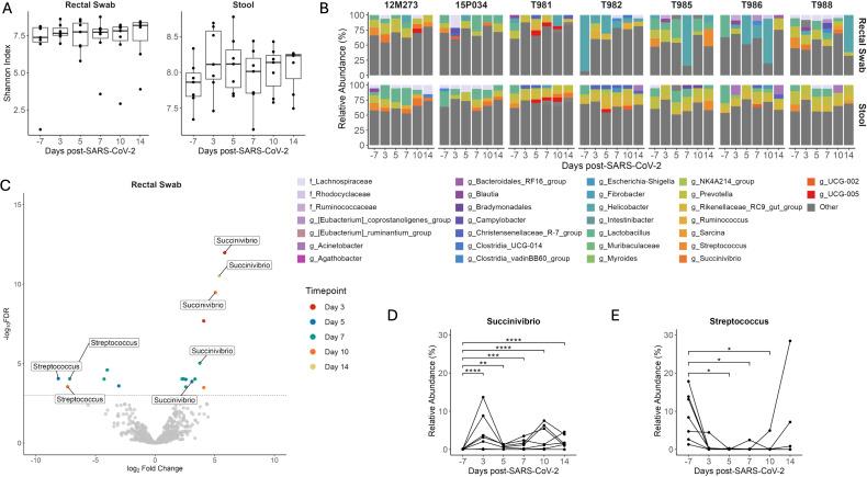
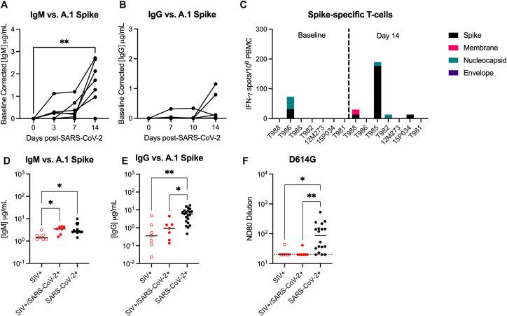
People living with HIV (PLWH) have an increased risk of severe COVID-19, including prolonged viral shedding and emergence of mutations. To investigate the simian immunodeficiency virus (SIV) macaque model for HIV/SARS-CoV-2 coinfection, seven SIV+ rhesus macaques were co-infected with SARS-CoV-2. COVID-19 in all macaques was mild. SARS-CoV-2 replication persisted in the upper, but not the lower respiratory tract for 14 days post-infection. Animals showed impaired generation of anti-SARS-CoV-2 antibodies and T-cells. Animals also displayed transient changes in microbial communities in the upper airway and gastrointestinal tract. Evidence of SARS-CoV-2 evolution was observed in the upper respiratory tract. This study demonstrates that SIV/SARS-CoV-2 coinfection in rhesus macaques recapitulates aspects of COVID-19 in PLWH. We show that SIV impairs anti-SARS-CoV-2 immunity, potentially leading to prolonged viral shedding, altered pathogenesis, and viral evolution. This highlights the importance of HIV status in COVID-19 and supports the use of this model for HIV/SARS-CoV-2 coinfection.

摘要

感染人类免疫缺陷病毒(HIV)的人(PLWH)患重症2019冠状病毒病(COVID-19)的风险增加,包括病毒持续脱落和出现突变。为了研究用于HIV/SARS-CoV-2合并感染的猴免疫缺陷病毒(SIV)猕猴模型,七只感染SIV的恒河猴被SARS-CoV-2合并感染。所有猕猴的COVID-19病情均较轻。感染后14天内,SARS-CoV-2在上呼吸道而非下呼吸道持续复制。动物体内抗SARS-CoV-2抗体和T细胞的生成受损。动物的上呼吸道和胃肠道微生物群落也出现了短暂变化。在上呼吸道观察到了SARS-CoV-2进化的证据。这项研究表明,恒河猴中的SIV/SARS-CoV-2合并感染概括了PLWH中COVID-19的一些方面。我们发现SIV会损害抗SARS-CoV-2免疫力,可能导致病毒持续脱落、发病机制改变和病毒进化。这突出了HIV状态在COVID-19中的重要性,并支持将该模型用于HIV/SARS-CoV-2合并感染的研究。

https://cdn.ncbi.nlm.nih.gov/pmc/blobs/ad4c/12129928/4f04db6f24d3/fimmu-16-1587688-g001.jpg

文献AI研究员

20分钟写一篇综述,助力文献阅读效率提升50倍。

立即体验

用中文搜PubMed

大模型驱动的PubMed中文搜索引擎

马上搜索

文档翻译

学术文献翻译模型,支持多种主流文档格式。

立即体验