Suppr超能文献

揭示黄芩苷在椎间盘退变中的治疗潜力:基于全转录组和单细胞转录组分析并结合PAN凋亡抑制的实验验证

Unveiling the Therapeutic Potential of Baicalin in Intervertebral Disc Degeneration: Integrative Bulk and Single-Cell Transcriptome Analysis with Experimental Validation of PANoptosis Inhibition.

作者信息

Wang Xiaoqiang, Gao Silong, Zhou Daqian, Cai Weiye, Lv Jiale, Wei Zhangchao, Song Chao, Shan Xubin, Liu Zongchao

机构信息

Luzhou Longmatan District People's Hospital, Luzhou, Sichuan Province, People's Republic of China.

Department of Orthopedics and Traumatology, The Affiliated Traditional Chinese Medicine Hospital, Southwest Medical University, Luzhou, Sichuan Province, People's Republic of China.

出版信息

J Inflamm Res. 2025 May 30;18:6963-6981. doi: 10.2147/JIR.S519179. eCollection 2025.

Abstract

BACKGROUND

Programmed cell death (PCD), including pyroptosis, apoptosis, and necroptosis, plays a critical role in the pathogenesis of intervertebral disc degeneration (IVDD). PANoptosis, a recently identified form of PCD integrating pyroptosis, apoptosis, and necroptosis, may represent a more comprehensive target for therapeutic intervention in IVDD.

OBJECTIVE

To explore the role of PANoptosis in IVDD and investigate the therapeutic potential and underlying mechanism of baicalin in regulating PANoptosis to alleviate disc degeneration.

METHODS

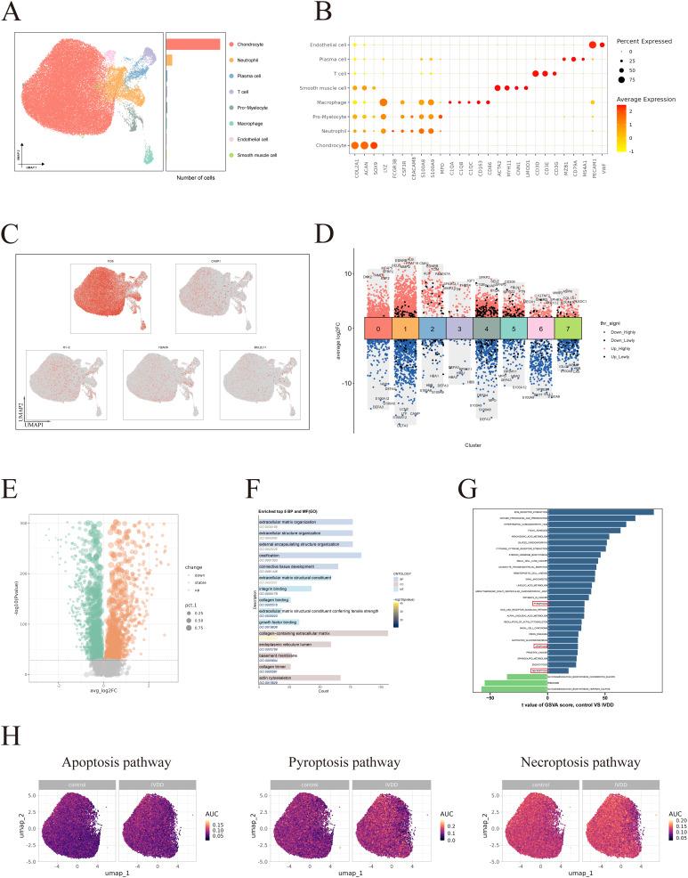
We performed integrative analyses of bulk transcriptomic datasets (GSE167199, GSE245147, GSE266883) and a single-cell RNA-seq dataset (GSE244889) to identify PANoptosis-related genes involved in IVDD. The expression and function of key genes were validated using clinical samples, an IL-1β-induced NPC degeneration model in vitro, and a puncture-induced rat IVDD model in vivo treated with baicalin.

RESULTS

Five core PANoptosis-related genes (FOS, CASP1, H1-2, BCL2L11, and H2AC6) were significantly upregulated in degenerated discs. Baicalin treatment effectively downregulated these genes at both mRNA and protein levels. Moreover, baicalin alleviated IL-1β-induced cell death in NPCs and improved histological features in the rat IVDD model.

CONCLUSION

Our findings reveal a critical role of PANoptosis in IVDD progression and demonstrate that baicalin alleviates disc degeneration by inhibiting PANoptosis. This study provides novel insights into PANoptosis as a promising therapeutic target for IVDD.

摘要

背景

程序性细胞死亡(PCD),包括焦亡、凋亡和坏死性凋亡,在椎间盘退变(IVDD)的发病机制中起关键作用。泛凋亡是最近发现的一种整合焦亡、凋亡和坏死性凋亡的PCD形式,可能是IVDD治疗干预的一个更全面的靶点。

目的

探讨泛凋亡在IVDD中的作用,并研究黄芩苷调节泛凋亡以减轻椎间盘退变的治疗潜力及潜在机制。

方法

我们对批量转录组数据集(GSE167199、GSE245147、GSE266883)和单细胞RNA测序数据集(GSE244889)进行综合分析,以鉴定参与IVDD的泛凋亡相关基因。使用临床样本、体外IL-1β诱导的髓核细胞退变模型以及体内用黄芩苷治疗的穿刺诱导大鼠IVDD模型,验证关键基因的表达和功能。

结果

五个核心泛凋亡相关基因(FOS、CASP1、H1-2、BCL2L11和H2AC6)在退变椎间盘中显著上调。黄芩苷治疗在mRNA和蛋白质水平均有效下调这些基因。此外,黄芩苷减轻了IL-1β诱导的髓核细胞死亡,并改善了大鼠IVDD模型的组织学特征。

结论

我们的研究结果揭示了泛凋亡在IVDD进展中的关键作用,并证明黄芩苷通过抑制泛凋亡减轻椎间盘退变。本研究为泛凋亡作为IVDD有前景的治疗靶点提供了新的见解。

https://cdn.ncbi.nlm.nih.gov/pmc/blobs/06f6/12132057/01d14aff8c55/JIR-18-6963-g0001.jpg

文献AI研究员

20分钟写一篇综述,助力文献阅读效率提升50倍。

立即体验

用中文搜PubMed

大模型驱动的PubMed中文搜索引擎

马上搜索

文档翻译

学术文献翻译模型,支持多种主流文档格式。

立即体验