Suppr超能文献

淀粉样β蛋白的细胞内积累是阿尔茨海默病中选择性神经元易损性的一个标志物。

Intracellular accumulation of amyloid-ß is a marker of selective neuronal vulnerability in Alzheimer's disease.

作者信息

Caramello Alessia, Fancy Nurun, Tournerie Clotilde, Eklund Maxine, Chau Vicky, Adair Emily, Papageorgopoulou Marianna, Willumsen Nanet, Jackson Johanna S, Hardy John, Matthews Paul M

机构信息

UK Dementia Research Institute Centre at Imperial College London and Department of Brain Sciences, 728 Sir Michael Uren Research Hub, 86 Wood Ln, London, W12 0BZ, UK.

UK Dementia Research Institute Centre at University College London, Department of Neurodegenerative Disease, Wing 1.2 Cruciform Building, Gower Street, London, WC1E 6BT, UK.

出版信息

Nat Commun. 2025 Jun 4;16(1):5189. doi: 10.1038/s41467-025-60328-w.

Abstract

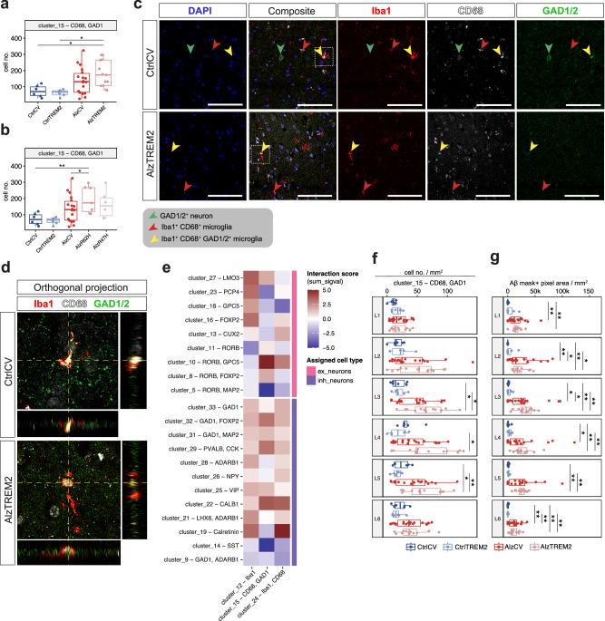
Defining how amyloid-β and pTau together lead to neurodegeneration is fundamental to understanding Alzheimer's disease (AD). We used imaging mass cytometry to identify neocortical neuronal subtypes lost with AD in post-mortem brain middle temporal gyri from non-diseased and AD donors. Here we showed that L5,6 RORBFOXP2 and L3,5,6 GAD1FOXP2 neurons, which accumulate amyloid-β intracellularly from early Braak stages, are selectively vulnerable to degeneration in AD, while L3 RORBGPC5 neurons, which accumulate pTau but not amyloid-β, are not lost even at late Braak stages. We discovered spatial associations between activated microglia and these vulnerable neurons and found that vulnerable RORBFOXP2 neuronal transcriptomes are enriched selectively for pathways involved in inflammation and glycosylation and, with progression to AD, also protein degradation. Our results suggest that the accumulation of intraneuronal amyloid-β, which is associated with glial inflammatory pathology, may contribute to the initiation of degeneration of these vulnerable neurons.

摘要

明确β淀粉样蛋白和磷酸化tau蛋白如何共同导致神经退行性变是理解阿尔茨海默病(AD)的基础。我们使用成像质谱流式细胞术来识别在非患病和AD供体的死后大脑颞中回中因AD而丢失的新皮质神经元亚型。我们在此表明,从Braak早期阶段开始就在细胞内积累β淀粉样蛋白的L5、6 RORB⁺FOXP2神经元和L3、5、6 GAD1⁺FOXP2神经元在AD中选择性地易发生变性,而积累磷酸化tau蛋白但不积累β淀粉样蛋白的L3 RORB⁺GPC5神经元即使在Braak晚期阶段也不会丢失。我们发现活化的小胶质细胞与这些易损神经元之间存在空间关联,并发现易损的RORB⁺FOXP2神经元转录组选择性地富集了参与炎症和糖基化的通路,并且随着病情进展到AD,还富集了蛋白质降解通路。我们的结果表明,与胶质细胞炎症病理相关的神经元内β淀粉样蛋白的积累可能有助于这些易损神经元变性的起始。

https://cdn.ncbi.nlm.nih.gov/pmc/blobs/1e97/12137956/2bbf6d547292/41467_2025_60328_Fig1_HTML.jpg

文献AI研究员

20分钟写一篇综述,助力文献阅读效率提升50倍。

立即体验

用中文搜PubMed

大模型驱动的PubMed中文搜索引擎

马上搜索

文档翻译

学术文献翻译模型,支持多种主流文档格式。

立即体验