Suppr超能文献

棕色脂肪组织分泌OLFM4以通过雪旺细胞协调感觉神经和交感神经支配。

Brown adipose tissue secretes OLFM4 to coordinate sensory and sympathetic innervation via Schwann cells.

作者信息

Lai Mingqiang, Zhou Wu, Zou Wenchong, Qiu Lianlian, Liang Zhaoyu, Chen Wanyi, Wang Yiqing, Guo Bin, Zhao Chaoran, Zhang Sheng, Lai Pinglin, Hu Le, Liu Xiaolin, Jiang Yu, Chen Yinghua, Huang Min-Jun, Bai Xiaochun, Zou Zhipeng

机构信息

The Fifth Affiliated Hospital, Southern Medical University, Guangzhou, Guangdong, 510900, China.

Key Laboratory of Aging and Cancer Biology of Zhejiang Province, Department of Pathology and Pathophysiology, School of Basic Medical Sciences, Hangzhou Normal University, Hangzhou, 311121, Zhejiang, China.

出版信息

Nat Commun. 2025 Jun 4;16(1):5206. doi: 10.1038/s41467-025-60474-1.

Abstract

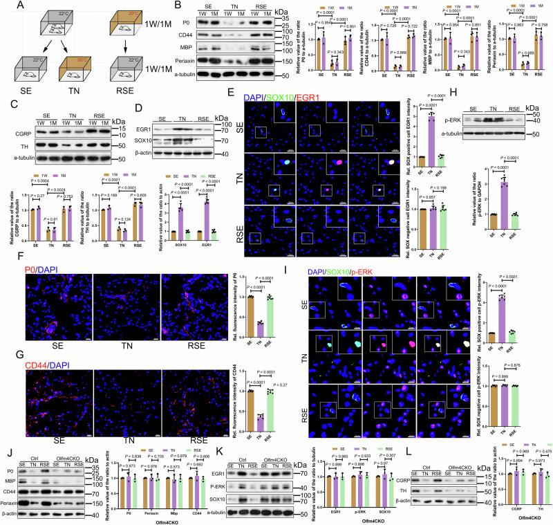
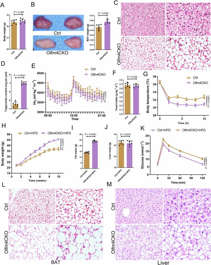
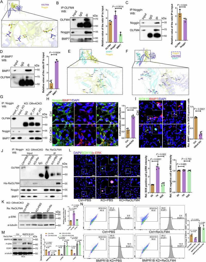
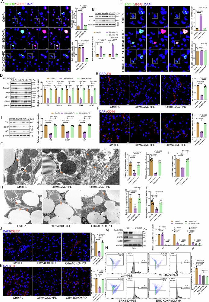
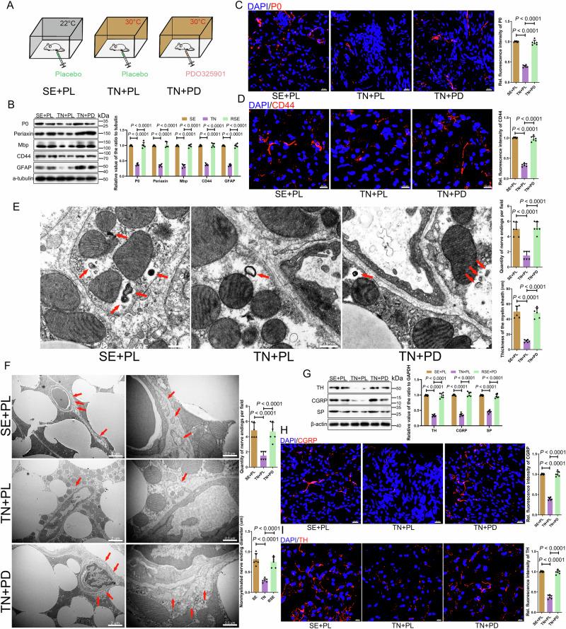
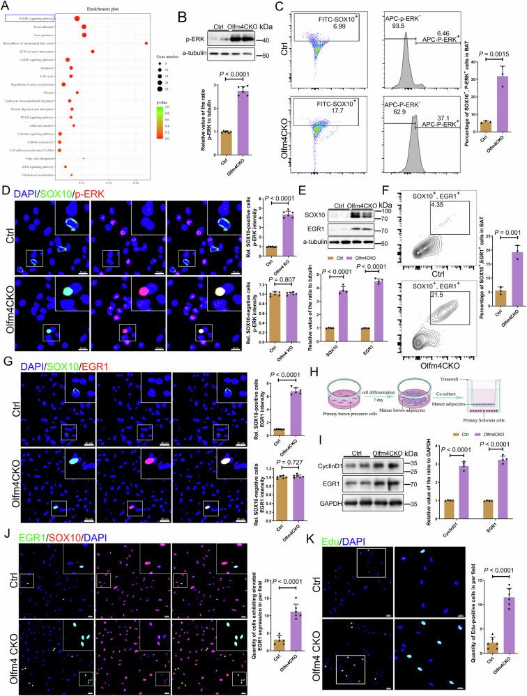
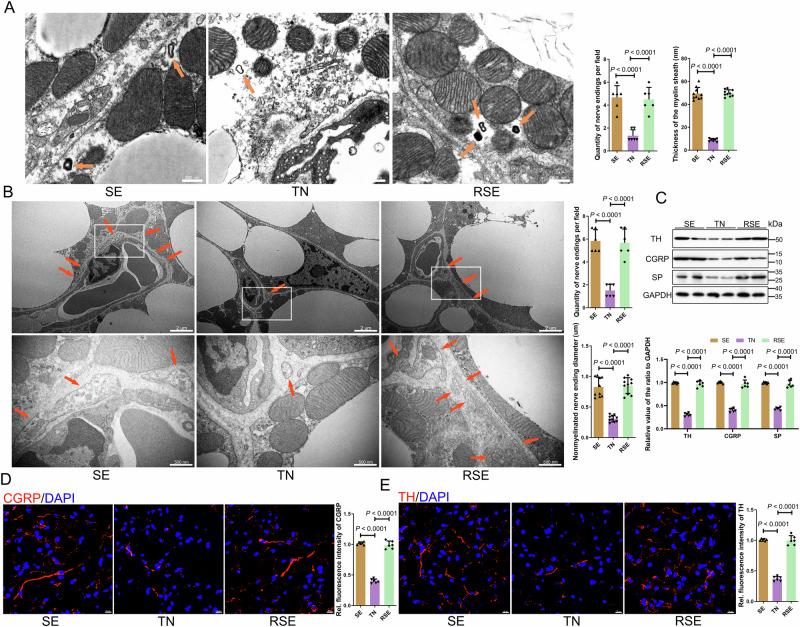
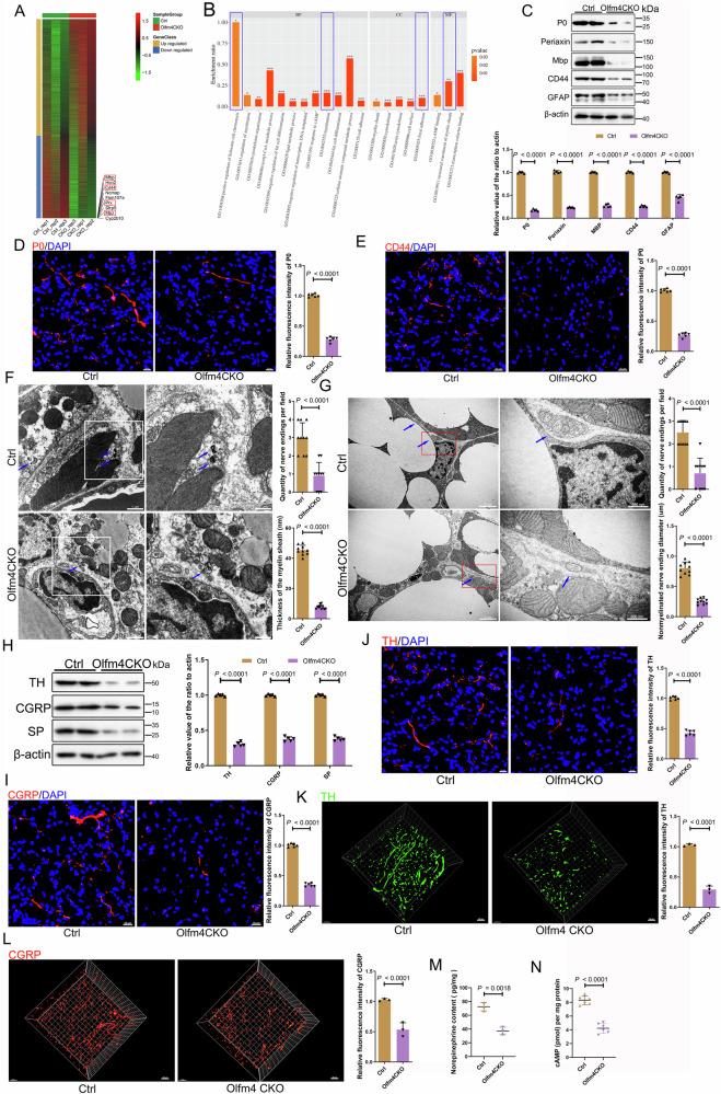
Non-shivering thermogenesis of brown adipose tissue (BAT) is tightly controlled by neural innervation. However, the underlying mechanism remains unclear. Here, we reveal that BAT regulates its own thermoadaptive innervation by crosstalk with Schwann cells (SCs). Loss of Olfm4 (encoding Olfactomedin-4), a risk gene in human obesity, causes BAT dysfunction and reduces whole-body thermogenesis, predisposing to obesity in mice. Mechanistically, BAT-derived OLFM4 traps Noggin, an endogenous inhibitor of BMPs, liberating BMP7-BMPR1B signaling to promote SC differentiation. Conversely, Olfm4 loss reduced BMP7 signaling in mature SCs, leading to MEK/ERK-dependent dedifferentiation and dysfunction, ultimately impairing both sensory and sympathetic innervation. Thermoneutrality exposure reduces Olfm4 expression in BAT, resulting in a similar phenotype. MEK/ERK inhibition, ERK1 depletion, or cold exposure reverses this SC dedifferentiation, enhancing resistance to obesity. These findings suggest that this neurotrophic BAT-SC crosstalk controls thermoadaptive BAT innervation. Reactivating OLFM4 signaling may be a promising therapeutic strategy for obesity and related metabolic diseases.

摘要

棕色脂肪组织(BAT)的非颤抖性产热受神经支配严格控制。然而,其潜在机制仍不清楚。在此,我们揭示BAT通过与施万细胞(SCs)相互作用来调节自身的热适应性神经支配。Olfm4(编码嗅觉介质4)缺失,这是人类肥胖的一个风险基因,会导致BAT功能障碍并降低全身产热,使小鼠易患肥胖症。机制上,BAT衍生的OLFM4捕获骨形态发生蛋白(BMPs)的内源性抑制剂Noggin,释放BMP7 - BMPR1B信号以促进SCs分化。相反,Olfm4缺失会降低成熟SCs中的BMP7信号,导致依赖MEK/ERK的去分化和功能障碍,最终损害感觉神经和交感神经支配。热中性暴露会降低BAT中Olfm4的表达,导致类似的表型。抑制MEK/ERK、耗尽ERK1或冷暴露可逆转这种SCs去分化,增强对肥胖的抵抗力。这些发现表明这种神经营养性的BAT - SC相互作用控制着热适应性BAT神经支配。重新激活OLFM4信号可能是治疗肥胖症及相关代谢疾病的一种有前景的治疗策略。

https://cdn.ncbi.nlm.nih.gov/pmc/blobs/ee2b/12137647/e4a5e073e99c/41467_2025_60474_Fig1_HTML.jpg

文献AI研究员

20分钟写一篇综述,助力文献阅读效率提升50倍。

立即体验

用中文搜PubMed

大模型驱动的PubMed中文搜索引擎

马上搜索

文档翻译

学术文献翻译模型,支持多种主流文档格式。

立即体验