Suppr超能文献

基于纳米颗粒的鼻咽癌靶向治疗:增强放射增敏、光热治疗及诊断

Targeted Nanoparticle-Based Therapies for Nasopharyngeal Carcinoma: Enhancing Radiosensitization, Photothermal Therapy, and Diagnostics.

作者信息

Wang Tianzhu, Wu Huanliang, Wang Liang, Lou Nana, Guo Lijuan

机构信息

The Department of Radiation Oncology, Hainan Cancer Hospital, Haikou, 570311, People's Republic of China.

Department of Radiotherapy, The First Affiliated Hospital of Hainan Medical University, Haikou, 570102, People's Republic of China.

出版信息

Int J Nanomedicine. 2025 May 30;20:7021-7035. doi: 10.2147/IJN.S523213. eCollection 2025.

Abstract

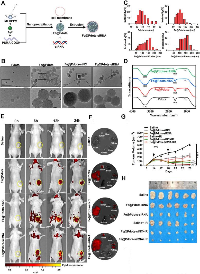
Nasopharyngeal carcinoma (NPC) remains a major clinical challenge due to its high resistance to conventional therapies such as chemotherapy and radiotherapy. Nanoparticle (NP)-based technologies have emerged as promising tools to enhance the efficacy of NPC treatment through mechanisms like radiosensitization and photothermal therapy. This review discusses the potential of NPs, particularly metal-based nanoparticles (gold and iron oxide), in improving the therapeutic outcomes of radiotherapy by overcoming tumor hypoxia and increasing radiation absorption. Additionally, we explore the application of NPs in photothermal therapy, wherein nanoparticles absorb light and generate localized heat to target tumor cells with precision. NPs are also playing an increasingly vital role in early diagnosis and real-time imaging, enabling more effective monitoring and personalized treatment. Despite the promising potential, challenges as nanoparticle biocompatibility, toxicity, and efficient targeting remain obstacles for clinical translation. In this review, we aim to provide a comprehensive summary of the current state of targeted nanoparticle-based interventions in NPC therapy and to outline the potential for these technologies to improve therapeutic outcomes.

摘要

鼻咽癌(NPC)因其对化疗和放疗等传统疗法具有高度抗性,仍然是一项重大的临床挑战。基于纳米颗粒(NP)的技术已成为有前景的工具,可通过放射增敏和光热疗法等机制提高鼻咽癌治疗的疗效。本综述讨论了纳米颗粒,特别是金属基纳米颗粒(金和氧化铁),通过克服肿瘤缺氧和增加辐射吸收来改善放射治疗效果的潜力。此外,我们探讨了纳米颗粒在光热疗法中的应用,其中纳米颗粒吸收光并产生局部热量以精确靶向肿瘤细胞。纳米颗粒在早期诊断和实时成像中也发挥着越来越重要的作用,能够实现更有效的监测和个性化治疗。尽管具有广阔的潜力,但纳米颗粒的生物相容性、毒性和有效靶向等挑战仍然是临床转化的障碍。在本综述中,我们旨在全面总结基于靶向纳米颗粒的干预措施在鼻咽癌治疗中的现状,并概述这些技术改善治疗效果的潜力。

https://cdn.ncbi.nlm.nih.gov/pmc/blobs/bda4/12134383/b9f291447cbd/IJN-20-7021-g0001.jpg

文献AI研究员

20分钟写一篇综述,助力文献阅读效率提升50倍。

立即体验

用中文搜PubMed

大模型驱动的PubMed中文搜索引擎

马上搜索

文档翻译

学术文献翻译模型,支持多种主流文档格式。

立即体验