Suppr超能文献

槟榔碱抗柔嫩艾美耳球虫作用机制的研究

Study on the mechanism of areca alkaloids against eimeria tenella.

作者信息

Li Xuan, Hu Pan, Liu Wei, Li Hongquan, Zeng Jianguo

机构信息

College of Veterinary Medicine, Shanxi Agricultural University, Taigu, Shanxi (030801), PR China; Chinese Medicinal Materials Breeding Innovation Center of Yuelushan Laboratory, Changsha (410128), Hunan, PR China.

Chinese Medicinal Materials Breeding Innovation Center of Yuelushan Laboratory, Changsha (410128), Hunan, PR China; College of Animal Science and Technology, Hunan Agricultural University, Changsha, Hunan (410128), PR China.

出版信息

Poult Sci. 2025 May 31;104(8):105318. doi: 10.1016/j.psj.2025.105318.

Abstract

UNLABELLED

Avian coccidiosis (AC) is a parasitic disease caused by the protozoan parasite Eimeria tenella (E.tenella), which primarily parasitizes the cecum of chickens, resulting in a reduction of their production capacity. Areca alkaloids(AAl), derived from the plant Areca catechu L, have been repeatedly reported to exhibit anti-parasitic effects against protozoa, this suggests its potential efficacy in combating E.tenella.

THE PURPOSE

of this study is to explore the mechanism underlying the anti E.tenella effects of AAl.

METHODS

Screening potential active ingredients of AAl by establishing an Eimeria tenella spores(ETs) infection model of extracellular chicken cecal epithelial cells. Confirm the anti E.tenella effect of potential active ingredients through in vivo experiments on broiler chickens, HE stained sections of cecal tissue, immunofluorescence staining, and Elisa inflammatory immune index detection.

THE RESULTS

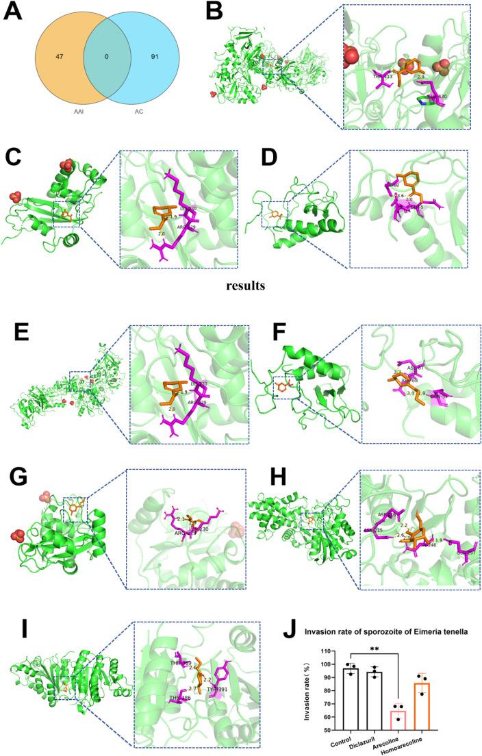
indicate that arecoline and homoarecoline exhibit significant in vitro anti E.tenella activity. Electron microscopy observations revealed that these two compounds can disrupt the apical structure of E.tenella spores. Molecular docking studies demonstrated that the common targets of these two compounds are the acrosomal protein AMA 1 and filamentous protein MIC 3 of ETs. Homoarecoline binds to a greater number of E.tenella targets. Both compounds showed efficacy in the anti coccidiosis index (ACI) evaluation of chicken models infected with E.tenella., Neither compound induced an increase in sIgA levels in the cecum of chickens.

IN SUMMARY

this study elucidates the primary active ingredients and molecular targets of AAl against E.tenella, suggesting that arecoline and homoarecoline may serve as potential therapeutic agents for E.tenella infection.

摘要

未标记

禽球虫病(AC)是由原生动物寄生虫柔嫩艾美耳球虫(E.tenella)引起的一种寄生虫病,该寄生虫主要寄生于鸡的盲肠,导致鸡的生产能力下降。从植物槟榔中提取的槟榔生物碱(AAl)多次被报道对原生动物具有抗寄生虫作用,这表明其在对抗柔嫩艾美耳球虫方面具有潜在疗效。

本研究的目的

是探究槟榔生物碱抗柔嫩艾美耳球虫作用的潜在机制。

方法

通过建立细胞外鸡盲肠上皮细胞柔嫩艾美耳球虫孢子(ETs)感染模型筛选槟榔生物碱的潜在活性成分。通过对肉鸡进行体内实验、盲肠组织苏木精-伊红(HE)染色切片、免疫荧光染色以及酶联免疫吸附测定(ELISA)炎症免疫指标检测,确认潜在活性成分的抗柔嫩艾美耳球虫作用。

结果

表明槟榔碱和高槟榔碱具有显著的体外抗柔嫩艾美耳球虫活性。电子显微镜观察显示,这两种化合物可破坏柔嫩艾美耳球虫孢子的顶端结构。分子对接研究表明,这两种化合物的共同靶点是ETs的顶体蛋白AMA 1和丝状蛋白MIC 3。高槟榔碱与更多的柔嫩艾美耳球虫靶点结合。在感染柔嫩艾美耳球虫的鸡模型的抗球虫指数(ACI)评估中,这两种化合物均显示出疗效。两种化合物均未导致鸡盲肠中分泌型免疫球蛋白A(sIgA)水平升高。

综上所述

本研究阐明了槟榔生物碱抗柔嫩艾美耳球虫的主要活性成分和分子靶点,表明槟榔碱和高槟榔碱可能作为治疗柔嫩艾美耳球虫感染的潜在药物。

https://cdn.ncbi.nlm.nih.gov/pmc/blobs/d35e/12169742/60b6b91ae0a7/gr1.jpg

文献AI研究员

20分钟写一篇综述,助力文献阅读效率提升50倍。

立即体验

用中文搜PubMed

大模型驱动的PubMed中文搜索引擎

马上搜索

文档翻译

学术文献翻译模型,支持多种主流文档格式。

立即体验