Suppr超能文献

杜兴氏肌肉营养不良症中的肌肉干细胞表现出分子损伤以及影响再生能力的细胞命运轨迹改变。

Muscle stem cells in Duchenne muscular dystrophy exhibit molecular impairments and altered cell fate trajectories impacting regenerative capacity.

作者信息

Granet Jules A, Robertson Rebecca, Cusmano Alessio A, Filippelli Romina L, Lorenz Tim O, Li Shulei, Yaqubi Moein, Stratton Jo Anne, Chang Natasha C

机构信息

Department of Biochemistry, McGill University, Montréal, QC, Canada.

Department of Neurology and Neurosurgery, Montreal Neurological Institute, McGill University, Montréal, QC, Canada.

出版信息

Cell Death Dis. 2025 Jun 5;16(1):437. doi: 10.1038/s41419-025-07755-1.

Abstract

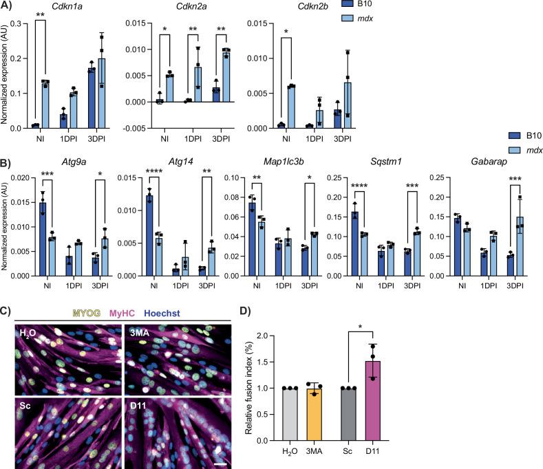
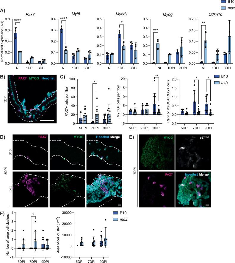
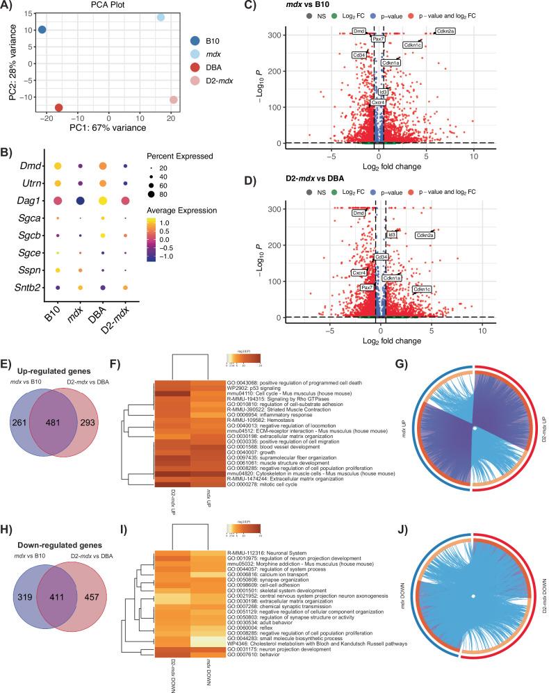
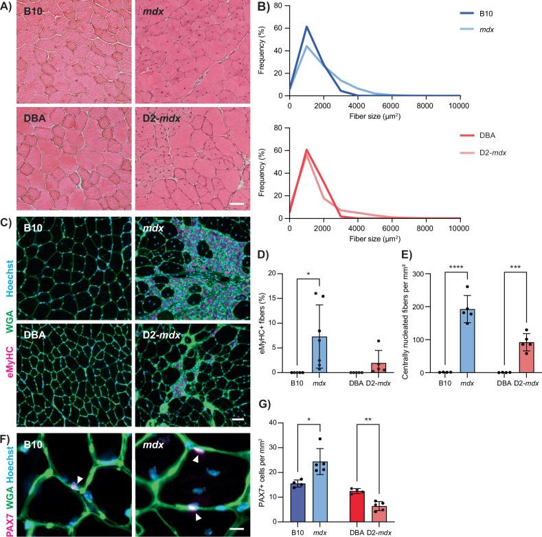
Satellite cells are muscle-resident stem cells that maintain and repair muscle. Increasing evidence supports the contributing role of satellite cells in Duchenne muscular dystrophy (DMD), a lethal degenerative muscle disease caused by loss of dystrophin. However, whether or not satellite cells exhibit dysfunction due to loss of dystrophin remains unresolved. Here, we used single-cell RNA-sequencing (scRNA-seq) to determine how dystrophin deficiency impacts the satellite cell transcriptome and cellular composition by comparing satellite cells from mdx and the more severe D2-mdx DMD mouse models. DMD satellite cells were disproportionally found within myogenic progenitor clusters and a previously uncharacterized DMD-enriched cluster. Despite exposure to different dystrophic environments, mdx and D2-mdx satellite cells exhibited overlapping dysregulation in gene expression and associated biological pathways. When comparing satellite stem cell versus myogenic progenitor populations, we identified unique dysfunctions between DMD and healthy satellite cells, including apoptotic cell death and senescence, respectively. Pseudotime analyses revealed differences in cell fate trajectories, indicating that DMD satellite cells are stalled in their differentiation capacity. In vivo regeneration assays confirmed that DMD satellite cells exhibit impaired myogenic gene expression and cell fate dynamics during regenerative myogenesis. These defects in differentiation capacity are accompanied by impaired senescence and autophagy dynamics. Finally, we demonstrate that inducing autophagy can rescue the differentiation of DMD progenitors. Our findings provide novel molecular evidence of satellite cell dysfunction in DMD, expanding on our understanding of their role in its pathology and suggesting pathways to target and enhance their regenerative capacity.

摘要

卫星细胞是驻留在肌肉中的干细胞,负责维持和修复肌肉。越来越多的证据支持卫星细胞在杜氏肌营养不良症(DMD)中发挥作用,DMD是一种由肌营养不良蛋白缺失引起的致命性进行性肌肉疾病。然而,卫星细胞是否因肌营养不良蛋白缺失而出现功能障碍仍未得到解决。在这里,我们通过比较mdx和更严重的D2-mdx DMD小鼠模型中的卫星细胞,使用单细胞RNA测序(scRNA-seq)来确定肌营养不良蛋白缺乏如何影响卫星细胞转录组和细胞组成。在肌源性祖细胞簇和一个以前未表征的富含DMD的簇中,不成比例地发现了DMD卫星细胞。尽管暴露于不同的营养不良环境,但mdx和D2-mdx卫星细胞在基因表达和相关生物学途径中表现出重叠的失调。当比较卫星干细胞与肌源性祖细胞群体时,我们确定了DMD卫星细胞与健康卫星细胞之间的独特功能障碍,分别包括凋亡性细胞死亡和衰老。伪时间分析揭示了细胞命运轨迹的差异,表明DMD卫星细胞的分化能力停滞。体内再生试验证实,DMD卫星细胞在再生性肌生成过程中肌源性基因表达和细胞命运动态受损。这些分化能力的缺陷伴随着衰老和自噬动态的受损。最后,我们证明诱导自噬可以挽救DMD祖细胞的分化。我们的研究结果为DMD中卫星细胞功能障碍提供了新的分子证据,扩展了我们对其在病理中的作用的理解,并提出了靶向和增强其再生能力的途径。

https://cdn.ncbi.nlm.nih.gov/pmc/blobs/da3a/12141486/80a53a946b2c/41419_2025_7755_Fig1_HTML.jpg

文献AI研究员

20分钟写一篇综述,助力文献阅读效率提升50倍。

立即体验

用中文搜PubMed

大模型驱动的PubMed中文搜索引擎

马上搜索

文档翻译

学术文献翻译模型,支持多种主流文档格式。

立即体验