Suppr超能文献

用靶向NRAS的反义寡核苷酸治疗抑制NRAS突变型黑色素瘤生长揭示了具有治疗相关性的激酶共同依赖性。

Suppression of NRAS-mutant melanoma growth with NRAS-targeting Antisense Oligonucleotide treatment reveals therapeutically relevant kinase co-dependencies.

作者信息

Feichtenschlager Valentin, Zheng Yixuan James, Qu Tiange, Hohlova Dasha, Callanan Ciara, Chen Linan, Chen Christopher, Ho Wilson, Lee Albert, Hwang Yeonjoo, Courtright Arowyn, Nguyen Thy, Marsicovetere Olivia, Muñoz Denise P, Rappersberger Klemens, Coppe Jean-Philippe, Ortiz-Urda Susana

机构信息

Department of Dermatology, Mt Zion Cancer Research Center, University of California San Francisco, San Francisco, CA, USA.

Department of Dermatology, Clinic Landstrasse Vienna, Academic Teaching Hospital, Medical University Vienna, Vienna, Austria.

出版信息

Commun Med (Lond). 2025 Jun 5;5(1):216. doi: 10.1038/s43856-025-00932-5.

Abstract

BACKGROUND

Melanoma is an aggressive form of skin cancer, and patients with NRAS-mutant melanoma face limited treatment options due to the lack of direct NRAS inhibitors. This study explores the utilization of antisense oligonucleotides (ASOs) to directly target NRAS-mRNA for therapeutic approaches.

METHODS

We designed and tested NRAS-mRNA-targeting ASOs. Experiments in melanoma cell lines and mouse models assessed effects on cell survival, apoptosis, and tumor growth. A kinase activity profiling platform identified therapeutically exploitable pathways influenced by NRAS suppression.

RESULTS

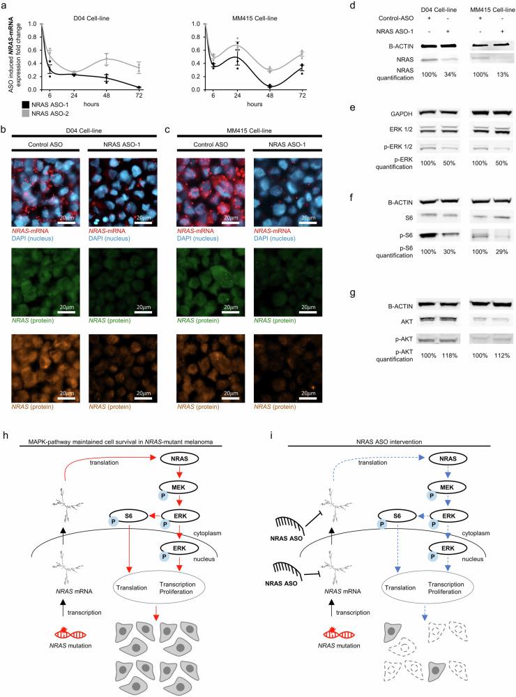
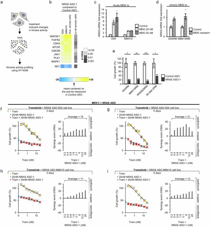
Our research suggests that ASOs do not need to target the mutated NRAS segment to be effective. ASOs designed for the non-mutated NRAS sequence eliminate NRAS-dependent melanoma cells while sparing NRAS wild-type cells. They act independently of subcellular target localization, reduce NRAS-mRNA levels, inhibit MAPK signaling, induce apoptosis, and suppress melanoma growth in vitro and in vivo. Outcomes of high-throughput kinase activity mapping (HT-KAM) indicate a significant dependency between NRAS-mRNA expression and the activity of MEK1, FGFR2, and CDK4 kinases. Co-targeting these kinases enhances the antiproliferative effect of NRAS ASOs, showing synergy.

CONCLUSIONS

These findings highlight antisense oligonucleotides as a promising therapeutic approach for NRAS-mutant melanoma. By effectively blocking NRAS-mRNA, this strategy overcomes challenges posed by the absence of a direct small molecule inhibitor for NRAS, and may offer new treatment options for patients.

摘要

背景

黑色素瘤是一种侵袭性皮肤癌,由于缺乏直接的NRAS抑制剂,NRAS突变型黑色素瘤患者的治疗选择有限。本研究探索利用反义寡核苷酸(ASO)直接靶向NRAS - mRNA的治疗方法。

方法

我们设计并测试了靶向NRAS - mRNA的ASO。在黑色素瘤细胞系和小鼠模型中进行的实验评估了其对细胞存活、凋亡和肿瘤生长的影响。一个激酶活性分析平台确定了受NRAS抑制影响的可用于治疗的途径。

结果

我们的研究表明,ASO无需靶向突变的NRAS片段即可有效。针对非突变NRAS序列设计的ASO可消除NRAS依赖性黑色素瘤细胞,同时保留NRAS野生型细胞。它们的作用独立于亚细胞靶点定位,降低NRAS - mRNA水平,抑制MAPK信号传导,诱导凋亡,并在体外和体内抑制黑色素瘤生长。高通量激酶活性图谱(HT - KAM)的结果表明NRAS - mRNA表达与MEK1、FGFR2和CDK4激酶的活性之间存在显著相关性。共同靶向这些激酶可增强NRAS ASO的抗增殖作用,显示出协同效应。

结论

这些发现突出了反义寡核苷酸作为NRAS突变型黑色素瘤一种有前景的治疗方法。通过有效阻断NRAS - mRNA,该策略克服了因缺乏针对NRAS的直接小分子抑制剂而带来的挑战,并可能为患者提供新的治疗选择。

https://cdn.ncbi.nlm.nih.gov/pmc/blobs/2f54/12141655/d76e55fe8081/43856_2025_932_Fig1_HTML.jpg

文献AI研究员

20分钟写一篇综述,助力文献阅读效率提升50倍。

立即体验

用中文搜PubMed

大模型驱动的PubMed中文搜索引擎

马上搜索

文档翻译

学术文献翻译模型,支持多种主流文档格式。

立即体验