Suppr超能文献

微生物组和转录组的综合分析揭示了绿原酸通过肠道-肝脏轴介导蛋鸡产蛋高峰期后氧化应激和全身炎症反应减弱的潜在机制。

Integrated analysis of microbiome and transcriptome reveals the mechanisms underlying the chlorogenic acid-mediated attenuation of oxidative stress and systemic inflammatory responses via gut-liver axis in post-peaking laying hens.

作者信息

Hu Zhaoying, Wu Lianchi, Lv Yujie, Ge Chaoyue, Luo Xinyu, Zhan Shenao, Huang Weichen, Shen Xinyu, Yu Dongyou, Liu Bing

机构信息

College of Animal Sciences, Zhejiang University, Hangzhou, 310058, China.

ZJU-Xinchang Joint Innovation Centre (TianMu Laboratory), Gaochuang Hi-Tech Park, Xinchang, 312500, China.

出版信息

J Anim Sci Biotechnol. 2025 Jun 6;16(1):82. doi: 10.1186/s40104-025-01216-7.

Abstract

BACKGROUND

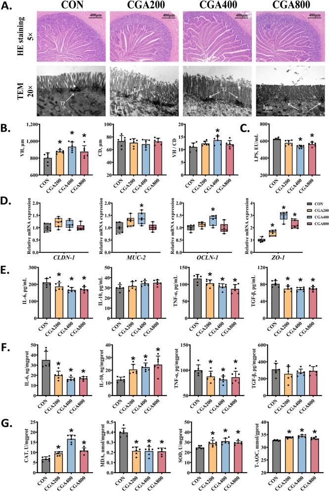
Systemic inflammatory responses and oxidative stress occur in laying hens during the aging process, particularly during the post-peaking laying period, which generally result in multi-organ damages, leading to significant declines in egg performance and quality. Chlorogenic acid (CGA)-enriched extract from Eucommia ulmoides leaves has anti-inflammatory and antioxidant activities. However, the mechanisms underlying whether and how CGA alleviates systemic inflammatory responses and oxidative stress to improve egg performance and quality in post-peaking laying hens remain unclear. In this study, the potential regulatory mechanisms of CGA in alleviating inflammatory responses and oxidative stress along the gut-liver axis were investigated. A total of 360 55-week-old Hy-line white-laying hens were randomly selected and divided into four groups. The hens in the four groups were fed a basal diet (CON) or basal diets supplemented with 200, 400, and 800 mg/kg of CGA (CGA200, CGA400, and CGA800, respectively) for 10 weeks.

RESULTS

The results demonstrated that CGA significantly alleviated intestinal and hepatic damages resulting from systemic inflammatory responses and oxidative stress, thereby improving the laying performance and egg quality of post-peaking laying hens. CGA reduced systemic inflammation by improving intestinal barrier function and modulating inflammation-associated microbiota (Blautia and Megamonas), thus inhibiting endotoxin translocation. CGA can also reduce oxidative stress by upregulating the NRF-2 pathway-related genes and increasing antioxidant enzyme activities in the liver. The results of transcriptome sequencing revealed that CGA promoted lipid metabolism by regulating hepatic adipocytokine pathway-related genes/protein and reduced the inflammatory responses and apoptosis in liver by regulating PI3K/AKT pathway-related genes/proteins, which was also verified by qPCR and western blotting.

CONCLUSION

CGA alleviated multi-organ damages and dysfunction by suppressing the systemic inflammatory responses and oxidative stress in post-peaking laying hens, thereby improving egg performance and quality. The optimal dose of CGA is 400 mg/kg in this experiment. These results provide a sound theoretical basis for the application of CGA as an exogenous animal feed additive for laying hens.

摘要

背景

蛋鸡衰老过程中会出现全身炎症反应和氧化应激,尤其是在产蛋高峰期过后,这通常会导致多器官损伤,进而使产蛋性能和蛋品质显著下降。杜仲叶富含绿原酸(CGA)的提取物具有抗炎和抗氧化活性。然而,CGA是否以及如何减轻全身炎症反应和氧化应激以改善产蛋高峰期过后蛋鸡的产蛋性能和蛋品质的潜在机制仍不清楚。在本研究中,研究了CGA在减轻沿肠-肝轴的炎症反应和氧化应激方面的潜在调控机制。总共随机选择360只55周龄的海兰白蛋鸡并分为四组。四组蛋鸡分别饲喂基础日粮(CON)或添加200、400和800mg/kg CGA的基础日粮(分别为CGA200、CGA400和CGA800),持续10周。

结果

结果表明,CGA显著减轻了全身炎症反应和氧化应激引起的肠道和肝脏损伤,从而改善了产蛋高峰期过后蛋鸡的产蛋性能和蛋品质。CGA通过改善肠道屏障功能和调节与炎症相关的微生物群(布劳特氏菌属和巨单胞菌属)来减轻全身炎症,从而抑制内毒素移位。CGA还可以通过上调肝脏中NRF-2途径相关基因并增加抗氧化酶活性来降低氧化应激。转录组测序结果显示,CGA通过调节肝脏脂肪细胞因子途径相关基因/蛋白质促进脂质代谢,并通过调节PI3K/AKT途径相关基因/蛋白质减少肝脏中的炎症反应和细胞凋亡,qPCR和蛋白质免疫印迹也验证了这一点。

结论

CGA通过抑制产蛋高峰期过后蛋鸡的全身炎症反应和氧化应激,减轻多器官损伤和功能障碍,从而改善产蛋性能和蛋品质。本实验中CGA的最佳剂量为400mg/kg。这些结果为CGA作为蛋鸡外源动物饲料添加剂的应用提供了坚实的理论基础。

https://cdn.ncbi.nlm.nih.gov/pmc/blobs/3885/12142991/b00ff3f2bc20/40104_2025_1216_Fig1_HTML.jpg

文献AI研究员

20分钟写一篇综述,助力文献阅读效率提升50倍。

立即体验

用中文搜PubMed

大模型驱动的PubMed中文搜索引擎

马上搜索

文档翻译

学术文献翻译模型,支持多种主流文档格式。

立即体验