Suppr超能文献

生成鲨鱼单域抗体以辅助膜蛋白的冷冻电镜结构测定:以透明质酸合酶为例。

Generation of shark single-domain antibodies as an aid for Cryo-EM structure determination of membrane proteins: Use hyaluronan synthase as an example.

作者信息

Deng Penghui, Zhang Xiaoyue, Wen Jianqing, Xu Mingce, Li Pengwei, Wang Hao, Bi Yunchen

机构信息

CAS and Shandong Province Key Laboratory of Experimental Marine Biology, Center for Ocean Mega-Science, Institute of Oceanology, Chinese Academy of Sciences, Qingdao 266071, PR China.

University of Chinese Academy of Sciences, Beijing 100049, PR China.

出版信息

J Struct Biol X. 2025 Apr 29;11:100126. doi: 10.1016/j.yjsbx.2025.100126. eCollection 2025 Jun.

Abstract

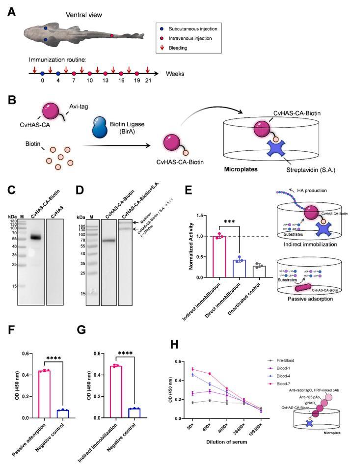
In cartilaginous fish, the immunoglobulin new antigen receptor (IgNAR) is naturally devoid of light chains. The variable regions of IgNAR (VNARs) are solely responsible for antigen recognition, similar to VHHs (variable domain of the heavy chain of heavy-chain antibodies) in camelids. Although VNARs have attracted growing interest, generating VNARs against membrane proteins remains challenging. Furthermore, the structure of a VNAR in complex with a membrane protein has not yet been reported. This study features a membrane protein, Chlorella virus hyaluronan synthase (CvHAS), and provides a comprehensive methodological approach to generate its specific shark VNARs, addressing several major concerns and important optimizations. We showed that shark physiological urea pressure was tolerable for CvHAS, and indirect immobilization was strongly preferred over passive adsorption for membrane proteins. Together with optimizations to improve mononuclear cell (MC) viability and VNAR expression efficiency, we successfully generated S2F6, a CvHAS-specific VNAR with nM-level high affinity. The structure of the CvHAS-S2F6 complex was then determined by cryogenic electron microscopy (cryo-EM), reporting the first membrane protein and VNAR complex structure. It shows that S2F6 binds to the cytoplasmic domain of CvHAS, with a different epitope than the reported CvHAS-specific VHHs. This study provides valuable insights into developing VNARs for membrane proteins and their applications in structural biology.

摘要

在软骨鱼类中,免疫球蛋白新抗原受体(IgNAR)天然不含轻链。IgNAR的可变区(VNARs)单独负责抗原识别,类似于骆驼科动物中的重链抗体重链可变区(VHHs)。尽管VNARs已引起越来越多的关注,但针对膜蛋白产生VNARs仍然具有挑战性。此外,尚未报道VNAR与膜蛋白复合物的结构。本研究以一种膜蛋白——小球藻病毒透明质酸合酶(CvHAS)为特色,并提供了一种全面的方法来产生其特异性鲨鱼VNARs,解决了几个主要问题并进行了重要优化。我们表明,鲨鱼生理尿素压力对CvHAS是可耐受的,对于膜蛋白,间接固定强烈优于被动吸附。结合提高单核细胞(MC)活力和VNAR表达效率的优化措施,我们成功产生了S2F6,一种对CvHAS具有纳摩尔级高亲和力的特异性VNAR。然后通过低温电子显微镜(cryo-EM)确定了CvHAS-S2F6复合物的结构,报道了首个膜蛋白与VNAR复合物的结构。结果表明,S2F6与CvHAS的胞质结构域结合,其表位与已报道的CvHAS特异性VHHs不同。本研究为开发用于膜蛋白的VNARs及其在结构生物学中的应用提供了有价值的见解。

https://cdn.ncbi.nlm.nih.gov/pmc/blobs/8f8e/12138478/f3522977f9a7/ga1.jpg

文献AI研究员

20分钟写一篇综述,助力文献阅读效率提升50倍。

立即体验

用中文搜PubMed

大模型驱动的PubMed中文搜索引擎

马上搜索

文档翻译

学术文献翻译模型,支持多种主流文档格式。

立即体验