Suppr超能文献

用于协同癌症免疫治疗的生物活性金属纳米颗粒。

Bioactive metallic nanoparticles for synergistic cancer immunotherapy.

作者信息

Wang Lulu, Lin Demin, Li Muqing, Jiang Yu, Yang Yanfang, Wang Hongliang, Chu Hongqian, Ye Jun, Liu Yuling

机构信息

State Key Laboratory of Bioactive Substance and Function of Natural Medicines, Institute of Materia Medica, Chinese Academy of Medical Sciences & Peking Union Medical College, Beijing 100050, China.

Beijing Key Laboratory of Drug Delivery Technology and Novel Formulation, Institute of Materia Medica, Chinese Academy of Medical Sciences & Peking Union Medical College, Beijing 100050, China.

出版信息

Acta Pharm Sin B. 2025 Apr;15(4):1869-1911. doi: 10.1016/j.apsb.2025.02.022. Epub 2025 Feb 21.

Abstract

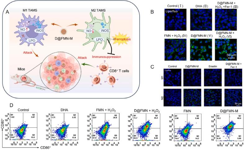
Cancer immunotherapy has emerged as a promising strategy. However, low response rates and immune-related side effects have plagued immunotherapy. Metallic nanoparticles, utilizing metals as their framework, are gaining prominence in cancer immunotherapy. Metal ions have shown the ability to modulate immune status by activating the cGAS-STING pathway and inducing immunogenic cell death (ICD), thereby enabling multidimensional activation of immunotherapy. Metallic nanoparticles offer significant advantages in cancer immunotherapy, leading to their increasing use in enhancing therapeutic outcomes. In view of the ever-increasing research on metallic nanoparticles, this review presents the construction, characterization, and enhanced cancer immunotherapeutic effects of different types of metal nanosystems from the perspective of the immunoregulatory mechanisms of metal ions. We delve into the current limitations and future directions of metallic nanoparticles in this rapidly evolving field. To the best of our knowledge, this review offers the most up-to-date and systematic analysis of metallic nanoparticles in immunotherapeutic applications. It is anticipated that this review of metallic nanoparticles will inspire a more refined and intelligent design of metallic nanoparticles for future research, paving the way for advancing their clinical applications.

摘要

癌症免疫疗法已成为一种很有前景的策略。然而,低响应率和免疫相关副作用一直困扰着免疫疗法。以金属为骨架的金属纳米颗粒在癌症免疫疗法中日益受到关注。金属离子已显示出通过激活cGAS-STING通路和诱导免疫原性细胞死亡(ICD)来调节免疫状态的能力,从而实现免疫疗法的多维度激活。金属纳米颗粒在癌症免疫疗法中具有显著优势,这使得它们在提高治疗效果方面的应用越来越多。鉴于对金属纳米颗粒的研究不断增加,本综述从金属离子的免疫调节机制角度介绍了不同类型金属纳米系统的构建、表征及其增强的癌症免疫治疗效果。我们深入探讨了金属纳米颗粒在这个快速发展的领域中的当前局限性和未来发展方向。据我们所知,本综述对金属纳米颗粒在免疫治疗应用中提供了最全面和系统的分析。预计本综述对金属纳米颗粒的介绍将为未来研究中更精细、智能的金属纳米颗粒设计提供灵感,为推进其临床应用铺平道路。

https://cdn.ncbi.nlm.nih.gov/pmc/blobs/9e2a/12138130/fb205b04c11c/ga1.jpg

文献AI研究员

20分钟写一篇综述,助力文献阅读效率提升50倍。

立即体验

用中文搜PubMed

大模型驱动的PubMed中文搜索引擎

马上搜索

文档翻译

学术文献翻译模型,支持多种主流文档格式。

立即体验