Suppr超能文献

分枝杆菌激酶PknG介导的对蛋白质磷酸化和乙酰化的生物学效应的表征

Characterization of the Biological Effect Mediated by Mycobacterial Kinase PknG on Protein Phosphorylation and Acetylation.

作者信息

Xie Shuyu, Liu Tianqi, Zhang Luoxi, Yang Yang, Tang Yanqing, Ye Tong, Sun Yewen, Li Yi, Shen Shiyang, Tan Minjia, Xu Jun-Yu

机构信息

Zhongshan Institute for Drug Discovery, Shanghai Institute of Materia Medica, Chinese Academy of Sciences, Shanghai, Guangdong 201203, China.

State Key Laboratory of Drug Research, Shanghai Institute of Materia Medica, Chinese Academy of Sciences, Shanghai 201203, China.

出版信息

ACS Omega. 2025 May 21;10(21):21662-21673. doi: 10.1021/acsomega.5c01032. eCollection 2025 Jun 3.

Abstract

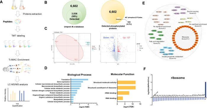
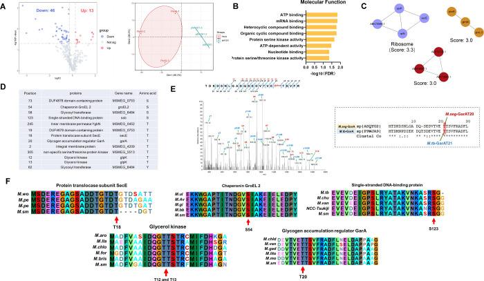
Tuberculosis (TB) remains a significant global public health challenge, with post-translational modifications (PTMs) in mycobacteria being integral to physiological processes, pathogenesis, and drug resistance mechanisms. Protein kinase G (PknG), the only reported secreted kinase in mycobacteria, is associated with virulence, immune evasion, and drug resistance. Nevertheless, the comprehensive range of proteins and phosphorylation modifications regulated by PknG in mycobacteria has not yet been fully elucidated. This study conducted a systematic investigation into the dynamic alterations in the proteome and phosphoproteome of mycobacteria following the overexpression of PknG. A comprehensive analysis identified 3836 proteins and 467 phosphorylation sites, revealing the regulatory role of PknG in energy metabolism pathways and binding processes. Additionally, the study highlighted the interplay between protein phosphorylation and lysine acetylation, noting a reduction in lysine acetylation that is linked to carbon metabolism and various energy-related pathways in the PknG overexpression strains. The role of PknG in growth, infection, and the secretion of the inflammatory factor was further investigated, providing new insights into phosphorylation functions within mycobacteria and potential clinical targets for tuberculosis treatment. The study additionally provides an innovative perspective on the interplay between post-translational modifications in mycobacteria.

摘要

结核病(TB)仍然是一项重大的全球公共卫生挑战,分枝杆菌中的翻译后修饰(PTM)对于生理过程、发病机制和耐药机制至关重要。蛋白激酶G(PknG)是分枝杆菌中唯一报道的分泌型激酶,与毒力、免疫逃避和耐药性有关。然而,PknG在分枝杆菌中调控的蛋白质和磷酸化修饰的全面范围尚未完全阐明。本研究对PknG过表达后分枝杆菌蛋白质组和磷酸蛋白质组的动态变化进行了系统研究。全面分析鉴定出3836种蛋白质和467个磷酸化位点,揭示了PknG在能量代谢途径和结合过程中的调控作用。此外,该研究强调了蛋白质磷酸化与赖氨酸乙酰化之间的相互作用,指出在PknG过表达菌株中,赖氨酸乙酰化减少与碳代谢和各种能量相关途径有关。进一步研究了PknG在生长、感染和炎症因子分泌中的作用,为分枝杆菌内的磷酸化功能和结核病治疗的潜在临床靶点提供了新的见解。该研究还为分枝杆菌翻译后修饰之间的相互作用提供了创新视角。

https://cdn.ncbi.nlm.nih.gov/pmc/blobs/5247/12138698/ebd2a330695c/ao5c01032_0001.jpg

文献AI研究员

20分钟写一篇综述,助力文献阅读效率提升50倍。

立即体验

用中文搜PubMed

大模型驱动的PubMed中文搜索引擎

马上搜索

文档翻译

学术文献翻译模型,支持多种主流文档格式。

立即体验