Suppr超能文献

膜性肾病和肾透明细胞癌中的共享枢纽基因:探究分子重叠与肿瘤进展

Shared hub genes in membranous nephropathy and kidney renal clear cell carcinoma: investigating molecular overlap and tumor progression.

作者信息

Hui Peng, Shuwen Zhang

机构信息

Department of Nephrology and Rheumatology, Zhejiang Xin'an International Hospital, Zhejiang, 314000, China.

出版信息

Discov Oncol. 2025 Jun 9;16(1):1035. doi: 10.1007/s12672-025-02701-1.

Abstract

BACKGROUND

Membranous nephropathy (MN) and kidney renal clear cell carcinoma (KIRC) are distinct kidney diseases with potential shared molecular mechanisms. Identifying common biomarkers may improve our understanding of disease pathogenesis and provide novel diagnostic and therapeutic targets.

METHODS

The study primarily employed bioinformatics tools to analyze publicly available datasets to identify differentially expressed genes (DEGs) and hub genes in KIRC and MN. Functional interactions of the common DEGs were explored using protein-protein interaction (PPI) networks, and hub genes were further investigated through gene expression databases such as GSCA and UALCAN. Gene Set Enrichment Analysis (GSEA) was used to assess functional enrichment and tumor-driving potential. These bioinformatic results were then experimentally validated by knocking down FYN and LGALS8 in 786-O cells using siRNA, followed by RT-qPCR, protein analysis, and functional assays.

RESULTS

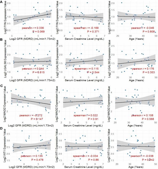
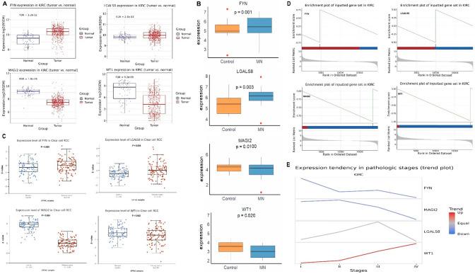
The study identified four hub genes (FYN, LGALS8, MAGI2, and WT1) in KIRC and MN, with FYN and LGALS8 upregulated and MAGI2 and WT1 downregulated. Bioinformatics validation showed excellent diagnostic performance and confirmed methylation and mutation patterns. Higher FYN and LGALS8 expression were linked to poorer survival. miRNA downregulation was validated in KIRC cell lines. Functional analysis revealed that FYN and LGALS8 promote KIRC progression through the ErbB signaling pathway, and knockdown experiments reduced cell proliferation, migration, and colony formation.

CONCLUSION

Our findings identify FYN, LGALS8, MAGI2, and WT1 as hub genes in KIRC, with potential diagnostic and prognostic value. These genes play significant roles in methylation, mutation, and immune regulation in KIRC. However, the results from the limited MN samples suggest possible roles of these genes in MN pathology, but further studies are required to fully assess the relevance of these findings to MN.

摘要

背景

膜性肾病(MN)和肾透明细胞癌(KIRC)是不同的肾脏疾病,但可能存在共同的分子机制。识别共同的生物标志物可能会增进我们对疾病发病机制的理解,并提供新的诊断和治疗靶点。

方法

本研究主要利用生物信息学工具分析公开可用的数据集,以识别KIRC和MN中的差异表达基因(DEG)和枢纽基因。使用蛋白质-蛋白质相互作用(PPI)网络探索共同DEG的功能相互作用,并通过GSCA和UALCAN等基因表达数据库进一步研究枢纽基因。基因集富集分析(GSEA)用于评估功能富集和肿瘤驱动潜力。然后,通过使用siRNA敲低786-O细胞中的FYN和LGALS8,随后进行RT-qPCR、蛋白质分析和功能测定,对这些生物信息学结果进行实验验证。

结果

该研究在KIRC和MN中识别出四个枢纽基因(FYN、LGALS8、MAGI2和WT1),其中FYN和LGALS8上调,MAGI2和WT1下调。生物信息学验证显示出优异的诊断性能,并证实了甲基化和突变模式。较高的FYN和LGALS8表达与较差的生存率相关。在KIRC细胞系中验证了miRNA下调。功能分析表明,FYN和LGALS8通过ErbB信号通路促进KIRC进展,敲低实验减少了细胞增殖、迁移和集落形成。

结论

我们的研究结果确定FYN、LGALS8.MAGI2和WT1为KIRC中的枢纽基因,具有潜在的诊断和预后价值。这些基因在KIRC的甲基化、突变和免疫调节中发挥重要作用。然而,有限的MN样本结果表明这些基因在MN病理学中可能发挥作用,但需要进一步研究以充分评估这些发现与MN的相关性。

https://cdn.ncbi.nlm.nih.gov/pmc/blobs/a7b9/12149382/fe530ef08590/12672_2025_2701_Fig1_HTML.jpg

文献AI研究员

20分钟写一篇综述,助力文献阅读效率提升50倍。

立即体验

用中文搜PubMed

大模型驱动的PubMed中文搜索引擎

马上搜索

文档翻译

学术文献翻译模型,支持多种主流文档格式。

立即体验