Suppr超能文献

挽救背侧胰动脉的血管功能障碍可预防他克莫司诱导的小鼠葡萄糖代谢紊乱。

Rescuing vascular dysfunction in dorsal pancreatic arteries prevents tacrolimus-induced glucose metabolism disorder in mice.

作者信息

Fei Lingyan, Wang Honghong, Zhao Dongliang, Wang Xiaohua, Ren Jizhen, Liu Lanyun, Tang Chun, Lei Yan, Wang Qingqing, Nie Yuanpeng, Liu Yang, Li Na, Zhong Ming, Xu Nan, Wei Jin, Persson Pontus B, Patzak Andraes, Khedkar Pratik H, Zheng Zhihua, Jiang Shan

机构信息

Department of Nephrology, Center of Kidney and Urology, the Seventh Affiliated Hospital, Sun Yat-Sen University, Shenzhen, 518107, China.

Department of Physiology, School of Basic Medical Sciences, Zhejiang University School of Medicine, Hangzhou, 310058, China.

出版信息

Mol Med. 2025 Jun 11;31(1):230. doi: 10.1186/s10020-025-01282-7.

Abstract

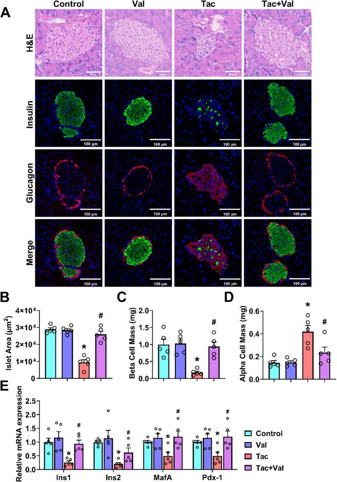
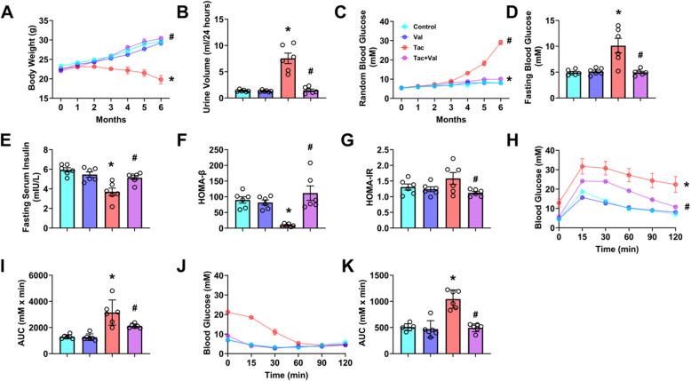
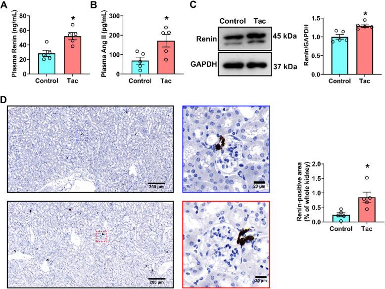
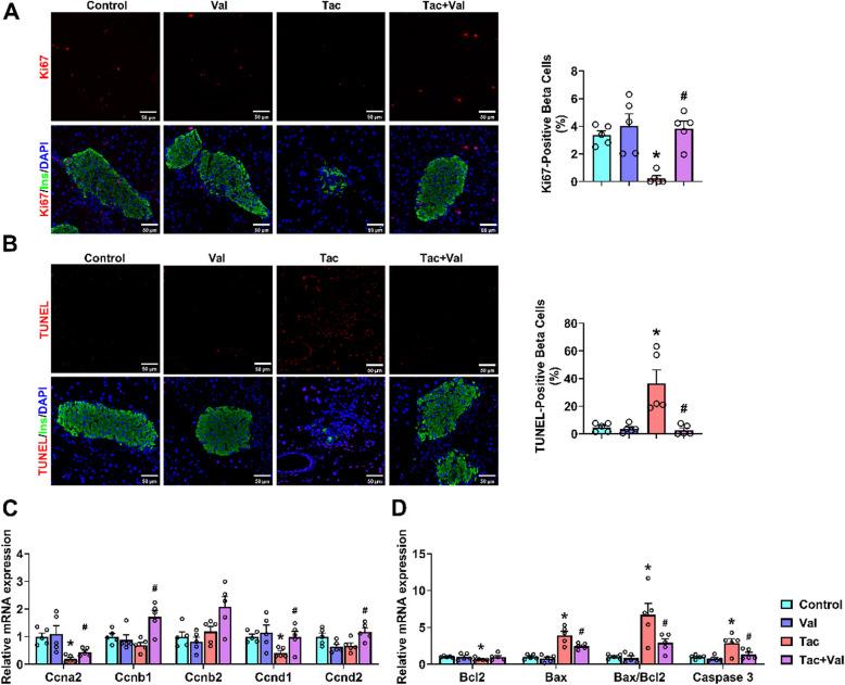
Long-term adverse effects of the immunosuppressant tacrolimus (Tac), such as nephrotoxicity, hepatotoxicity and diabetes, have been widely reported. Up to 33.6% of solid organ transplantation patients receiving Tac treatment develop hyperglycemia; however, the underlying mechanisms remain poorly understood. Here, using a mouse model of Tac-induced hyperglycemia, we found that Tac-induced body-weight loss, hyperglycemia, hypoinsulinemia, glucose intolerance and insulin resistance were improved by valsartan, a renin-angiotensin system (RAS) inhibitor. Histological and immunofluorescence analysis of the pancreas showed reduced islet areas and β-cell mass in Tac-treated mice. Moreover, when compared to control mice, isolated islets from Tac-treated mice showed a downregulation of cell-proliferation markers (Ki67, Ccna2 and Ccnd1) while an upregulation of apoptotic markers (DNA fragmentation, Bax and Caspase3). Tac also upregulated hypoxia-related markers in the pancreas, including hypoxia-inducible factor-1α (HIF-1α) and its downstream factors (Adm, Hmox1 and Vegfa), CD31 and pimonidazole adducts. Furthermore, treatment with Tac led to vascular dysfunction in pancreatic arteries. All of these adverse effects could be partially or fully abrogated by valsartan. Tac also increased levels of renin in renal tissue (1.00 ± 0.06 vs 1.29 ± 0.04, p < 0.05) and serum (28.35 ± 4.29 ng/mL vs 51.99 ± 4.95 ng/mL, p < 0.05). Inhibition of RAS by valsartan protected against Tac-induced vascular dysfunction in renal interlobar arteries. Collectively, our data illustrate a previously undescribed mechanism, in which Tac-induced vascular dysfunction in renal interlobar arteries leads to RAS activation. Blocking RAS by valsartan alleviates vascular dysfunction in dorsal pancreatic arteries and hypoxia in islets, which in turn prevents Tac-induced β-cell dysfunction and glucose metabolism disorder.

摘要

免疫抑制剂他克莫司(Tac)的长期不良反应,如肾毒性、肝毒性和糖尿病,已被广泛报道。接受Tac治疗的实体器官移植患者中,高达33.6%会出现高血糖;然而,其潜在机制仍知之甚少。在此,我们使用Tac诱导的高血糖小鼠模型发现,血管紧张素系统(RAS)抑制剂缬沙坦可改善Tac诱导的体重减轻、高血糖、低胰岛素血症、葡萄糖不耐受和胰岛素抵抗。胰腺的组织学和免疫荧光分析显示,Tac治疗的小鼠胰岛面积和β细胞量减少。此外,与对照小鼠相比,Tac治疗小鼠分离出的胰岛显示细胞增殖标志物(Ki67、Ccna2和Ccnd1)下调,而凋亡标志物(DNA片段化、Bax和Caspase3)上调。Tac还上调了胰腺中与缺氧相关的标志物,包括缺氧诱导因子-1α(HIF-1α)及其下游因子(Adm、Hmox1和Vegfa)、CD31和匹莫硝唑加合物。此外,Tac治疗导致胰腺动脉血管功能障碍。所有这些不良反应都可被缬沙坦部分或完全消除。Tac还增加了肾组织(1.00±0.06对1.29±0.04,p<0.05)和血清(28.35±4.29 ng/mL对51.99±4.95 ng/mL,p<0.05)中的肾素水平。缬沙坦抑制RAS可预防Tac诱导的肾叶间动脉血管功能障碍。总体而言,我们的数据阐明了一种先前未描述的机制,即Tac诱导的肾叶间动脉血管功能障碍导致RAS激活。缬沙坦阻断RAS可减轻背侧胰腺动脉的血管功能障碍和胰岛缺氧,进而预防Tac诱导的β细胞功能障碍和葡萄糖代谢紊乱。

https://cdn.ncbi.nlm.nih.gov/pmc/blobs/7cd2/12153204/6384f3b14ca4/10020_2025_1282_Fig1_HTML.jpg

文献AI研究员

20分钟写一篇综述,助力文献阅读效率提升50倍。

立即体验

用中文搜PubMed

大模型驱动的PubMed中文搜索引擎

马上搜索

文档翻译

学术文献翻译模型,支持多种主流文档格式。

立即体验