Suppr超能文献

脂质组学揭示了非小细胞肺癌一线免疫检查点抑制剂疗法联合化疗疗效的生物标志物。

Lipidomics reveals biomarkers of the efficacy of first-line ICI therapy combined with chemotherapy in NSCLC.

作者信息

Yu Jia, Xu Hanyan, Xiong Fen, Liu Xiling, Lingfei Meng, Gao Hongchang, Li Yuping

机构信息

Department of Respiratory and Critical Care Medicine, The First Affiliated Hospital of Wenzhou Medical University, Wenzhou, 325035, China.

Oujiang Laboratory, Institute of Metabonomics & Medical NMR, School of Pharmaceutical Sciences, Wenzhou Medical University, Wenzhou, 325035, China.

出版信息

J Transl Med. 2025 Jun 10;23(1):638. doi: 10.1186/s12967-025-06542-y.

Abstract

BACKGROUND

Immune checkpoint inhibitors (ICIs) plus chemotherapy have become the first-line standard therapy for non-oncogene addicted advanced non-small cell lung cancer (NSCLC) patients. There is a lack of reliable biomarkers to predict treatment outcomes. This study aimed to identify relevant lipids that can predict treatment outcomes in NSCLC patients receiving first-line ICIs plus chemotherapy via lipidomics.

METHOD

We recruited non-oncogene addicted advanced NSCLC patients receiving first-line ICI plus chemotherapy to participate in this study. According to the progression free survival (PFS) criteria, these patients were categorized into a response (R) group (PFS ≥ 12 months) and a non-response (NR) group (PFS < 12 months). Plasma samples were collected from patients before the start of treatment for untargeted lipidomics and semi-targeted lipidomics analysis.

RESULTS

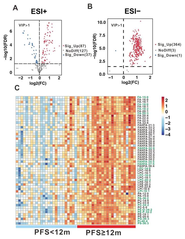
A total of 49 patients were included in this study. We screened 13 differential lipids according to P < 0.05 and AUC > 0.7. Multivariate logistic regression further identified FA-18:2 (linoleic acid, LA), PE-P-34:2, and PI-40:4 as independent predictors. The triple-lipid biomarker panel demonstrated showed good predictive performance with an AUC of 0.878. We further investigated the role of LA, a pivotal lipid involved in immune regulation, in animal and cellular models and explored its potential in enhancing NSCLC immunotherapy. Our results showed that LA synergistically enhanced PD-1 inhibitor efficacy in the Lewis lung cancer mouse model, significantly suppressing tumor growth, and downregulating PD-L1 protein expression in both tumor cells and tumor tissues.

CONCLUSION

We established the lipidomics-based predictive model for the efficacy of non-oncogene addicted advanced NSCLC patients treated with first-line chemotherapy plus ICI and elucidated a novel mechanism whereby LA potentiates immunotherapy by regulating the PD-L1 pathway. These findings provide dual theoretical foundations for personalized treatment strategies and the development of immunoadjuvants.

摘要

背景

免疫检查点抑制剂(ICIs)联合化疗已成为非致癌基因依赖型晚期非小细胞肺癌(NSCLC)患者的一线标准治疗方案。目前缺乏可靠的生物标志物来预测治疗效果。本研究旨在通过脂质组学鉴定可预测接受一线ICIs联合化疗的NSCLC患者治疗效果的相关脂质。

方法

我们招募了接受一线ICI联合化疗的非致癌基因依赖型晚期NSCLC患者参与本研究。根据无进展生存期(PFS)标准,将这些患者分为缓解(R)组(PFS≥12个月)和无缓解(NR)组(PFS<12个月)。在治疗开始前采集患者的血浆样本,用于非靶向脂质组学和半靶向脂质组学分析。

结果

本研究共纳入49例患者。我们根据P<0.05和AUC>0.7筛选出13种差异脂质。多因素逻辑回归进一步确定FA-18:2(亚油酸,LA)、PE-P-34:2和PI-40:4为独立预测因子。三联脂质生物标志物组合显示出良好的预测性能,AUC为0.878。我们进一步在动物和细胞模型中研究了参与免疫调节的关键脂质LA的作用,并探索了其增强NSCLC免疫治疗的潜力。我们的结果表明,LA在Lewis肺癌小鼠模型中协同增强了PD-1抑制剂的疗效,显著抑制肿瘤生长,并下调肿瘤细胞和肿瘤组织中PD-L1蛋白的表达。

结论

我们建立了基于脂质组学的预测模型,用于预测接受一线化疗加ICI治疗的非致癌基因依赖型晚期NSCLC患者的疗效,并阐明了LA通过调节PD-L1途径增强免疫治疗的新机制。这些发现为个性化治疗策略和免疫佐剂的开发提供了双重理论基础。

https://cdn.ncbi.nlm.nih.gov/pmc/blobs/90dc/12153191/0fec095bc220/12967_2025_6542_Fig1_HTML.jpg

文献AI研究员

20分钟写一篇综述,助力文献阅读效率提升50倍。

立即体验

用中文搜PubMed

大模型驱动的PubMed中文搜索引擎

马上搜索

文档翻译

学术文献翻译模型,支持多种主流文档格式。

立即体验