Suppr超能文献

葡萄膜黑色素瘤全基因组关联研究的荟萃分析确定了新的风险位点和人群效应大小异质性。

Meta-analysis of uveal melanoma genome-wide association studies identifies novel risk loci and population effect size heterogeneity.

作者信息

Mies Georgia, Tsao Noah L, Houy Alexandre, Coupland Sarah E, Kalirai Helen, Försti Asta, Hemminki Kari, Thomsen Hauke, Stern Marc-Henri, Shields Carol L, Damrauer Scott M, Ewens Katheryn G, Ganguly Arupa, Mathieson Iain

机构信息

Department of Genetics, University of Pennsylvania Perelman School of Medicine, Philadelphia, PA, USA.

Department of Surgery, University of Pennsylvania Perelman School of Medicine, Philadelphia, PA, USA.

出版信息

HGG Adv. 2025 Jun 9;6(3):100465. doi: 10.1016/j.xhgg.2025.100465.

Abstract

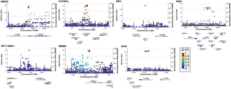
Uveal melanoma (UM) is a rare but frequently metastasizing cancer. Genome-wide association studies have identified three common genome-wide significant germline risk loci. Here, we perform a genome-wide association study on 401 new cases and conduct a meta-analysis with three independent previously published cohorts for a total sample size of 2,426 cases. We confirm the three previously identified risk loci and identify four additional genome-wide significant loci. We find that eye pigmentation-decreasing variants are systematically associated with increased UM risk and that selection for lighter pigmentation in the past 5,000 years explains about 73% of the difference in UM incidence between Northern and Southern Europe. We find evidence of effect size heterogeneity at significant loci across cohorts, in particular, a weaker association between eye pigmentation and UM in a Finnish cohort. Finally, we confirm differential effect sizes between uveal melanoma cases with and without loss of chromosome 3, the major determinant of metastatic risk. Our study identifies novel germline risk factors for UM and highlights genetic and environmental heterogeneity in its etiology.

摘要

葡萄膜黑色素瘤(UM)是一种罕见但易发生转移的癌症。全基因组关联研究已经确定了三个全基因组范围内显著的常见种系风险位点。在此,我们对401例新病例进行了全基因组关联研究,并与三个独立的先前发表的队列进行了荟萃分析,总样本量为2426例。我们证实了先前确定的三个风险位点,并确定了另外四个全基因组范围内显著的位点。我们发现,降低眼睛色素沉着的变异与UM风险增加系统性相关,并且在过去5000年中对较浅色素沉着的选择解释了北欧和南欧之间UM发病率差异的约73%。我们发现不同队列中显著位点存在效应大小异质性的证据,特别是在芬兰队列中,眼睛色素沉着与UM之间的关联较弱。最后,我们证实了有和没有3号染色体缺失的葡萄膜黑色素瘤病例之间的效应大小差异,3号染色体缺失是转移风险的主要决定因素。我们的研究确定了UM新的种系风险因素,并突出了其病因中的遗传和环境异质性。

https://cdn.ncbi.nlm.nih.gov/pmc/blobs/fbd2/12226357/4560e68e14b5/gr1.jpg

文献AI研究员

20分钟写一篇综述,助力文献阅读效率提升50倍。

立即体验

用中文搜PubMed

大模型驱动的PubMed中文搜索引擎

马上搜索

文档翻译

学术文献翻译模型,支持多种主流文档格式。

立即体验