Suppr超能文献

使用生理药代动力学(PBPK)模型对ARV-471的临床前放射性药物代谢动力学(radio ADME)特性进行表征以预测人体药代动力学(PK)。

Characterization of preclinical radio ADME properties of ARV-471 for predicting human PK using PBPK modeling.

作者信息

He Yifei, Zhu Chenggu, Lei Peng, Yang Chen, Zhang Yifan, Zheng Yuandong, Diao Xingxing

机构信息

Shanghai Institute of Materia Medica, Chinese Academy of Sciences, Shanghai, 201203, China.

University of Chinese Academy of Sciences, Beijing, 100049, China.

出版信息

J Pharm Anal. 2025 May;15(5):101175. doi: 10.1016/j.jpha.2024.101175. Epub 2024 Dec 28.

Abstract

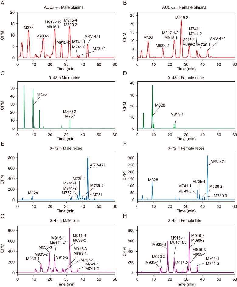
Proteolysis-targeting chimeras (PROTACs) represent a promising class of drugs that can target disease-causing proteins more effectively than traditional small molecule inhibitors can, potentially revolutionizing drug discovery and treatment strategies. However, the links between and data are poorly understood, hindering a comprehensive understanding of the absorption, distribution, metabolism, and excretion (ADME) of PROTACs. In this work, C-labeled vepdegestrant (ARV-471), which is currently in phase III clinical trials for breast cancer, was synthesized as a model PROTAC to characterize its preclinical ADME properties and simulate its clinical pharmacokinetics (PK) by establishing a physiologically based pharmacokinetics (PBPK) model. For - extrapolation (IVIVE), hepatocyte clearance correlated more closely with rat PK data than liver microsomal clearance did. PBPK models, which were initially developed and validated in rats, accurately simulate ARV-471's PK across fed and fasted states, with parameters within 1.75-fold of the observed values. Human models, informed by ADME data, closely mirrored postoral dose plasma profiles at 30 mg. Furthermore, no human-specific metabolites were identified and the metabolic profile of rats could overlap that of humans. This work presents a roadmap for developing future PROTAC medications by elucidating the correlation between and characteristics.

摘要

蛋白水解靶向嵌合体(PROTACs)是一类很有前景的药物,与传统小分子抑制剂相比,它们能更有效地靶向致病蛋白,有可能彻底改变药物研发和治疗策略。然而,体外和体内数据之间的联系尚不清楚,这阻碍了对PROTACs吸收、分布、代谢和排泄(ADME)的全面理解。在这项工作中,合成了目前正处于乳腺癌III期临床试验的C标记维泊地昔(ARV-471)作为模型PROTAC,以表征其临床前ADME特性,并通过建立基于生理的药代动力学(PBPK)模型来模拟其临床药代动力学(PK)。对于体外到体内的外推(IVIVE),肝细胞清除率与大鼠PK数据的相关性比肝微粒体清除率更密切。最初在大鼠中开发和验证的PBPK模型,能准确模拟ARV-471在进食和禁食状态下的PK,参数在观测值的1.75倍以内。基于体外ADME数据的人体模型,与30mg口服剂量后的血浆曲线密切吻合。此外,未鉴定出人类特有的代谢物,大鼠的代谢谱与人类的代谢谱可能重叠。这项工作通过阐明体外和体内特征之间的相关性,为未来PROTAC药物的开发提供了路线图。

https://cdn.ncbi.nlm.nih.gov/pmc/blobs/45fb/12151198/f05334669041/ga1.jpg

文献AI研究员

20分钟写一篇综述,助力文献阅读效率提升50倍。

立即体验

用中文搜PubMed

大模型驱动的PubMed中文搜索引擎

马上搜索

文档翻译

学术文献翻译模型,支持多种主流文档格式。

立即体验