Suppr超能文献

靶向程序性死亡受体配体1(PD-L1)的聚合物-肽-免疫纳米药物与放射疗法协同作用,实现持久的肿瘤控制。

PD-L1-targeted polymer-peptide-immune nanomedicine synergizes radiotherapy for durable tumor control.

作者信息

Du Jincheng, Luo Chuwen, Liu Ya, Tan Wenye, Wang Kun, Chi Jiachong, Liu Linlin, Xu Yajun, Tang Zhaohui, Chen Xuesi

机构信息

Department of Radiation Oncology, China-Japan Union Hospital of Jilin University, Changchun, Jilin, 130033, China.

Key Laboratory of Polymer Ecomaterials, Changchun Institute of Applied Chemistry, Chinese Academy of Sciences, Changchun, Jilin, 130022, China.

出版信息

Bioact Mater. 2025 May 22;51:531-542. doi: 10.1016/j.bioactmat.2025.05.017. eCollection 2025 Sep.

Abstract

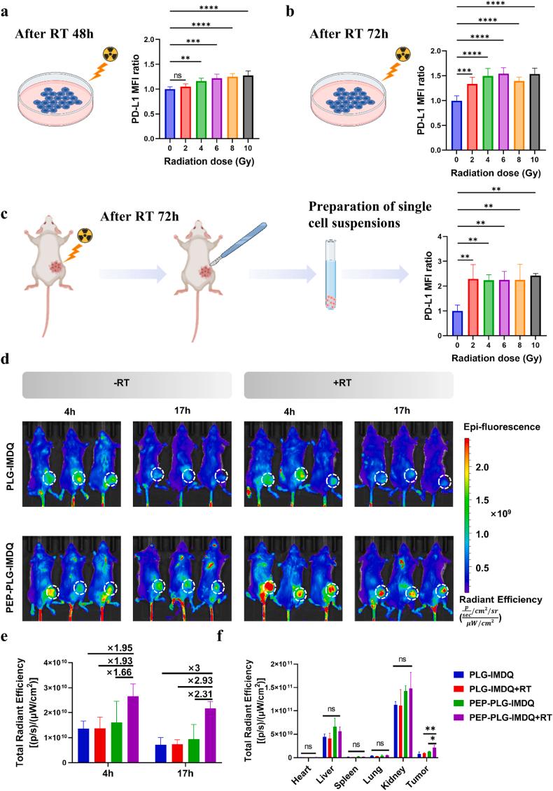
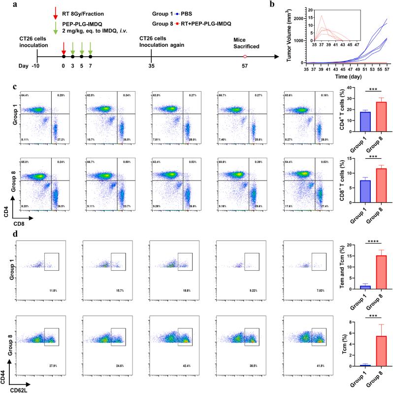
Radiotherapy (RT) is a cornerstone of cancer treatment but limited by its dual role in modulating the tumor immune microenvironment: while promoting immunogenic cell death (ICD), RT concurrently upregulates PD-L1 to suppress antitumor immunity. To address this limitation, we developed PEP-PLG-IMDQ, a polymer-peptide-immune agonist nanomedicine that synergizes RT with immunotherapy. This nanoplatform employs a poly (-glutamic acid) carrier conjugated with a PD-L1-targeting peptide and the TLR7/8 agonist imidazoquinoline (IMDQ), enabling three-pronged action: (1) PD-L1-mediated tumor targeting, (2) TLR7/8-driven dendritic cell activation, and (3) reinforcement of the anti-tumor immune cycle. In CT26 tumor-bearing mice, RT combined with PEP-PLG-IMDQ achieved 98.1 % tumor suppression, with 83 % long-term survival and complete resistance to tumor rechallenge. Mechanistically, the combination therapy enhanced CD8 T cell infiltration (5.3-fold vs. RT alone) and established durable immune memory. Our work provides a translatable strategy to overcome radioresistance through spatiotemporal immune modulation.

摘要

放射疗法(RT)是癌症治疗的基石,但受到其在调节肿瘤免疫微环境中的双重作用的限制:在促进免疫原性细胞死亡(ICD)的同时,RT会同时上调PD-L1以抑制抗肿瘤免疫。为了解决这一限制,我们开发了PEP-PLG-IMDQ,一种聚合物-肽-免疫激动剂纳米药物,可使RT与免疫疗法协同作用。这种纳米平台采用与靶向PD-L1的肽和TLR7/8激动剂咪唑喹啉(IMDQ)偶联的聚(谷氨酸)载体,实现三管齐下的作用:(1)PD-L1介导的肿瘤靶向,(2)TLR7/8驱动的树突状细胞激活,以及(3)强化抗肿瘤免疫循环。在携带CT26肿瘤的小鼠中,RT与PEP-PLG-IMDQ联合使用实现了98.1%的肿瘤抑制率,83%的长期生存率以及对肿瘤再挑战的完全抗性。从机制上讲,联合疗法增强了CD8 T细胞浸润(比单独使用RT高5.3倍)并建立了持久的免疫记忆。我们的工作提供了一种通过时空免疫调节克服放射抗性的可转化策略。

https://cdn.ncbi.nlm.nih.gov/pmc/blobs/a0a9/12148823/b5ae848bd5a5/ga1.jpg

文献AI研究员

20分钟写一篇综述,助力文献阅读效率提升50倍。

立即体验

用中文搜PubMed

大模型驱动的PubMed中文搜索引擎

马上搜索

文档翻译

学术文献翻译模型,支持多种主流文档格式。

立即体验