Suppr超能文献

热休克蛋白110调节SWI/SNF复合物的组装。

HSP110 Regulates the Assembly of the SWI/SNF Complex.

作者信息

Pointeau Océane, Paccagnini Manon, Borges-Bonan Natalia, Biziorek Léo, Causse Sébastien, Garrido Carmen, Dubrez Laurence

机构信息

Institut National de la Santé et de la Recherche Médicale (Inserm), Inserm CTM UMR1231, Université Bourgogne-Europe, 21000 Dijon, France.

Anticancer Center Georges François Leclerc-Unicancer, 21079 Dijon, France.

出版信息

Cells. 2025 Jun 5;14(11):849. doi: 10.3390/cells14110849.

Abstract

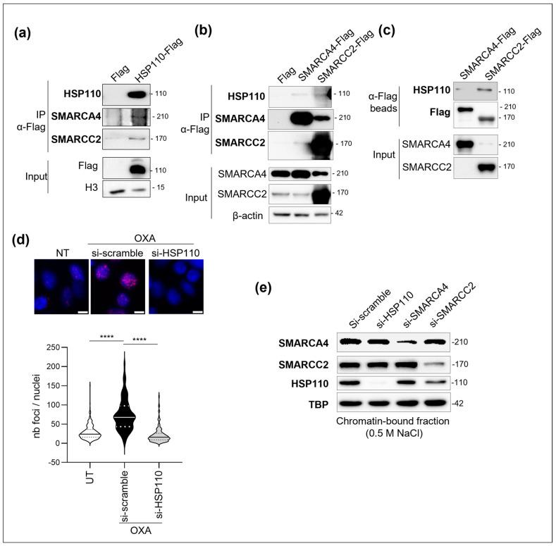
HSP110 is a ubiquitous chaperone contributing to proteostasis. It has a disaggregation activity and can refold denatured proteins. It can regulate fundamental signaling pathways involved in oncogenesis, such as Wnt/β-catenin, NF-κB and STAT3 signaling pathways. In gastric and colorectal cancer, HSP110 has been detected in the nucleus, and nuclear expression has been associated with the resistance of cells to 5-FU chemotherapy. Nuclear translocation of HSP110 is promoted by the exposure of cells to DNA-damaging agents. In a previous work, we demonstrated that nuclear HSP110 participates in the NHEJ DNA repair pathway by facilitating the recruitment of DNA-PKcs to Ku70/80 heterodimers at the site of DNA double-strand breaks. In the present work, analysis of HSP110s' nuclear interactome revealed an enrichment of components from SWI/SNF chromatin remodeling complexes. We demonstrate that HSP110 is strongly associated with chromatin in temozolomide- and oxaliplatin-treated cells and directly interacts with the core subunit SMARCC2, thereby facilitating the assembly of SWI/SNF complexes. This work expands upon the role of HSP110, which regulates not only proteostasis but also the assembly of critical nuclear macromolecular complexes involved in the adaptive stress response.

摘要

热休克蛋白110(HSP110)是一种有助于蛋白质稳态的普遍存在的伴侣蛋白。它具有解聚活性,能够使变性蛋白质重新折叠。它可以调节参与肿瘤发生的基本信号通路,如Wnt/β-连环蛋白、核因子κB(NF-κB)和信号转导子与转录激活子3(STAT3)信号通路。在胃癌和结直肠癌中,已在细胞核中检测到HSP110,并且细胞核表达与细胞对5-氟尿嘧啶(5-FU)化疗的耐药性有关。细胞暴露于DNA损伤剂会促进HSP110的核转位。在先前的一项研究中,我们证明细胞核HSP110通过促进DNA依赖蛋白激酶催化亚基(DNA-PKcs)在DNA双链断裂位点募集到Ku70/80异二聚体而参与非同源末端连接(NHEJ)DNA修复途径。在本研究中,对HSP110核相互作用组的分析揭示了来自SWI/SNF染色质重塑复合体的成分富集。我们证明HSP110在替莫唑胺和奥沙利铂处理的细胞中与染色质强烈相关,并直接与核心亚基SMARCC2相互作用,从而促进SWI/SNF复合体的组装。这项工作扩展了HSP110的作用,它不仅调节蛋白质稳态,还调节参与适应性应激反应的关键核大分子复合体的组装。

https://cdn.ncbi.nlm.nih.gov/pmc/blobs/c514/12155415/b15f379f3e32/cells-14-00849-g001.jpg

文献AI研究员

20分钟写一篇综述,助力文献阅读效率提升50倍。

立即体验

用中文搜PubMed

大模型驱动的PubMed中文搜索引擎

马上搜索

文档翻译

学术文献翻译模型,支持多种主流文档格式。

立即体验