Suppr超能文献

尿毒症毒素受体NR1H3促成高脂血症和慢性肾脏病加速的血管炎症,而新型YBX2抗活性氧途径可部分抑制这种炎症。

Uremic toxin receptor NR1H3 contributes to hyperlipidemia- and chronic kidney disease-accelerated vascular inflammation, which is partially suppressed by novel YBX2 anti-ROS pathway.

作者信息

Lu Yifan, Sun Yu, Saaoud Fatma, Xu Keman, Shao Ying, Han Baosheng, Jiang Xiaohua, Martinez Laisel, Vazquez-Padron Roberto I, Mohsin Sadia, Zhao Huaqing, Wang Hong, Yang Xiaofeng

机构信息

Lemole Center for Integrated Lymphatics and Vascular Research, Department of Cardiovascular Sciences, Lewis Katz School of Medicine at Temple University, Philadelphia, PA, 19140, USA.

Lemole Center for Integrated Lymphatics and Vascular Research, Department of Cardiovascular Sciences, Lewis Katz School of Medicine at Temple University, Philadelphia, PA, 19140, USA; Department of Molecular Biology, Princeton University, Princeton, NJ, 08540, USA.

出版信息

Redox Biol. 2025 Jun 9;85:103724. doi: 10.1016/j.redox.2025.103724.

Abstract

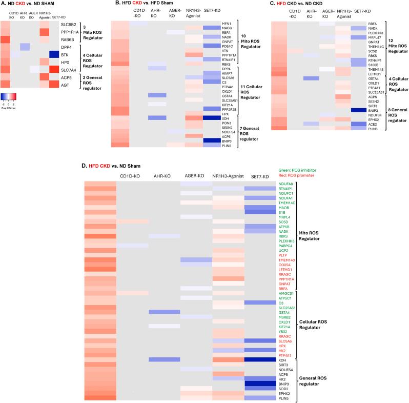
Hyperlipidemia and chronic kidney disease (CKD) are well-established risk factors for cardiovascular disease and act synergistically to promote vascular inflammation and disease progression. However, the mechanisms underlying this synergetic effect remain largely unknown. Using a mouse model combining hyperlipidemia (via high-fat diet feeding, HFD) with 5/6 nephrectomy-induced CKD, we made the following significant findings: 1) HFD + CKD upregulated 1179 genes in mouse aortas and induced prominent reactive oxygen species (ROS), far more than either HFD or CKD alone. 2) HFD + CKD upregulated 86 CRISPRi-identified mitochondrial ROS regulators, 36 CRISPRi-identified cellular ROS regulators, and 19 GSEA-collected ROS regulators. These changes were associated with the upregulations of 48 cytokines, 7 highest toxicity uremic toxin receptors-including CD1D, FCGRT, AHR, IL6RA AGER, NR1H3 and NPY5R-in aortas. 3) These uremic toxin receptors emerged as novel promoters of inflammation and trained immunity. Deficiencies in CD1D, AHR, AGER, and the trained immunity promoter SET7 each downregulated up to 5.5 % of the genes upregulated by HFD + CKD. Conversely, activation of NR1H3 using an agonist upregulated up to 12.2 % of these genes. 4) The expression of 46 cytokine genes was strongly associated with NR1H3 upregulation. 5) The NR1H3 agonist also induced the expression of 28 ROS regulators, including YBX2, a novel anti-ROS transcription factor and RNA-binding protein, suggesting a potential negative feedback mechanism. YBX2 deficiency increased the cellular ROS level, while YBX2 overexpression suppressed 27 proinflammatory genes induced by HFD + CKD. Our findings provide novel insights into the role of the NR1H3-YBX2 axis in regulating inflammation accelerated by hyperlipidemia and CKD.

摘要

高脂血症和慢性肾脏病(CKD)是公认的心血管疾病危险因素,二者协同作用可促进血管炎症和疾病进展。然而,这种协同效应背后的机制在很大程度上仍不清楚。我们通过将高脂血症(通过高脂饮食喂养,HFD)与5/6肾切除诱导的CKD相结合的小鼠模型,得出了以下重要发现:1)HFD + CKD使小鼠主动脉中的1179个基因上调,并诱导产生大量活性氧(ROS),远远超过单独的HFD或CKD。2)HFD + CKD上调了86个经CRISPRi鉴定的线粒体ROS调节因子、36个经CRISPRi鉴定的细胞ROS调节因子以及19个经基因集富集分析(GSEA)收集的ROS调节因子。这些变化与主动脉中48种细胞因子、7种毒性最强的尿毒症毒素受体(包括CD1D、FCGRT、AHR、IL6RA、AGER、NR1H3和NPY5R)的上调有关。3)这些尿毒症毒素受体成为炎症和训练免疫的新型促进因子。CD1D、AHR、AGER以及训练免疫促进因子SET7的缺陷各自下调了高达5.5%的由HFD + CKD上调的基因。相反,使用激动剂激活NR1H3可上调高达12.2%的这些基因。4)46种细胞因子基因的表达与NR1H3上调密切相关。5)NR1H3激动剂还诱导了28种ROS调节因子的表达,包括新型抗ROS转录因子和RNA结合蛋白YBX2,提示存在潜在的负反馈机制。YBX2缺陷会增加细胞内ROS水平,而YBX2过表达则抑制了HFD + CKD诱导的27种促炎基因。我们的研究结果为NR1H3 - YBX2轴在调节高脂血症和CKD加速的炎症中的作用提供了新的见解。

https://cdn.ncbi.nlm.nih.gov/pmc/blobs/f3e9/12182350/a0be57ad2ecf/gr1.jpg

文献AI研究员

20分钟写一篇综述,助力文献阅读效率提升50倍。

立即体验

用中文搜PubMed

大模型驱动的PubMed中文搜索引擎

马上搜索

文档翻译

学术文献翻译模型,支持多种主流文档格式。

立即体验