Suppr超能文献

血小板甲基转移酶样蛋白4介导的线粒体DNA代谢紊乱加剧缺氧状态下的口腔黏膜免疫病理学变化。

Platelet methyltransferase-like protein 4-mediated mitochondrial DNA metabolic disorder exacerbates oral mucosal immunopathology in hypoxia.

作者信息

Zhu Yina, Wan Meichen, Fu Yutong, Gu Junting, Ren Zhaoyang, Wang Yun, Xu Kehui, Li Jing, Xie Manjiang, Jiao Kai, Tay Franklin, Niu Lina

机构信息

State Key Laboratory of Oral and Maxillofacial Reconstruction and Regeneration, National Clinical Research Center for Oral Diseases, Shaanxi Key Laboratory of Stomatology, Department of Prosthodontics, School of Stomatology, The Fourth Military Medical University, Xi'an, Shaanxi, China.

Department of Aerospace Physiology, The Fourth Military Medical University, Xi'an, Shaanxi, China.

出版信息

Int J Oral Sci. 2025 Jun 12;17(1):49. doi: 10.1038/s41368-025-00373-9.

Abstract

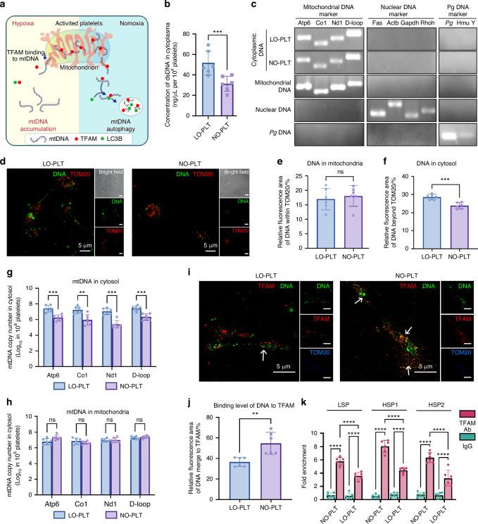
Hypoxemia is a common pathological state characterized by low oxygen saturation in the blood. This condition compromises mucosal barrier integrity particularly in the gut and oral cavity. However, the mechanisms underlying this association remain unclear. This study used periodontitis as a model to investigate the role of platelet activation in oral mucosal immunopathology under hypoxic conditions. Hypoxia upregulated methyltransferase-like protein 4 (METTL4) expression in platelets, resulting in N-methyladenine modification of mitochondrial DNA (mtDNA). This modification impaired mitochondrial transcriptional factor A-dependent cytosolic mtDNA degradation, leading to cytosolic mtDNA accumulation. Excess cytosolic mt-DNA aberrantly activated the cGAS-STING pathway in platelets. This resulted in excessive platelet activation and neutrophil extracellular trap formation that ultimately exacerbated periodontitis. Targeting platelet METTL4 and its downstream pathways offers a potential strategy for managing oral mucosa immunopathology. Further research is needed to examine its broader implications for mucosal inflammation under hypoxic conditions.

摘要

低氧血症是一种常见的病理状态,其特征是血液中氧饱和度低。这种情况会损害黏膜屏障的完整性,尤其是在肠道和口腔。然而,这种关联背后的机制仍不清楚。本研究以牙周炎为模型,探讨血小板活化在缺氧条件下口腔黏膜免疫病理学中的作用。缺氧上调了血小板中甲基转移酶样蛋白4(METTL4)的表达,导致线粒体DNA(mtDNA)的N-甲基腺嘌呤修饰。这种修饰损害了线粒体转录因子A依赖的细胞质mtDNA降解,导致细胞质mtDNA积累。过量的细胞质mt-DNA异常激活了血小板中的cGAS-STING通路。这导致血小板过度活化和中性粒细胞胞外陷阱形成,最终加剧了牙周炎。靶向血小板METTL4及其下游通路为管理口腔黏膜免疫病理学提供了一种潜在策略。需要进一步研究以检验其对缺氧条件下黏膜炎症的更广泛影响。

https://cdn.ncbi.nlm.nih.gov/pmc/blobs/9606/12163075/1745470706a8/41368_2025_373_Fig1_HTML.jpg

文献AI研究员

20分钟写一篇综述,助力文献阅读效率提升50倍。

立即体验

用中文搜PubMed

大模型驱动的PubMed中文搜索引擎

马上搜索

文档翻译

学术文献翻译模型,支持多种主流文档格式。

立即体验