Suppr超能文献

成纤维细胞生长因子受体改变与小儿实体瘤治疗中的耐药机制

Fibroblast growth factor receptor alterations and resistance mechanisms in the treatment of pediatric solid tumors.

作者信息

Li Ivan, Huo Yuchen, Yang Ting, Gunawan Howard, Alexandrov Ludmil B, Zage Peter E

机构信息

Tufts University, Medford, MA 02155, USA.

They contributed equally.

出版信息

Cancer Drug Resist. 2025 Jun 6;8:28. doi: 10.20517/cdr.2024.208. eCollection 2025.

Abstract

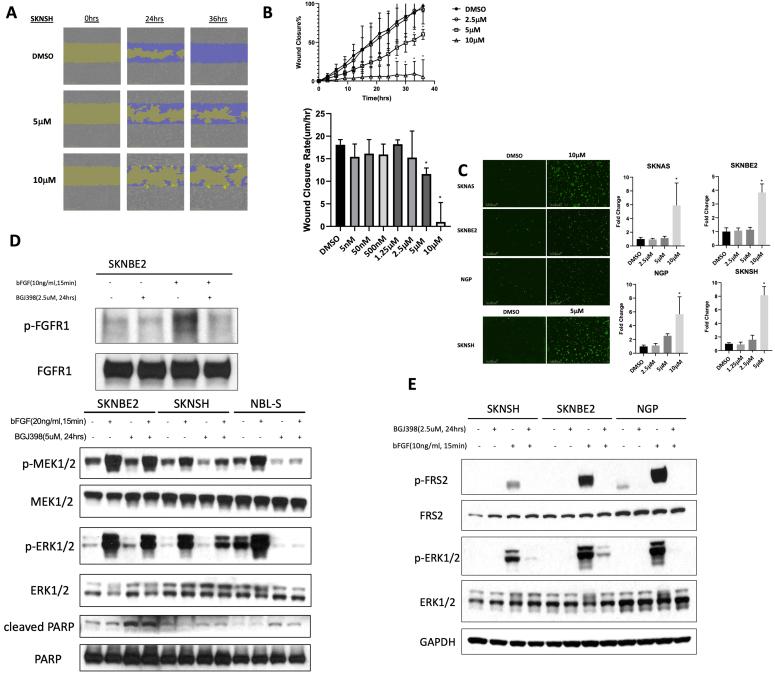
The fibroblast growth factor receptor (FGFR) family receptors regulate cell proliferation, survival, and migration and are linked to cancer drug resistance. FGFR gene family alterations have been found in multiple adult cancers, for which FGFR inhibitors are in various stages of clinical development. This study aimed to delineate the FGFR alterations in pediatric tumors and provide a preclinical rationale for developing FGFR inhibitors for select pediatric patients. The prevalence of FGFR alterations in pediatric cancers was calculated from databases with available pediatric tumor data. Effects of the pan-FGFR inhibitor infigratinib (BGJ398) on pediatric cancer cell line viability and migration were evaluated by continuous live cell imaging and compared to FGFR gene expression. Effects on cell death and signaling pathway activity were evaluated by live cell imaging and Western blots. Overall rates of FGFR1-4 gene alterations in pediatric cancers were rare, and the mutation profile substantially differs from that of adult tumors. Although FGFR genomic alterations are rare in pediatric neuroblastoma tumors, overexpression of FGFR1-4 is observed in tumor subsets and is associated with outcomes. Dose-dependent inhibition of cell proliferation and migration and promotion of cell death were achieved with BGJ398 treatment in neuroblastoma cell lines, accompanied by inhibition of RAS-MAPK pathway activity and induction of apoptosis. Adult and pediatric cancers share common mechanisms of FGFR activation but differ in overall alteration rates and relative abundance of specific aberrations. Preliminary experimental data indicate the therapeutic potential of FGFR inhibitors and suggest mechanisms of resistance in the treatment of pediatric cancers.

摘要

成纤维细胞生长因子受体(FGFR)家族受体调节细胞增殖、存活和迁移,并与癌症耐药性相关。FGFR基因家族改变已在多种成人癌症中被发现,针对这些改变,FGFR抑制剂正处于临床开发的不同阶段。本研究旨在明确儿科肿瘤中的FGFR改变,并为开发针对特定儿科患者的FGFR抑制剂提供临床前理论依据。通过具有可用儿科肿瘤数据的数据库计算儿科癌症中FGFR改变的发生率。通过连续活细胞成像评估泛FGFR抑制剂英菲格拉替尼(BGJ398)对儿科癌细胞系活力和迁移的影响,并与FGFR基因表达进行比较。通过活细胞成像和蛋白质免疫印迹评估对细胞死亡和信号通路活性的影响。儿科癌症中FGFR1-4基因改变的总体发生率较低,且突变谱与成人肿瘤有很大差异。虽然FGFR基因组改变在儿科神经母细胞瘤肿瘤中很少见,但在肿瘤亚群中观察到FGFR1-4的过表达,且与预后相关。BGJ398处理在神经母细胞瘤细胞系中实现了对细胞增殖和迁移的剂量依赖性抑制以及细胞死亡的促进,同时伴有RAS-MAPK通路活性的抑制和凋亡的诱导。成人和儿科癌症具有FGFR激活的共同机制,但在总体改变率和特定畸变的相对丰度方面存在差异。初步实验数据表明FGFR抑制剂具有治疗潜力,并提示了儿科癌症治疗中的耐药机制。

https://cdn.ncbi.nlm.nih.gov/pmc/blobs/508c/12159601/0128683326e0/cdr-8-28.fig.1.jpg

文献AI研究员

20分钟写一篇综述,助力文献阅读效率提升50倍。

立即体验

用中文搜PubMed

大模型驱动的PubMed中文搜索引擎

马上搜索

文档翻译

学术文献翻译模型,支持多种主流文档格式。

立即体验