Suppr超能文献

综合生物信息学分析和实验验证确定线粒体基因Dgat2是心肌缺血再灌注的一种新型治疗生物标志物。

Comprehensive bioinformatics analysis and experimental verification identify mitochondrial gene Dgat2 as a novel therapeutic biomarker for myocardial ischemia-reperfusion.

作者信息

Li Hong, Zhou Yixin, Xue Wenya, Yin Pan, Liu Luyu, Wu Shaobo, Zhao Yahao, An Qi, Sun Yang

机构信息

Department of General Medicine, Xijing Hospital, The Fourth Military Medical University, Xi'an, China.

Department of Geriatrics, Xijing Hospital, The Fourth Military Medical University, Xi'an, China.

出版信息

Front Endocrinol (Lausanne). 2025 May 29;16:1539646. doi: 10.3389/fendo.2025.1539646. eCollection 2025.

Abstract

BACKGROUND

Ischemic cardiomyopathy is a severe disease marked by high morbidity and mortality, often exacerbated by myocardial ischemia/reperfusion injury (MI/RI). Mitochondrial metabolism plays a critical role in MI/RI progression. This study aimed to identify potential new targets and biomarkers for mitochondria-related genes in MI/RI.

METHODS

MI/R microarray data (GSE160516) from the GEO database and a mitochondrial geneset were analyzed. Limma identified differentially expressed genes (DEGs), followed by GSEA, GO, and KEGG pathway enrichment. Mitochondria-related DEGs (MitoDEGs) were pinpointed. Protein-Protein Interaction (PPI) networks and machine learning identified key MitoDEGs. Regulatory networks were constructed using transcription factor (TF) predictions. Immune cell infiltration was assessed with ImmuCelAl, and correlations between MitoDEGs and immune cell levels were examined. Mouse myocardial ischemia-reperfusion models were established to validate pivotal MitoDEGs.

RESULTS

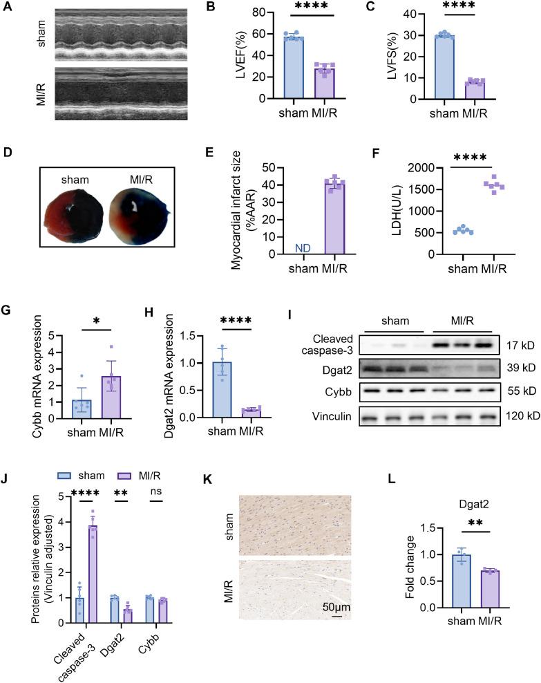
MitoDEGs were enriched in bio-oxidation, immune-inflammation, and oxidative stress pathways. Machine learning identified two hub genes: Dgat2 and Cybb. Dgat2 was significantly elevated in ischemia-reperfusion mouse models, confirmed by RT-PCR and Western blot. Functional enrichment indicated that Dgat2 may be involved in biological oxidation and lipid metabolism. TF prediction suggested PPARG as a regulator of Dgat2 expression. Immune infiltration analysis revealed significant correlations between Dgat2 and immune cells, including CD4_T_cells and NK cells, suggesting a role for immunity in MI/RI.

CONCLUSIONS

We found that Dgat2 could be exploited as a novel mitochondria-related gene target and biomarker in myocardial ischemia-reperfusion injury, which is of great clinical significance.

摘要

背景

缺血性心肌病是一种发病率和死亡率都很高的严重疾病,常因心肌缺血/再灌注损伤(MI/RI)而加重。线粒体代谢在MI/RI进展中起关键作用。本研究旨在确定MI/RI中线粒体相关基因的潜在新靶点和生物标志物。

方法

分析:分析了来自基因表达综合数据库(GEO)的MI/R微阵列数据(GSE160516)和一个线粒体基因集。Limma软件识别差异表达基因(DEGs),随后进行基因集富集分析(GSEA)、基因本体(GO)和京都基因与基因组百科全书(KEGG)通路富集分析。确定了线粒体相关差异表达基因(MitoDEGs)。通过蛋白质-蛋白质相互作用(PPI)网络和机器学习确定关键的MitoDEGs。利用转录因子(TF)预测构建调控网络。用ImmuCelAl评估免疫细胞浸润情况,并检测MitoDEGs与免疫细胞水平之间的相关性。建立小鼠心肌缺血-再灌注模型以验证关键的MitoDEGs。

结果

MitoDEGs在生物氧化、免疫炎症和氧化应激途径中富集。机器学习确定了两个核心基因:二酰甘油酰基转移酶2(Dgat2)和细胞色素b-245β链(Cybb)。Dgat2在缺血-再灌注小鼠模型中显著升高,逆转录-聚合酶链反应(RT-PCR)和蛋白质免疫印迹法(Western blot)证实了这一点。功能富集表明Dgat2可能参与生物氧化和脂质代谢。TF预测表明过氧化物酶体增殖物激活受体γ(PPARG)是Dgat2表达的调节因子。免疫浸润分析显示Dgat2与免疫细胞(包括CD4+T细胞和自然杀伤细胞)之间存在显著相关性,表明免疫在MI/RI中起作用。

结论

我们发现Dgat2可作为心肌缺血-再灌注损伤中一个新的线粒体相关基因靶点和生物标志物,具有重要的临床意义。

https://cdn.ncbi.nlm.nih.gov/pmc/blobs/67ec/12159077/7d5552d0c124/fendo-16-1539646-g001.jpg

文献AI研究员

20分钟写一篇综述,助力文献阅读效率提升50倍。

立即体验

用中文搜PubMed

大模型驱动的PubMed中文搜索引擎

马上搜索

文档翻译

学术文献翻译模型,支持多种主流文档格式。

立即体验