Suppr超能文献

CAR-T细胞疗法临床试验临床前模型的预测价值:一项系统评价与荟萃分析

Predictive value of preclinical models for CAR-T cell therapy clinical trials: a systematic review and meta-analysis.

作者信息

Andreu-Sanz David, Gregor Lisa, Carlini Emanuele, Scarcella Daniele, Marr Carsten, Kobold Sebastian

机构信息

Division of Clinical Pharmacology, LMU Klinikum, Member of the German Center for Lung Research (DZL), Munich, Germany.

Institute of AI for Health, Helmholtz Zentrum München - German Research Center for Environmental Health, Neuherberg, Germany.

出版信息

J Immunother Cancer. 2025 Jun 12;13(6):e011698. doi: 10.1136/jitc-2025-011698.

Abstract

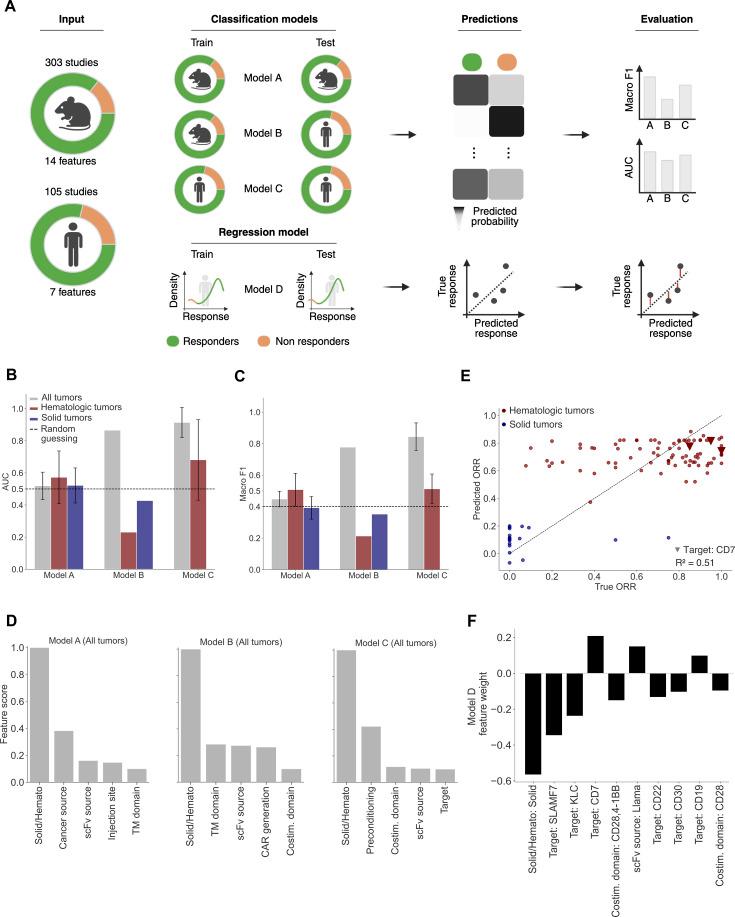
Experimental mouse models are indispensable for the preclinical development of cancer immunotherapies, whereby complex interactions in the tumor microenvironment can be somewhat replicated. Despite the availability of diverse models, their predictive capacity for clinical outcomes remains largely unknown, posing a hurdle in the translation from preclinical to clinical success. This study systematically reviews and meta-analyzes clinical trials of chimeric antigen receptor (CAR)-T cell monotherapies with their corresponding preclinical studies. Adhering to Preferred Reporting Items for Systematic Reviews and Meta-Analyses guidelines, a comprehensive search of PubMed and ClinicalTrials.gov was conducted, identifying 422 clinical trials and 3,157 preclinical studies. From these, 105 clinical trials and 180 preclinical studies, accounting for 44 and 131 distinct CAR constructs, respectively, were included. Patients' responses varied based on the target antigen, expectedly with higher efficacy and toxicity rates in hematological cancers. Preclinical data analysis revealed homogeneous and antigen-independent efficacy rates. Our analysis revealed that only 4% (n=12) of mouse studies used syngeneic models, highlighting their scarcity in research. Three logistic regression models were trained on CAR structures, tumor entities, and experimental settings to predict treatment outcomes. While the logistic regression model accurately predicted clinical outcomes based on clinical or preclinical features (Macro F1 and area under the curve (AUC)>0.8), it failed in predicting preclinical outcomes from preclinical features (Macro F1<0.5, AUC<0.6), indicating that preclinical studies may be influenced by experimental factors not accounted for in the model. These findings underscore the need to better understand the experimental factors enhancing the predictive accuracy of mouse models in preclinical settings.

摘要

实验小鼠模型对于癌症免疫疗法的临床前开发不可或缺,借此可在一定程度上重现肿瘤微环境中的复杂相互作用。尽管有多种模型可供使用,但其对临床结果的预测能力在很大程度上仍不明确,这在从临床前成功转化为临床应用方面构成了障碍。本研究系统回顾并荟萃分析了嵌合抗原受体(CAR)-T细胞单疗法的临床试验及其相应的临床前研究。遵循系统评价和荟萃分析的首选报告项目指南,对PubMed和ClinicalTrials.gov进行了全面检索,共识别出422项临床试验和3157项临床前研究。从中纳入了105项临床试验和180项临床前研究,分别涉及44种和131种不同的CAR构建体。患者的反应因靶抗原而异,血液系统癌症的疗效和毒性率预计更高。临床前数据分析显示疗效率具有同质性且与抗原无关。我们的分析表明,只有4%(n = 12)的小鼠研究使用了同基因模型,凸显了它们在研究中的稀缺性。基于CAR结构、肿瘤实体和实验设置训练了三个逻辑回归模型来预测治疗结果。虽然逻辑回归模型基于临床或临床前特征准确预测了临床结果(宏观F1和曲线下面积(AUC)>0.8),但在根据临床前特征预测临床前结果时失败了(宏观F1<0.5,AUC<0.6),这表明临床前研究可能受到模型未考虑的实验因素的影响。这些发现强调了需要更好地理解提高小鼠模型在临床前环境中预测准确性的实验因素。

https://cdn.ncbi.nlm.nih.gov/pmc/blobs/b1e6/12164627/b5d97c85c334/jitc-13-6-g001.jpg

文献AI研究员

20分钟写一篇综述,助力文献阅读效率提升50倍。

立即体验

用中文搜PubMed

大模型驱动的PubMed中文搜索引擎

马上搜索

文档翻译

学术文献翻译模型,支持多种主流文档格式。

立即体验