Suppr超能文献

口腔鳞状细胞癌漱口液来源的循环肿瘤DNA与血浆循环肿瘤DNA用于突变谱分析和预后预测的综合分析

Integrated analysis of oral rinse-derived and plasma circulating tumour DNA for mutation profiling and outcome prediction with oral squamous cell carcinoma.

作者信息

Chen Zhuo, Chen Lihuang, Li Shuaize, Xia Peng, Lam Alfred King-Yin, Qiao Jie, Liu Yi, Qiao Bin

机构信息

Department of Oral and Maxillofacial Surgery, The First Affiliated Hospital of Zhengzhou University, Zhengzhou, Henan, China.

School of Medicine & Dentistry, Griffith University, Southport, Australia.

出版信息

NPJ Precis Oncol. 2025 Jun 13;9(1):183. doi: 10.1038/s41698-025-00976-9.

Abstract

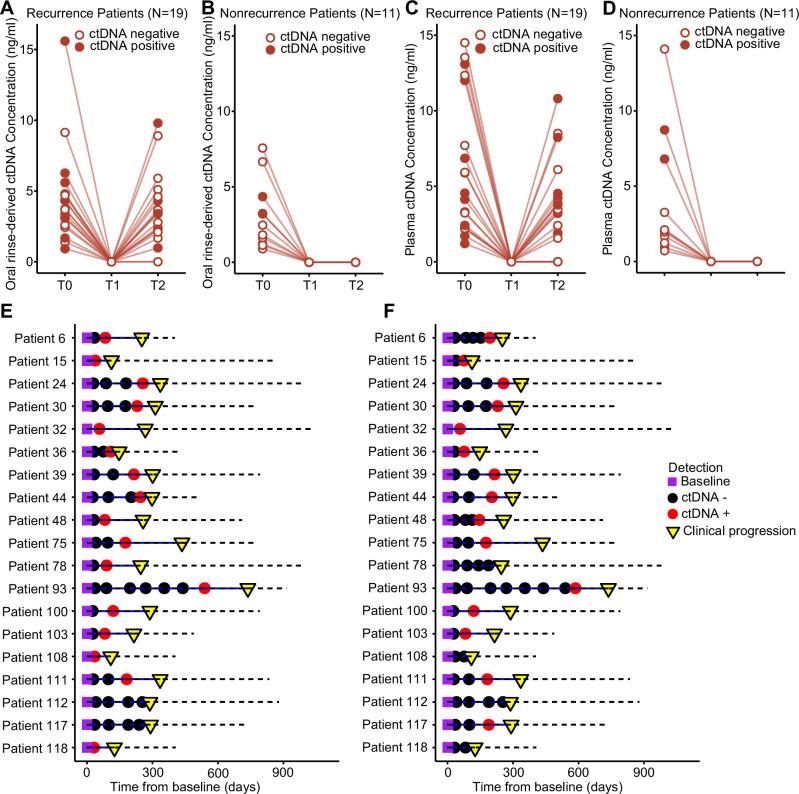
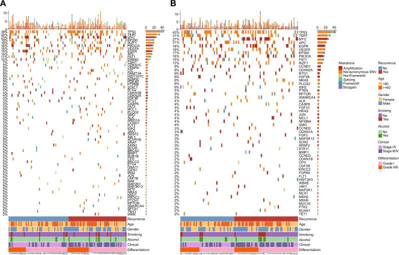
This study evaluates the potential of oral rinse-derived and plasma circulating tumour DNA (ctDNA) in HPV-negative oral squamous cell carcinoma (OSCC), where early recurrence occurs in a significant proportion of patients, contributing to poor prognosis. Analysis of paired tissue, oral rinse, and plasma samples from 123 patients revealed ctDNA detection rates of 94.3% in oral rinse and 80.5% in plasma samples. Combined testing improved mutation detection sensitivity to 48.6%. A machine learning model integrating seven mutated genes (TP53, TERT, IKZF1, EP300, MYC, EGFR, PIK3CA) and clinical factors demonstrated robust prediction of recurrence (validation AUC: 0.854) and survival outcomes. Integration of pretreatment plasma ctDNA status further enhanced predictive performance. In longitudinal analysis, ctDNA detected recurrence approximately four months before clinical manifestation. These findings suggest that integrated ctDNA analysis offers improved mutation profiling and outcome prediction, potentially enabling earlier interventions in OSCC.

摘要

本研究评估了口腔冲洗液来源的循环肿瘤DNA(ctDNA)和血浆循环肿瘤DNA在人乳头瘤病毒(HPV)阴性口腔鳞状细胞癌(OSCC)中的应用潜力,在该癌症中,相当比例的患者会出现早期复发,导致预后不良。对123例患者的配对组织、口腔冲洗液和血浆样本进行分析后发现,口腔冲洗液中ctDNA的检测率为94.3%,血浆样本中为80.5%。联合检测将突变检测灵敏度提高到了48.6%。一个整合了7个突变基因(TP53、TERT、IKZF1、EP300、MYC、EGFR、PIK3CA)和临床因素的机器学习模型对复发(验证AUC:0.854)和生存结果表现出强大的预测能力。预处理血浆ctDNA状态的整合进一步提高了预测性能。在纵向分析中,ctDNA检测到复发的时间比临床表现早约四个月。这些发现表明,整合的ctDNA分析可改善突变谱分析和结果预测,有可能在OSCC中实现更早的干预。

https://cdn.ncbi.nlm.nih.gov/pmc/blobs/aa59/12166076/198a382c8b28/41698_2025_976_Fig1_HTML.jpg

文献AI研究员

20分钟写一篇综述,助力文献阅读效率提升50倍。

立即体验

用中文搜PubMed

大模型驱动的PubMed中文搜索引擎

马上搜索

文档翻译

学术文献翻译模型,支持多种主流文档格式。

立即体验