Suppr超能文献

聚(ADP-核糖)聚合酶-1作为内分泌抵抗性乳腺癌的新靶点。

PARP-1 as a novel target in endocrine-resistant breast cancer.

作者信息

Zicarelli Azzurra, Talia Marianna, Lainé Muriel, Lappano Rosamaria, Maggiolini Marcello, Greene Geoffrey L

机构信息

Ben May Department for Cancer Research, University of Chicago, Chicago, IL, USA.

Department of Medicine and Surgery, University of Enna "Kore", Enna, 94100, Italy.

出版信息

J Exp Clin Cancer Res. 2025 Jun 16;44(1):175. doi: 10.1186/s13046-025-03441-4.

Abstract

BACKGROUND

Several mechanisms are involved in the resistance to endocrine therapy (ET) in estrogen receptor (ERα)-positive breast cancer (BC), including acquired mutations of ERα gene (ESR1). For example, the frequent mutation, Y537S, was shown to trigger a constitutively active receptor leading to reduced affinity for both agonist and antagonist ligands. The development of more comprehensive therapies remains a challenge in BC patients exhibiting activating mutations in ERα. Here, we show that Poly (ADP-ribose) polymerase-1 (PARP-1) may be considered as a novel therapeutic target in ERα-positive BC.

METHODS

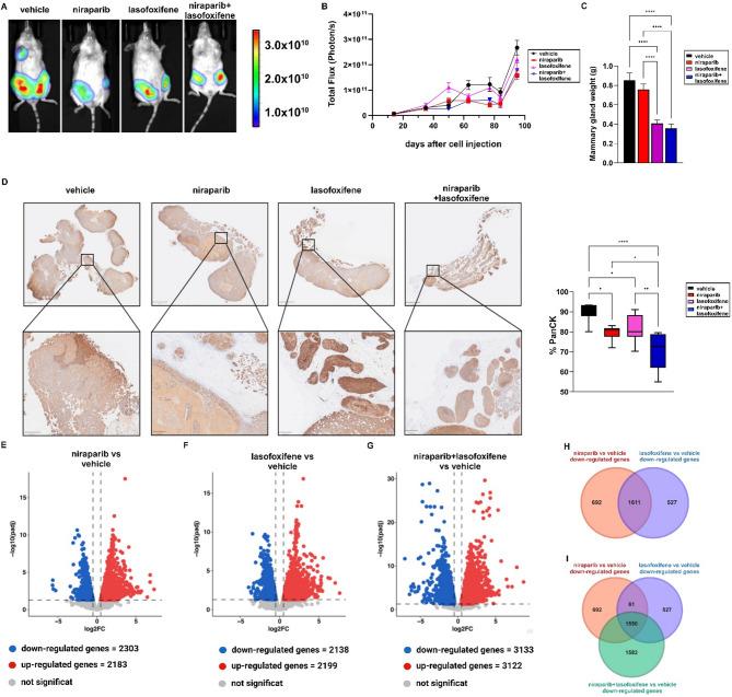
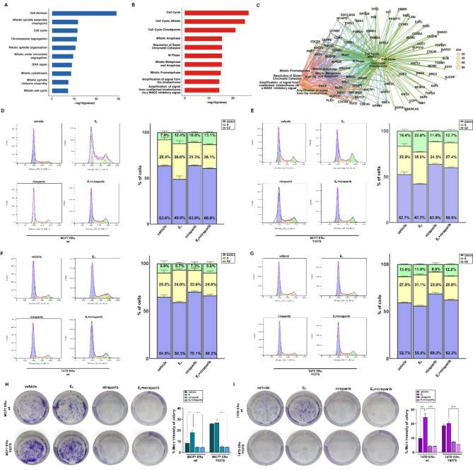
ERα wild type or Y537S mutated MCF7 and T47D BC cell lines were used as model systems. Immunoblotting, immunofluorescence, gene silencing, real-time PCR, promoter assays, chromatin immunoprecipitation sequencing (ChIP-seq) as well as cell viability, colony and cell cycle assays served to investigate the involvement of PARP-1 in BC progression. The growth of MCF7 ERα Y537S cells injected into the mammary ducts of NSG mice and treated with the ERα antagonist lasofoxifene or the PARP-1 inhibitor niraparib was monitored by luminescence imaging, weight measurement, and histological analysis. RNA sequencing studies were performed on the above-described xenograft tumors. METABRIC dataset was used to evaluate the clinical significance of PARP-1 and the biological role of the PARP-1-associated genes in ERα-positive BC patients.

RESULTS

We first demonstrated that the up-regulation of PARP-1 expression induced by estrogens is abrogated either by inhibiting or silencing ERα in MCF7 and T47D BC cells expressing ERα wild type or Y537S mutation. We then showed that PARP-1 is involved in the binding of ERα and its co-activator FoxA1 to the promoters of several target genes, as determined by ChIP-sequencing studies. Of note, the inhibition of PARP-1 prevented the proliferative effects mediated by ERα in BC cells expressing either wild type or Y537S ERα. In accordance with these findings, the growth of xenograft tumors derived from MCF7 ERα Y537S BC cells was significantly reduced using niraparib and lasofoxifene. Finally, RNA-sequencing analyses showed that ERα signaling is downregulated by niraparib compared to vehicle-treated tumors.

CONCLUSIONS

Overall, our results suggest that PARP-1 should be explored as a potential target in comprehensive therapeutic approaches in ET-resistant BC.

摘要

背景

雌激素受体(ERα)阳性乳腺癌(BC)对内分泌治疗(ET)产生耐药的机制有多种,包括ERα基因(ESR1)的获得性突变。例如,常见的Y537S突变可导致受体持续激活,从而降低对激动剂和拮抗剂配体的亲和力。对于ERα存在激活突变的BC患者,开发更全面的治疗方法仍然是一项挑战。在此,我们表明聚(ADP - 核糖)聚合酶 - 1(PARP - 1)可能被视为ERα阳性BC的一个新的治疗靶点。

方法

使用ERα野生型或Y537S突变的MCF7和T47D BC细胞系作为模型系统。通过免疫印迹、免疫荧光、基因沉默、实时PCR、启动子分析、染色质免疫沉淀测序(ChIP - seq)以及细胞活力、集落和细胞周期分析来研究PARP - 1在BC进展中的作用。通过发光成像、体重测量和组织学分析监测注射到NSG小鼠乳腺导管中的MCF7 ERα Y537S细胞在接受ERα拮抗剂拉索昔芬或PARP - 1抑制剂尼拉帕利治疗后的生长情况。对上述异种移植肿瘤进行RNA测序研究。使用METABRIC数据集评估PARP - 1的临床意义以及PARP - 1相关基因在ERα阳性BC患者中的生物学作用。

结果

我们首先证明,在表达ERα野生型或Y537S突变的MCF7和T47D BC细胞中,通过抑制或沉默ERα可消除雌激素诱导的PARP - 1表达上调。然后我们通过ChIP - 测序研究表明,PARP - 1参与ERα及其共激活因子FoxA1与多个靶基因启动子的结合。值得注意的是,抑制PARP - 1可阻止ERα在表达野生型或Y537S ERα的BC细胞中介导的增殖作用。与这些发现一致,使用尼拉帕利和拉索昔芬可显著降低源自MCF7 ERα Y537S BC细胞的异种移植肿瘤的生长。最后,RNA测序分析表明,与载体处理的肿瘤相比,尼拉帕利可下调ERα信号通路。

结论

总体而言,我们的结果表明PARP - 1应作为ET耐药BC综合治疗方法中的潜在靶点进行探索。

https://cdn.ncbi.nlm.nih.gov/pmc/blobs/246e/12168341/fa877bae7a17/13046_2025_3441_Fig1_HTML.jpg

文献AI研究员

20分钟写一篇综述,助力文献阅读效率提升50倍。

立即体验

用中文搜PubMed

大模型驱动的PubMed中文搜索引擎

马上搜索

文档翻译

学术文献翻译模型,支持多种主流文档格式。

立即体验