Suppr超能文献

NUCKS1通过稳定HDAC2并激活AKT来促进结直肠癌的侵袭和转移。

NUCKS1 promotes invasion and metastasis of colorectal cancer by stabilizing HDAC2 and activating AKT.

作者信息

Zhu Liaoliao, Zhao Ting, Su Haichuan, Li Junqiang, Shen Xiangjing, Zhang Liang, Chen Jun, Song Yang

机构信息

Department of Oncology, Tangdu Hospital, Air Force Medical University, Xi'an, Shannxi, China.

Orthopedics Department of Xi'an People's Hospital (Xi'an Fourth Hospital), Xi'an, China.

出版信息

Oncogenesis. 2025 Jun 17;14(1):19. doi: 10.1038/s41389-025-00562-5.

Abstract

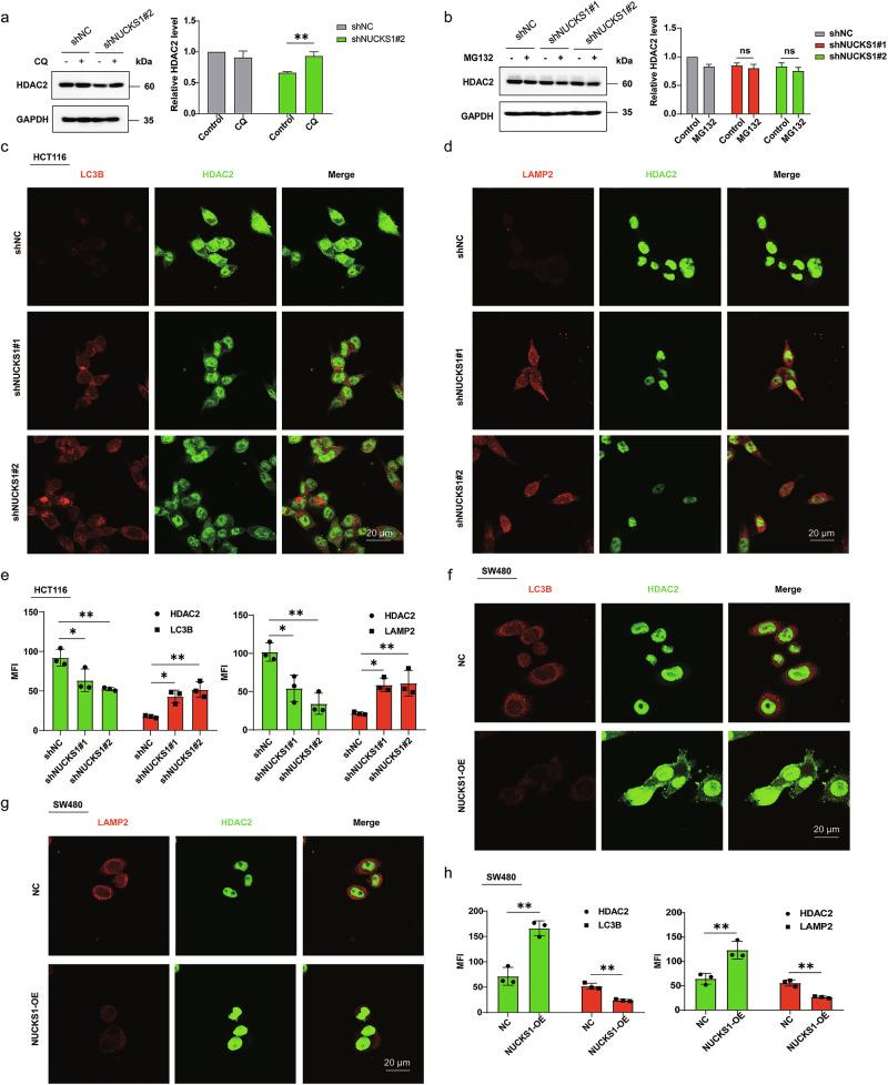
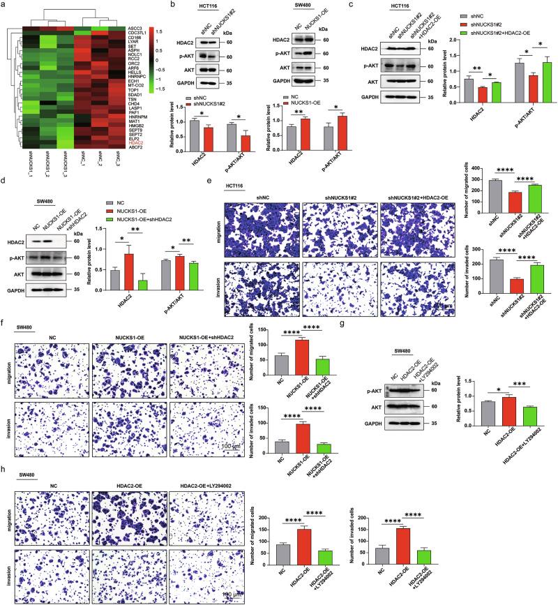
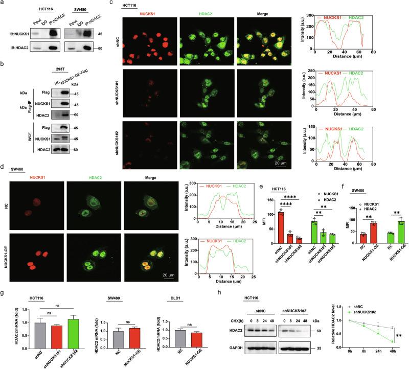
Nuclear ubiquitous casein and cyclin-dependent kinase substrate 1 (NUCKS1) functions as an oncogene in colorectal cancer (CRC), promotes the progression of CRC, and is associated with poor prognosis in patients. Studies have found that NUCKS1 promotes tumor cell metastasis, yet its role in CRC invasion and metastasis remains unclear. Our findings revealed higher NUCKS1 expression in metastatic CRC compared to non-metastatic samples. Upregulation of NUCKS1 expression promoted the migration and invasion of CRC cells, while knockdown of NUCKS1 significantly inhibited the migration and invasion of CRC cells. Mechanistically, NUCKS1 was initially found to upregulate HDAC2 expression by inhibiting the lysosomal pathway, activating AKT, and thus promoting CRC invasion and metastasis. Moreover, HDAC2 inhibitor Santacruzamate A or AKT inhibitor LY294002 rescued the migration and invasion of CRC cells caused by NUCKS1 overexpression. In vivo, by injecting CRC cells into the tail vein of a nude mouse model, we found that overexpression of NUCKS1-induced lung and liver metastasis was suppressed by HDAC2 knockdown or intraperitoneal administration of the HDAC2 inhibitor Santacruzamate A. Meanwhile, AKT inhibitor LY294002 significantly inhibited lung and liver metastasis caused by overexpression of HDAC2. The expression levels of NUCKS1, HDAC2, and phosphorylated AKT were significantly positively correlated in human CRC tissues. These findings suggest that NUCKS1 contributes to CRC invasion and metastasis by stabilizing HDAC2 and activating AKT, highlighting NUCKS1 and HDAC2 as potential therapeutic targets for CRC.

摘要

核普遍存在的酪蛋白和细胞周期蛋白依赖性激酶底物1(NUCKS1)在结直肠癌(CRC)中作为一种癌基因发挥作用,促进CRC的进展,并与患者的不良预后相关。研究发现NUCKS1促进肿瘤细胞转移,但其在CRC侵袭和转移中的作用仍不清楚。我们的研究结果显示,与非转移性样本相比,转移性CRC中NUCKS1表达更高。NUCKS1表达上调促进了CRC细胞的迁移和侵袭,而敲低NUCKS1则显著抑制了CRC细胞的迁移和侵袭。机制上,最初发现NUCKS1通过抑制溶酶体途径、激活AKT来上调HDAC2表达,从而促进CRC侵袭和转移。此外,HDAC2抑制剂Santacruzamate A或AKT抑制剂LY294002挽救了由NUCKS1过表达引起的CRC细胞的迁移和侵袭。在体内,通过将CRC细胞注射到裸鼠模型的尾静脉中,我们发现HDAC2敲低或腹腔注射HDAC2抑制剂Santacruzamate A可抑制NUCKS1过表达诱导的肺和肝转移。同时,AKT抑制剂LY294002显著抑制了由HDAC2过表达引起的肺和肝转移。在人CRC组织中,NUCKS1、HDAC2和磷酸化AKT的表达水平呈显著正相关。这些发现表明,NUCKS1通过稳定HDAC2和激活AKT促进CRC侵袭和转移,突出了NUCKS1和HDAC2作为CRC潜在治疗靶点的地位。

https://cdn.ncbi.nlm.nih.gov/pmc/blobs/15eb/12174342/437db3942699/41389_2025_562_Fig1_HTML.jpg

文献AI研究员

20分钟写一篇综述,助力文献阅读效率提升50倍。

立即体验

用中文搜PubMed

大模型驱动的PubMed中文搜索引擎

马上搜索

文档翻译

学术文献翻译模型,支持多种主流文档格式。

立即体验