Suppr超能文献

基于坏死性凋亡基因构建肺腺癌预后模型及其肿瘤免疫治疗潜力探索

Construction of a prognostic model for lung adenocarcinoma based on necroptosis genes and its exploration of the potential for tumor immunotherapy.

作者信息

Liu Xiaoling, Li Xin, Shen Xiufen, Ma Run, Wang Zhuo, Hu Ying

机构信息

Department of Clinical Laboratory, The Second Hospital of Kunming Medical University, Kunming, China.

出版信息

Transl Cancer Res. 2025 May 30;14(5):2563-2579. doi: 10.21037/tcr-24-2165. Epub 2025 May 26.

Abstract

BACKGROUND

Lung cancer ranks among the most prevalent malignancies globally, with lung adenocarcinoma (LUAD) being its most frequent histological subtype. Necroptosis is a newly defined mode of programmed cell death that is different from apoptosis and necrosis. However, the role of necroptosis in the occurrence and development of LUAD remains largely unexplored. This study aimed to construct a prognostic model of LUAD based on necroptosis-related genes (NRGs) and analyze the predictive value of this model on the prognosis of LUAD patients.

METHODS

The dataset of LUAD patients was downloaded from The Cancer Genome Atlas (TCGA) database and Gene Expression Omnibus (GEO) database, and the NRGs were downloaded from inside GeneCards and Harmonizome databases. LUAD prognostic models were constructed by one-way Cox analysis, least absolute shrinkage and selection operator (LASSO) regression analysis and multifactorial Cox regression analysis. Differential analyses of immune function as well as common tumor drugs were performed between high and low risk groups. A ceRNA was constructed to explore the potential lncRNA-miRNA-mRNA regulatory axis in LUAD. In this study, we leveraged bioinformatics to pinpoint genes implicated in necroptosis within LUAD.

RESULTS

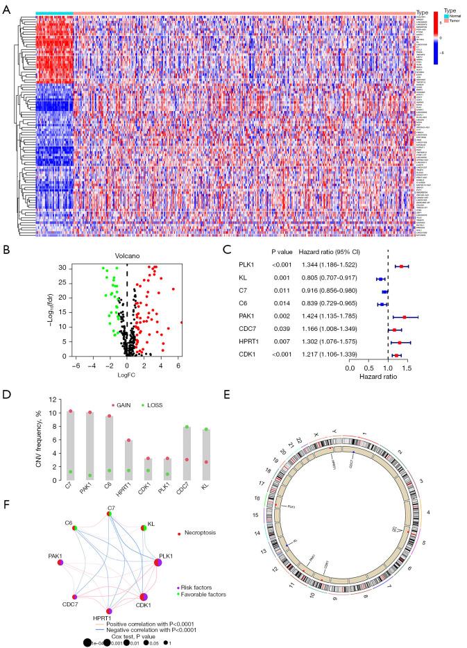
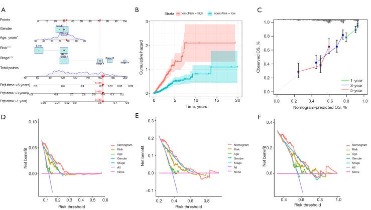
Two differentially expressed NRGs (DENRGs: KL, PLK1) were screened and used to construct the prognostic model and validate the RiskScore as an independent prognostic factor. Gene set variation analysis (GSVA) analysis showed that differentially expressed genes were mainly enriched in immune-related pathways. Additionally, we conducted experimental assays to validate the expression of these genes in LUAD cell lines. The GSVA analysis showed that differentially expressed genes were mainly enriched in immune-related pathways. Significant differences (P<0.05) were found between the high and low risk groups in terms of immune function and half-maximal inhibitory concentration (IC) values of five anticancer drugs (doxorubicin, lapatinib, paclitaxel, savolitinib and trametinib). We also identified a lncRNA SNHG14 /hsa-miR-101-3p/KL/PLK1 regulatory axis for LUAD.

CONCLUSIONS

The survival prognosis model of NRGs constructed in this study can predict the prognosis and immune microenvironment of LUAD patients.

摘要

背景

肺癌是全球最常见的恶性肿瘤之一,肺腺癌(LUAD)是其最常见的组织学亚型。坏死性凋亡是一种新定义的程序性细胞死亡模式,不同于凋亡和坏死。然而,坏死性凋亡在LUAD发生发展中的作用仍 largely unexplored。本研究旨在构建基于坏死性凋亡相关基因(NRGs)的LUAD预后模型,并分析该模型对LUAD患者预后的预测价值。

方法

从癌症基因组图谱(TCGA)数据库和基因表达综合数据库(GEO)下载LUAD患者数据集,从GeneCards和Harmonizome数据库内部下载NRGs。通过单因素Cox分析、最小绝对收缩和选择算子(LASSO)回归分析以及多因素Cox回归分析构建LUAD预后模型。对高、低风险组进行免疫功能以及常见肿瘤药物的差异分析。构建ceRNA以探索LUAD中潜在的lncRNA-miRNA-mRNA调控轴。在本研究中,我们利用生物信息学来确定LUAD中与坏死性凋亡相关的基因。

结果

筛选出两个差异表达的NRGs(DENRGs:KL,PLK1),用于构建预后模型并验证风险评分作为独立预后因素。基因集变异分析(GSVA)表明差异表达基因主要富集于免疫相关途径。此外,我们进行了实验分析以验证这些基因在LUAD细胞系中的表达。GSVA分析表明差异表达基因主要富集于免疫相关途径。高、低风险组在免疫功能和五种抗癌药物(阿霉素、拉帕替尼、紫杉醇、赛沃替尼和曲美替尼)的半数最大抑制浓度(IC)值方面存在显著差异(P<0.05)。我们还确定了LUAD的lncRNA SNHG14 /hsa-miR-101-3p/KL/PLK1调控轴。

结论

本研究构建的NRGs生存预后模型可预测LUAD患者的预后和免疫微环境。

https://cdn.ncbi.nlm.nih.gov/pmc/blobs/83a7/12170285/6961f9448aec/tcr-14-05-2563-f1.jpg

文献AI研究员

20分钟写一篇综述,助力文献阅读效率提升50倍。

立即体验

用中文搜PubMed

大模型驱动的PubMed中文搜索引擎

马上搜索

文档翻译

学术文献翻译模型,支持多种主流文档格式。

立即体验