Suppr超能文献

刺激性和抑制性G蛋白信号转导途径驱动环磷酸腺苷(cAMP)积累,以实现脊索动物的适时变态。

Stimulatory and inhibitory G-protein signaling relays drive cAMP accumulation for timely metamorphosis in the chordate .

作者信息

Hozumi Akiko, Totsuka Nozomu M, Onodera Arata, Wang Yanbin, Hamada Mayuko, Shiraishi Akira, Satake Honoo, Horie Takeo, Hotta Kohji, Sasakura Yasunori

机构信息

Shimoda Marine Research Center, University of Tsukuba, Shimoda, Japan.

Department of Biosciences and Informatics, Faculty of Science and Technology, Keio University, Yokohama, Japan.

出版信息

Elife. 2025 Jun 18;13:RP99825. doi: 10.7554/eLife.99825.

Abstract

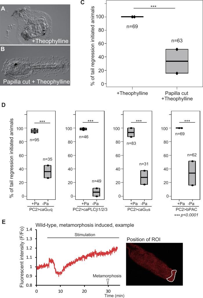
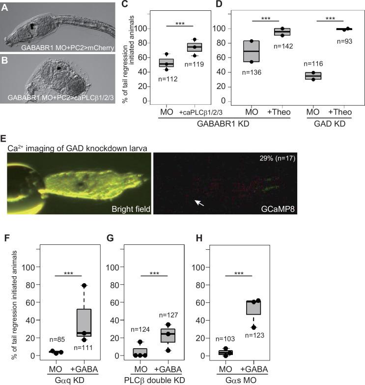
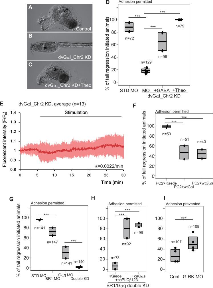
Larvae of the ascidian initiate metamorphosis tens of minutes after adhesion to a substratum via their adhesive organ. The gap between adhesion and metamorphosis initiation is suggested to ensure the rigidity of adhesion, allowing to maintain settlement after losing locomotive activity through metamorphosis. The mechanism producing the gap is unknown. Here, by combining gene functional analyses, pharmacological analyses, and live imaging, we propose that the gap represents the time required for sufficient cyclic adenosine monophosphate (cAMP) accumulation to trigger metamorphosis. Not only the Gs pathway but also the Gi and Gq pathways are involved in the initiation of metamorphosis in the downstream signaling cascade of the neurotransmitter GABA, the known initiator of metamorphosis. The mutual crosstalk of stimulatory and inhibitory G-proteins functions as the accelerator and brake for cAMP production, ensuring the faithful initiation of metamorphosis at an appropriate time and in the right situation.

摘要

海鞘幼虫通过其黏附器官附着在基质上数十分钟后开始变态。黏附与变态开始之间的间隔被认为是为了确保黏附的牢固性,以便在通过变态失去运动能力后仍能维持附着状态。产生这种间隔的机制尚不清楚。在这里,通过结合基因功能分析、药理学分析和实时成像,我们提出这种间隔代表了足够的环磷酸腺苷(cAMP)积累以触发变态所需的时间。不仅Gs信号通路,而且Gi和Gq信号通路都参与了神经递质GABA下游信号级联反应中变态的起始,GABA是已知的变态启动因子。刺激性和抑制性G蛋白的相互串扰起到了cAMP产生的加速器和刹车的作用,确保在适当的时间和合适的情况下准确地启动变态。

https://cdn.ncbi.nlm.nih.gov/pmc/blobs/7dc2/12176390/629ce3f1e138/elife-99825-fig1.jpg

文献AI研究员

20分钟写一篇综述,助力文献阅读效率提升50倍。

立即体验

用中文搜PubMed

大模型驱动的PubMed中文搜索引擎

马上搜索

文档翻译

学术文献翻译模型,支持多种主流文档格式。

立即体验