Suppr超能文献

负载cDC1特异性趋化因子XCL1的成熟树突状细胞衍生的细胞外囊泡联合化疗诱导的免疫原性细胞死亡用于去势抵抗性前列腺癌的治疗。

Extracellular vesicles derived from mature dendritic cells loaded with cDC1-specific chemokine XCL1 combined with chemotherapy-induced ICD for the treatment of castration-resistant prostate cancer.

作者信息

Fan Zhongqiang, Wang Zhao, Zhang Hui, Zhang Hao, Zhao Rui, Zhu Shimiao, Liu Xiaoqiang

机构信息

Department of Urology, Tianjin Medical University General Hospital, No.154, Anshan Street, Heping District, Tianjin, 300052, China.

Department of Health and Wellness, Tianjin Medical University General Hospital, No.154, Anshan Street, Heping District, Tianjin, 300052, China.

出版信息

Cancer Immunol Immunother. 2025 Jun 18;74(8):242. doi: 10.1007/s00262-025-04070-8.

Abstract

BACKGROUND

Dendritic cells (DCs) derived extracellular vesicles represent a promising vehicle for the activation of adaptive immunity, demonstrating significant potential in the development of cancer nanovaccines. The aim of this study was to evaluate the antitumor efficacy of a functional DCs-derived extracellular vesicles in castration-resistant prostate cancer.

METHODS

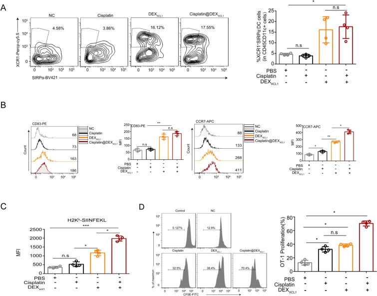
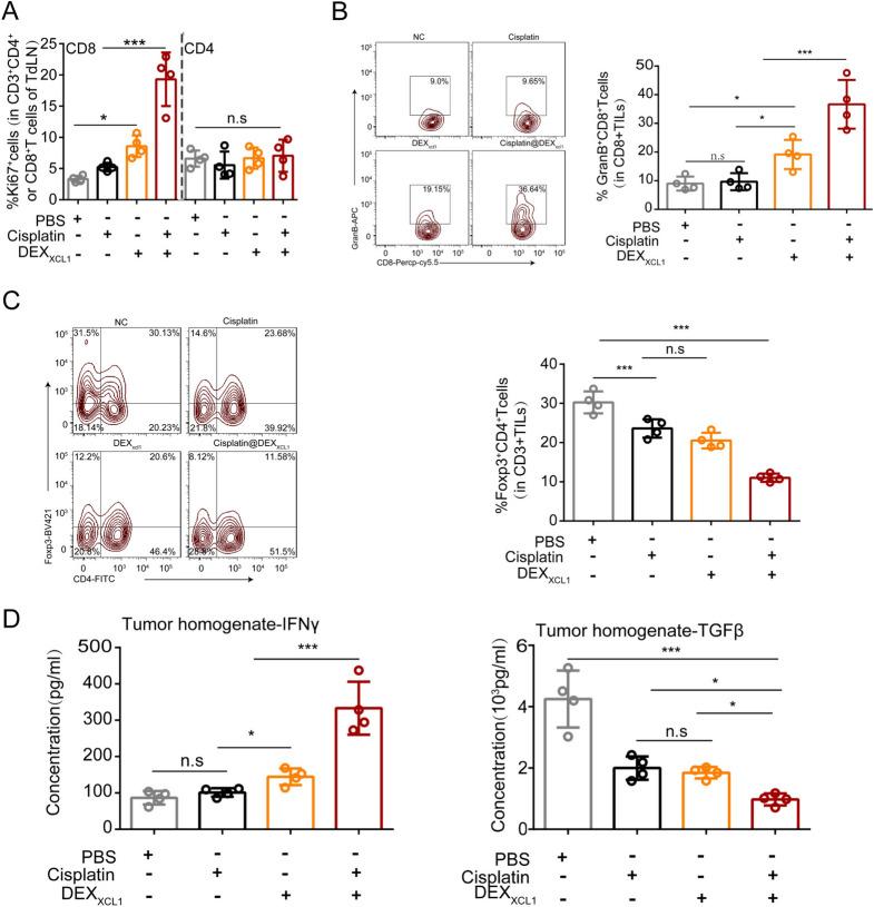
A pre-modification strategy was employed to overexpress XCL1 in dendritic cells, enabling their extracellular vesicles to highly express XCL1 protein. In vitro experiments, prostate cancer-bearing mouse models, and OVA-expressing prostate cancer mouse models demonstrated that dendritic cells efficiently internalize extracellular vesicles derived from XCL1-overexpressing mature dendritic cells (DEX), thereby enhancing the chemotaxis, activation, and antigen-presenting capacity of cDC1 cells. When combined with the immunogenic cell death effect induced by cisplatin, this approach significantly increased the number and cytotoxic activity of CD8 T cells, improved the tumor microenvironment, and effectively suppressed prostate cancer tumor growth.

RESULTS

The coding sequence of XCL1 successfully inserted upstream of the PDGFR transmembrane domain and transfected into dendritic cells, enabling their extracellular vesicles to highly express XCL1 protein. Extracellular vesicles derived from XCL1-overexpressing mature dendritic cells not only exhibited high XCL1 expression, but were also enriched with chemokine receptor CCR7 and MHC I molecules on their surface. This nanovaccines enhanced the uptake of extracellular vesicles by dendritic cells, recruited cDC1 cells within the tumor tissue, and significantly improved their antigen-presenting capacity. When combined with the immunogenic cell death effect induced by cisplatin, which generates a large amount of tumor-associated antigen STEAP1, this strategy effectively enhanced the proliferation and cytotoxic activity of CD8T cells. Moreover, it reduced the proportion of regulatory T cells and immunosuppressive factors, thereby reshaping the tumor immune microenvironment. This approach effectively inhibited tumor growth in mice and prolonged their survival. These findings demonstrate the strong synergistic effects of the nanovaccines and cisplatin in promoting antitumor immunity.

CONCLUSIONS

A novel nanovaccines induces potent antitumor immune responses and, in combination with the chemotherapeutic agent cisplatin, effectively remodels the tumor immune microenvironment. This approach offers a new strategy and preclinical evidence for the immunotherapy of "cold tumors" prostate cancer.

摘要

背景

树突状细胞(DCs)衍生的细胞外囊泡是激活适应性免疫的一种有前景的载体,在癌症纳米疫苗的开发中显示出巨大潜力。本研究的目的是评估功能性DCs衍生的细胞外囊泡在去势抵抗性前列腺癌中的抗肿瘤疗效。

方法

采用预修饰策略在树突状细胞中过表达XCL1,使其细胞外囊泡高表达XCL1蛋白。体外实验、荷前列腺癌小鼠模型和表达OVA的前列腺癌小鼠模型表明,树突状细胞能有效内化来自过表达XCL1的成熟树突状细胞(DEX)的细胞外囊泡,从而增强cDC1细胞的趋化性、活化和抗原呈递能力。当与顺铂诱导的免疫原性细胞死亡效应相结合时,该方法显著增加了CD8 T细胞的数量和细胞毒性活性,改善了肿瘤微环境,并有效抑制了前列腺癌肿瘤生长。

结果

XCL1的编码序列成功插入PDGFR跨膜结构域上游并转染到树突状细胞中,使其细胞外囊泡高表达XCL1蛋白。来自过表达XCL1的成熟树突状细胞的细胞外囊泡不仅表现出高XCL1表达,而且其表面还富含趋化因子受体CCR7和MHC I分子。这种纳米疫苗增强了树突状细胞对细胞外囊泡的摄取,招募了肿瘤组织内的cDC1细胞,并显著提高了其抗原呈递能力。当与顺铂诱导的免疫原性细胞死亡效应相结合时,顺铂会产生大量肿瘤相关抗原STEAP1,该策略有效增强了CD8T细胞的增殖和细胞毒性活性。此外,它降低了调节性T细胞和免疫抑制因子的比例,从而重塑了肿瘤免疫微环境。该方法有效抑制了小鼠肿瘤生长并延长了其生存期。这些发现证明了纳米疫苗和顺铂在促进抗肿瘤免疫方面的强大协同作用。

结论

一种新型纳米疫苗可诱导强烈的抗肿瘤免疫反应,并与化疗药物顺铂联合使用,有效重塑肿瘤免疫微环境。该方法为“冷肿瘤”前列腺癌的免疫治疗提供了一种新策略和临床前证据。

https://cdn.ncbi.nlm.nih.gov/pmc/blobs/c7cf/12176708/a1db26705d51/262_2025_4070_Fig1_HTML.jpg

文献AI研究员

20分钟写一篇综述,助力文献阅读效率提升50倍。

立即体验

用中文搜PubMed

大模型驱动的PubMed中文搜索引擎

马上搜索

文档翻译

学术文献翻译模型,支持多种主流文档格式。

立即体验