Suppr超能文献

ZC3H4 通过防止非编码 RNA 基因座处的转录 - 复制冲突来保障基因组完整性。

ZC3H4 safeguards genome integrity by preventing transcription-replication conflicts at noncoding RNA loci.

作者信息

Frey Yann, Goehring Liana, Haj Majd, Rona Gergely, Fijen Carel, Pagano Michele, Huang Tony T, Rothenberg Eli, Ziv Yael, Shiloh Yosef

机构信息

The David and Inez Myers Laboratory for Cancer Research, Department of Human Molecular Genetics and Biochemistry, Faculty of Medical & Health Sciences, Tel Aviv University, Tel Aviv 6997801, Israel.

Department of Biochemistry and Molecular Pharmacology, New York University Grossman School of Medicine, New York, NY 10016, USA.

出版信息

Sci Adv. 2025 Jun 20;11(25):eadt8346. doi: 10.1126/sciadv.adt8346. Epub 2025 Jun 18.

Abstract

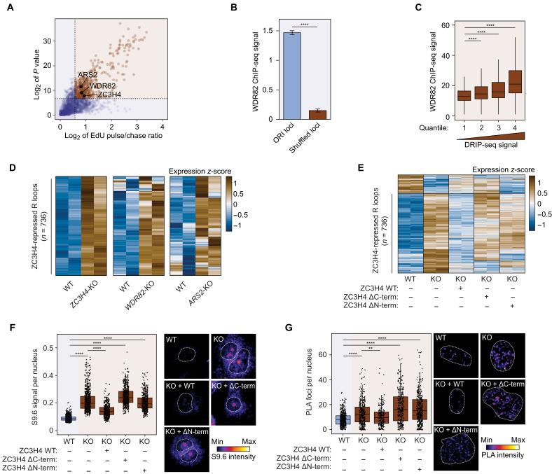
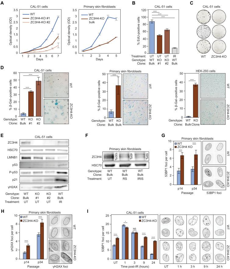
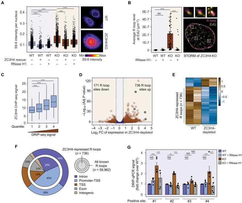
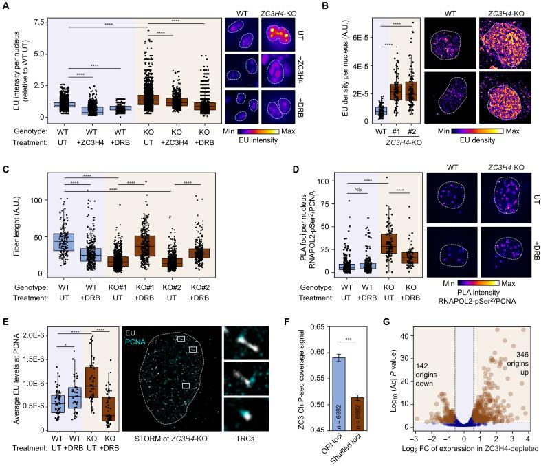
The cellular networks that maintain genome stability encompass numerous pathways involved in all aspects of nucleic acid metabolism. Through bioinformatic analysis, we identified the Zinc Finger CCCH-Type Containing 4 protein (ZC3H4), a suppressor of noncoding RNA (ncRNA) production, as a pivotal player in this system. Experimentally, ZC3H4 deficiency led to increased DNA damage, abnormal mitosis, and cellular senescence. Biochemical analysis and super-resolution microscopy revealed that the loss of ZC3H4 increased replication stress (RS)-a major driver of genome instability-by inducing a hypertranscription state that promoted R loop formation and transcription-replication conflicts (TRCs), both of which drive RS. Further bioinformatic analysis demonstrated that ZC3H4 preferentially binds to genomic regions prone to TRCs and R loops, where it suppresses ncRNA bursts, functioning as part of the Restrictor complex. Our findings identify ZC3H4 as a crucial factor in maintaining genome integrity, strategically positioned at the critical intersection of DNA and RNA synthesis.

摘要

维持基因组稳定性的细胞网络包含了涉及核酸代谢各个方面的众多途径。通过生物信息学分析,我们鉴定出含锌指CCCH型结构域4蛋白(ZC3H4),一种非编码RNA(ncRNA)产生的抑制因子,是该系统中的关键参与者。实验表明,ZC3H4缺陷导致DNA损伤增加、有丝分裂异常和细胞衰老。生化分析和超分辨率显微镜显示,ZC3H4的缺失通过诱导促进R环形成和转录-复制冲突(TRC)的超转录状态增加了复制应激(RS),而这两者都会驱动RS。进一步的生物信息学分析表明,ZC3H4优先结合易发生TRC和R环的基因组区域,在那里它抑制ncRNA爆发,作为限制复合物的一部分发挥作用。我们的研究结果确定ZC3H4是维持基因组完整性的关键因素,它战略性地定位在DNA和RNA合成的关键交叉点上。

https://cdn.ncbi.nlm.nih.gov/pmc/blobs/735f/12175896/a3bbf09749ac/sciadv.adt8346-f1.jpg

文献AI研究员

20分钟写一篇综述,助力文献阅读效率提升50倍。

立即体验

用中文搜PubMed

大模型驱动的PubMed中文搜索引擎

马上搜索

文档翻译

学术文献翻译模型,支持多种主流文档格式。

立即体验