Suppr超能文献

从头脂肪生成对预测生存和临床治疗的影响:基于肝细胞癌多基因预后模型的探索

The impact of de novo lipogenesis on predicting survival and clinical therapy: an exploration based on a multigene prognostic model in hepatocellular carcinoma.

作者信息

Zhou Xin, Cui Guangzu, Hu Erya, Wang Xinwen, Tang Diya, Zhang Xiangyang, Ma Jiayao, Li Yin, Liu Haicong, Peng Qingping, Han Ying, Chen Yihong, Zeng Shan, Zhang Yan, Shen Hong

机构信息

Department of Oncology, Xiangya Hospital, Central South University, Changsha, Hunan, 410008, China.

National Clinical Research Center for Geriatric Disorders, Xiangya Hospital, Central South University, Changsha, Hunan, 410008, China.

出版信息

J Transl Med. 2025 Jun 18;23(1):679. doi: 10.1186/s12967-025-06704-y.

Abstract

BACKGROUND

Hepatocellular carcinoma (HCC) ranks among the most aggressive malignancies worldwide, with poor outcomes attributed to delayed diagnosis and therapeutic limitations. Emerging evidence suggests that de novo lipogenesis (DNL) plays a crucial role in HCC progression and its interaction with the immune microenvironment.

METHODS

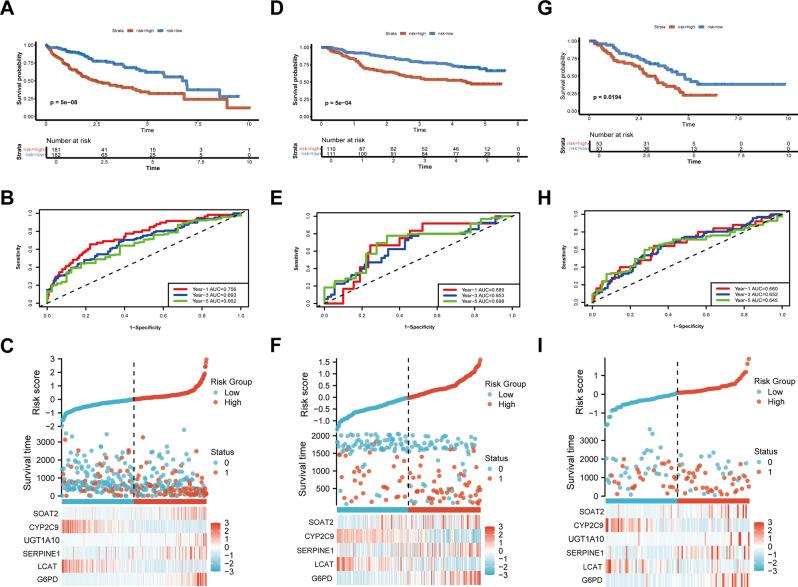
We systematically analyzed DNL-related gene expression profiles from TCGA, GEO, ICGC-LIRI datasets, and our Xiangya HCC cohort (n = 106) to construct a prognostic risk model. Through LASSO-Cox regression analysis, we identified six signature genes (G6PD, LCAT, SERPINE1, SOAT2, CYP2C9, and UGT1A10) that effectively stratified patients into distinct risk groups. We evaluated clinical characteristics, immune cell infiltration patterns, and differential therapeutic responses between high-risk and low-risk groups. Comprehensive validation included immunohistochemical analysis and Western blotting to assess expression levels of key model genes, along with multiplex immunofluorescence staining and single-cell RNA sequencing(scRNA-seq) to characterize immune microenvironmental differences between risk groups.

RESULTS

We successfully established a robust six-gene prognostic signature (G6PD, LCAT, SERPINE1, SOAT2, CYP2C9, and UGT1A10) based on de novo lipogenesis pathways, which demonstrated excellent predictive performance (AUC: 0.78-0.82). The model revealed significant differences in immune infiltration patterns between risk groups, with the high-risk group exhibiting immunosuppressive characteristics characterized by increased Treg cell infiltration, while the low-risk group showed greater NK cell retention. Integrated scRNA-seq and our cohort validation further demonstrated that high-risk scores were associated with poorer response to immunotherapy but greater sensitivity to targeted therapies. These findings suggest that de novo lipogenesis-mediated immune evasion contributes to therapy resistance and worse prognosis in high-risk HCC patients, whereas low-risk HCC patients maintain an immunologically active microenvironment more amenable to immunotherapy.

CONCLUSIONS

This study provided a novel prognostic model for HCC, incorporating 6 representative DNLs. The model demonstrated the potential for predicting HCC prognosis and highlighted the involvement of immune cell infiltration and the association between risk scores and clinical therapy. Validation of model genes further supported the association between de novo lipogenesis and HCC development.

摘要

背景

肝细胞癌(HCC)是全球最具侵袭性的恶性肿瘤之一,其预后较差归因于诊断延迟和治疗局限性。新出现的证据表明,从头脂肪生成(DNL)在HCC进展及其与免疫微环境的相互作用中起着关键作用。

方法

我们系统分析了来自TCGA、GEO、ICGC-LIRI数据集以及我们的湘雅肝癌队列(n = 106)的DNL相关基因表达谱,以构建一个预后风险模型。通过LASSO-Cox回归分析,我们确定了六个特征基因(G6PD、LCAT、SERPINE1、SOAT2、CYP2C9和UGT1A10),这些基因有效地将患者分为不同的风险组。我们评估了高风险组和低风险组之间的临床特征、免疫细胞浸润模式以及不同的治疗反应。全面验证包括免疫组织化学分析和蛋白质印迹法,以评估关键模型基因的表达水平,以及多重免疫荧光染色和单细胞RNA测序(scRNA-seq),以表征风险组之间的免疫微环境差异。

结果

我们基于从头脂肪生成途径成功建立了一个强大的六基因预后特征(G6PD、LCAT、SERPINE1、SOAT2、CYP2C9和UGT1A10),其显示出优异的预测性能(AUC:0.78 - 0.82)。该模型揭示了风险组之间免疫浸润模式的显著差异,高风险组表现出以调节性T细胞浸润增加为特征的免疫抑制特征,而低风险组显示出更高的自然杀伤细胞保留率。整合的scRNA-seq和我们的队列验证进一步表明,高风险评分与免疫治疗反应较差相关,但对靶向治疗更敏感。这些发现表明,从头脂肪生成介导的免疫逃逸导致高风险HCC患者的治疗抵抗和更差的预后,而低风险HCC患者维持更适合免疫治疗的免疫活性微环境。

结论

本研究为HCC提供了一种新的预后模型,纳入了6个代表性的DNL。该模型展示了预测HCC预后的潜力,并突出了免疫细胞浸润的参与以及风险评分与临床治疗之间的关联。模型基因的验证进一步支持了从头脂肪生成与HCC发展之间的关联。

https://cdn.ncbi.nlm.nih.gov/pmc/blobs/48fb/12178006/8b2456aa9e1c/12967_2025_6704_Fig1_HTML.jpg

文献AI研究员

20分钟写一篇综述,助力文献阅读效率提升50倍。

立即体验

用中文搜PubMed

大模型驱动的PubMed中文搜索引擎

马上搜索

文档翻译

学术文献翻译模型,支持多种主流文档格式。

立即体验